Report Overview
Visitedpublic
2025-08-08 12:33:01
Tags
Submit Tags
URL
asia98n.cfd/
Finishing URL
asia98n.cfd/
IP / ASN

172.67.139.159
Title
ASIA98: Situs Game Online Hemat Cuan Auto Nambah
Detections
urlquery
0
Network Intrusion Detection
1
Threat Detection Systems
1
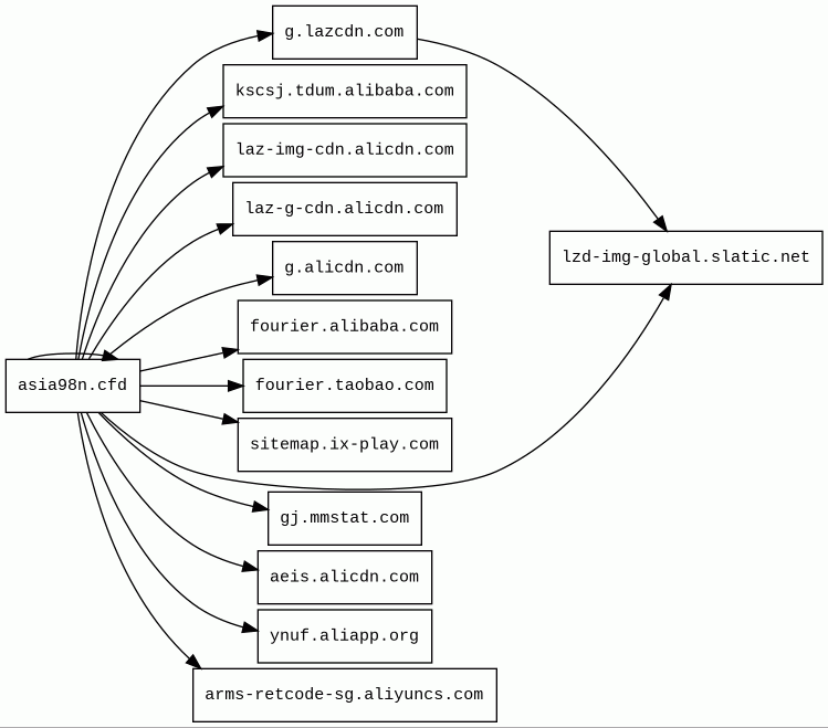
Host Summary
| Host | Rank | Registered | First Seen | Last Seen | Sent | Received | IP | Fingerprints |
|---|---|---|---|---|---|---|---|---|
ynuf.aliapp.org | 8486 | 2008-01-04 | 2017-01-30 | 2025-08-08 | 397 B | 969 B | ![]() 124.239.14.253 | ![]() ![]() |
gj.mmstat.com | 23875 | 2007-12-25 | 2014-12-16 | 2025-08-07 | 1.7 kB | 1.5 kB | ![]() 47.246.136.160 | |
fourier.taobao.com | 12218 | 2003-04-21 | 2019-10-09 | 2025-08-02 | 1.8 kB | 2.1 kB | ![]() 123.183.232.34 | ![]() |
aeis.alicdn.com | 23225 | 2008-06-25 | 2016-08-25 | 2025-08-02 | 409 B | 222 kB | ![]() 23.49.27.47 | ![]() |
sitemap.ix-play.com | unknown | 2024-08-14 | 2025-04-20 | 2025-08-06 | 405 B | 1.6 kB | ![]() 188.114.96.1 | |
laz-g-cdn.alicdn.com | 16513 | 2008-06-25 | 2017-09-28 | 2025-08-01 | 1.6 kB | 74 kB | ![]() 90.84.160.24 | |
g.alicdn.com | 6787 | 2008-06-25 | 2014-10-06 | 2025-08-02 | 4.7 kB | 918 kB | ![]() 23.36.77.72 | ![]() |
lzd-img-global.slatic.net | 25020 | 2013-09-24 | 2021-12-16 | 2025-08-07 | 10 kB | 220 kB | ![]() 90.84.161.27 | |
asia98n.cfd | unknown | 2025-07-26 | 2025-08-08 | 2025-08-08 | 2.6 kB | 853 kB | ![]() 104.21.33.9 | ![]() |
laz-img-cdn.alicdn.com | 17299 | 2008-06-25 | 2017-09-20 | 2025-08-01 | 462 B | 20 kB | ![]() 90.84.160.23 | |
g.lazcdn.com | unknown | 2021-11-05 | 2022-09-16 | 2025-08-07 | 13 kB | 4.4 MB | ![]() 90.84.161.27 | |
fourier.alibaba.com | 245815 | 1999-04-15 | 2017-12-29 | 2025-08-07 | 1.8 kB | 524 B | ![]() 47.246.165.225 | ![]() |
kscsj.tdum.alibaba.com | unknown | 1999-04-15 | 2025-08-08 | 2025-08-08 | 401 B | 407 B | ![]() 47.246.146.52 | ![]() |
arms-retcode-sg.aliyuncs.com 1 alert(s) on this Host | 27962 | 2012-04-01 | 2017-12-29 | 2025-08-07 | 813 B | 266 B | ![]() 8.222.203.130 |
Java (Programming languages)
Java is a class-based, object-oriented programming language that is designed to have as few implementation dependencies as possible.Tengine (Web servers)
Tengine is a web server which is based on the Nginx HTTP server.Spring (Web frameworks)
Nginx (Web servers, Reverse proxies)
Nginx is a web server that can also be used as a reverse proxy, load balancer, mail proxy and HTTP cache.Alibaba Cloud Object Storage Service (IaaS)
Alibaba Cloud Object Storage Service (OSS) is a cloud-based object storage service provided by Alibaba Cloud, which allows users to store and access large amounts of data in the cloud.Cloudflare (CDN)
Cloudflare is a web-infrastructure and website-security company, providing content-delivery-network services, DDoS mitigation, Internet security, and distributed domain-name-server services.OpenResty (Web servers)
OpenResty is a web platform based on nginx which can run Lua scripts using its LuaJIT engine.React (JavaScript frameworks)
React is an open-source JavaScript library for building user interfaces or UI components.Litespeed Cache (Caching, WordPress plugins)
LiteSpeed Cache is an all-in-one site acceleration plugin for WordPress.Alibaba Cloud CDN (CDN)
Alibaba Cloud CDN is a global network of servers designed to deliver high-performance, low-latency content to users around the world. It is a cloud-based service provided by Alibaba Cloud, a subsidiary of the Alibaba Group, that enables businesses to accelerate the delivery of their web content, including images, videos, and static files, to end-users.AMP (JavaScript frameworks)
AMP, originally created by Google, is an open-source HTML framework developed by the AMP open-source Project. AMP is designed to help webpages load faster.LiteSpeed Cache (Caching, WordPress plugins)
LiteSpeed Cache is an all-in-one site acceleration plugin for WordPress.jQuery (JavaScript libraries)
jQuery is a JavaScript library which is a free, open-source software designed to simplify HTML DOM tree traversal and manipulation, as well as event handling, CSS animation, and Ajax.LiteSpeed (Web servers)
LiteSpeed is a high-scalability web server.Related reports
Network Intrusion Detection Systems
Suricata /w Emerging Threats Pro
| Timestamp | Severity | Source IP | Destination IP | Alert |
|---|---|---|---|---|
| low | ![]() 172.18.0.20 | ![]() 8.222.203.130 | ET INFO Observed Alibaba Cloud CDN Domain (aliyuncs .com in TLS SNI) |
Threat Detection Systems
| Detection System | Indicator | Verdict | Alert |
|---|---|---|---|
| Quad9 DNS | arms-retcode-sg.aliyuncs.com | malicious | Sinkholed |
JavaScript (40)
No JavaScripts
HTTP Transactions (79)
| URL | IP | Response | Size |
|---|







