Report Overview
Visitedpublic
2026-03-09 18:46:24
Tags
Submit Tags
URL
blueledgerexchange.com
Finishing URL
blueledgerexchange.com/
IP / ASN

161.129.70.235
Title
Blue Ledger Exchange | Forex and CDFs
Detections
urlquery
0
Network Intrusion Detection
0
Threat Detection Systems
2
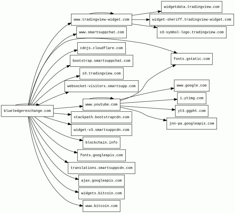
Host Summary
| Host | Rank | Registered | First Seen | Last Seen | Sent | Received | IP | Fingerprints |
|---|---|---|---|---|---|---|---|---|
www.youtube.com 1 alert(s) on this Host | 286 | 2005-02-15 | 2013-04-13 | 2026-03-09 | 5.1 kB | 3.6 MB | ![]() 192.178.204.190 | |
s3.tradingview.com | 165395 | 2010-03-20 | 2018-06-24 | 2026-03-05 | 464 B | 15 kB | ![]() 194.242.11.186 | |
websocket-visitors.smartsupp.com | 411464 | 2012-08-25 | 2021-07-12 | 2026-03-05 | 611 B | 224 B | ![]() 18.197.170.235 | |
stackpath.bootstrapcdn.com | 21970 | 2012-05-25 | 2018-04-05 | 2026-03-09 | 457 B | 59 kB | ![]() 104.18.11.207 | |
ajax.googleapis.com | 3691 | 2005-01-25 | 2012-05-22 | 2026-03-08 | 451 B | 90 kB | ![]() 192.178.203.95 | |
www.google.com | 22 | 1997-09-15 | 2015-05-10 | 2026-03-08 | 455 B | 60 kB | ![]() 142.251.150.119 | |
blueledgerexchange.com 49 alert(s) on this Host | unknown | unknown | No data | No data | 23 kB | 2.2 MB | ![]() 161.129.70.235 | ![]() ![]() ![]() ![]() ![]() |
yt3.ggpht.com | 1275 | 2008-01-16 | 2014-01-15 | 2026-03-09 | 504 B | 3.6 kB | ![]() 172.217.21.161 | |
www.bitcoin.com | 855986 | 2008-01-04 | 2013-08-06 | 2026-03-09 | 411 B | 1.1 kB | ![]() 104.18.0.118 | |
www.smartsuppchat.com | 491650 | 2014-02-02 | 2017-01-30 | 2026-03-04 | 427 B | 19 kB | ![]() 185.76.9.11 | ![]() |
www.tradingview-widget.com | 196495 | 2020-06-05 | 2021-04-08 | 2026-03-05 | 28 kB | 1.3 MB | ![]() 194.242.11.186 | ![]() |
translations.smartsuppcdn.com | 560346 | 2018-11-20 | 2022-11-04 | 2026-03-05 | 504 B | 7.7 kB | ![]() 185.76.9.27 | ![]() |
widgets.bitcoin.com | unknown | 2008-01-04 | 2016-11-28 | 2026-03-09 | 424 B | 195 B | ![]() 52.68.97.149 | |
jnn-pa.googleapis.com | 1579 | 2005-01-25 | 2021-11-16 | 2026-03-09 | 1.2 kB | 1.2 kB | ![]() 192.178.202.95 | |
s3-symbol-logo.tradingview.com | 110931 | 2010-03-20 | 2020-11-23 | 2026-03-06 | 3.1 kB | 10 kB | ![]() 194.242.11.186 | |
widgetdata.tradingview.com | 179381 | 2010-03-20 | 2015-02-20 | 2026-03-06 | 698 B | 224 B | ![]() 93.123.102.192 | |
cdnjs.cloudflare.com | 1222 | 2009-02-17 | 2012-05-23 | 2026-03-08 | 460 B | 22 kB | ![]() 104.17.24.14 | |
widget-v3.smartsuppcdn.com | 532262 | 2018-11-20 | 2022-10-03 | 2026-03-05 | 1.4 kB | 324 kB | ![]() 185.76.9.27 | ![]() |
bootstrap.smartsuppchat.com | 425291 | 2014-02-02 | 2018-01-29 | 2026-03-04 | 537 B | 1.6 kB | ![]() 18.193.231.135 | |
widget-sheriff.tradingview-widget.com | 206730 | 2020-06-05 | 2024-02-01 | 2026-03-06 | 547 B | 594 B | ![]() 52.84.50.72 | |
blockchain.info | 12007 | 2011-10-15 | 2012-07-04 | 2026-03-09 | 496 B | 4.9 kB | ![]() 104.16.117.55 | |
i.ytimg.com | 436 | 2007-12-11 | 2012-10-03 | 2026-03-09 | 552 B | 20 kB | ![]() 192.178.204.119 | |
fonts.googleapis.com | 313 | 2005-01-25 | 2012-05-23 | 2026-03-08 | 489 B | 17 kB | ![]() 192.178.202.95 | |
fonts.gstatic.com | unknown | 2008-02-11 | 2014-04-02 | 2026-03-08 | 4.9 kB | 305 kB | ![]() 142.250.178.35 |
Bunny (CDN)
Amazon Web Services (PaaS)
Amazon Web Services (AWS) is a comprehensive cloud services platform offering compute power, database storage, content delivery and other functionality.Cloudflare (CDN)
Cloudflare is a web-infrastructure and website-security company, providing content-delivery-network services, DDoS mitigation, Internet security, and distributed domain-name-server services.LiteSpeed (Web servers)
LiteSpeed is a high-scalability web server.Font Awesome (Font scripts)
Font Awesome is a font and icon toolkit based on CSS and Less.jQuery (JavaScript libraries)
jQuery is a JavaScript library which is a free, open-source software designed to simplify HTML DOM tree traversal and manipulation, as well as event handling, CSS animation, and Ajax.Moment.js (JavaScript libraries)
Moment.js is a free and open-source JavaScript library that removes the need to use the native JavaScript Date object directly.Chart.js (JavaScript graphics)
Chart.js is an open-source JavaScript library that allows you to draw different types of charts by using the HTML5 canvas element.BootstrapCDN:4.3.1 (CDN)
BootstrapCDN is a powerful and reliable Content Delivery Network (CDN) that delivers static resources, including CSS, JavaScript, and font files, for the widely-used Bootstrap framework. By leveraging multiple server locations worldwide, BootstrapCDN accelerates website loading times, ensuring a smooth and visually appealing user experience. Additionally, it ensures website compatibility with various devices and browsers. The service reduces bandwidth usage and server load, improving web performance for developers and end-users alike.cdnjs (CDN)
cdnjs is a free distributed JS library delivery service.SweetAlert (JavaScript libraries)
SweetAlert is a JavaScript library that provides alternative alert and modal dialog boxes for web applications, with customisable features, aiming to improve the user interface of the default browser dialogs.Google Hosted Libraries (CDN)
Google Hosted Libraries is a stable, reliable, high-speed, globally available content distribution network for the most popular, open-source JavaScript libraries.YouTube (Video players)
YouTube is a video sharing service where users can create their own profile, upload videos, watch, like and comment on other videos.Popper:1.14.7 (Miscellaneous)
Popper is a positioning engine, its purpose is to calculate the position of an element to make it possible to position it near a given reference element.Bootstrap:4.3.1 (UI frameworks)
Bootstrap is a free and open-source CSS framework directed at responsive, mobile-first front-end web development. It contains CSS and JavaScript-based design templates for typography, forms, buttons, navigation, and other interface components.jQuery:3.5.1 (JavaScript libraries)
jQuery is a JavaScript library which is a free, open-source software designed to simplify HTML DOM tree traversal and manipulation, as well as event handling, CSS animation, and Ajax.jQuery UI (JavaScript libraries)
jQuery UI is a collection of GUI widgets, animated visual effects, and themes implemented with jQuery, Cascading Style Sheets, and HTML.Select2 (JavaScript libraries)
Select2 is a jQuery based replacement for select boxes. It supports searching, remote data sets, and infinite scrolling of results.Slick (JavaScript libraries)
Magnific Popup (JavaScript libraries)
Magnific Popup is a responsive lightbox & dialog script with focus on performance and providing best experience for user with any device.Cloudflare Bot Management (Security)
Cloudflare bot management solution identifies and mitigates automated traffic to protect websites from bad bots.Amazon CloudFront (CDN)
Amazon CloudFront is a fast content delivery network (CDN) service that securely delivers data, videos, applications, and APIs to customers globally with low latency, high transfer speeds.CDN77 (CDN)
CDN77 is a content delivery network (CDN).PayPal (Payment processors)
PayPal is an online payments system that supports online money transfers and serves as an electronic alternative to traditional paper methods like checks and money orders.dc.js (JavaScript graphics, JavaScript libraries)
A multi-dimensional charting library built to work natively with crossfilter and rendered using d3.jsAmazon ELB (Load balancers)
AWS ELB is a network load balancer service provided by Amazon Web Services for distributing traffic across multiple targets, such as Amazon EC2 instances, containers, IP addresses, and Lambda functions.Related reports
Threat Detection Systems
| Detection System | Indicator | Verdict | Alert |
|---|---|---|---|
| Private YARA rules | www.youtube.com/s/player/44899b31/player_es6.vflset/en_US/base.js | audit | Hunting_JS_WebAssembly |
| DNS4EU | blueledgerexchange.com | malicious | Sinkholed |
JavaScript (206)
No JavaScripts
HTTP Transactions (148)
| URL | IP | Response | Size |
|---|












