Report Overview
Visitedpublic
2026-02-16 12:03:51
Tags
Submit Tags
URL
drive.google.com/file/d/1FRxK5nKUpvPMi5sxUClr3WrF5_IN-uSe/view?usp=dr
Finishing URL
drive.google.com/file/d/1FRxK5nKUpvPMi5sxUClr3WrF5_IN-uSe/view
IP / ASN

172.217.19.238
Title
βιογραφικο.pdf - Google Disk
Detections
urlquery
0
Network Intrusion Detection
0
Threat Detection Systems
0
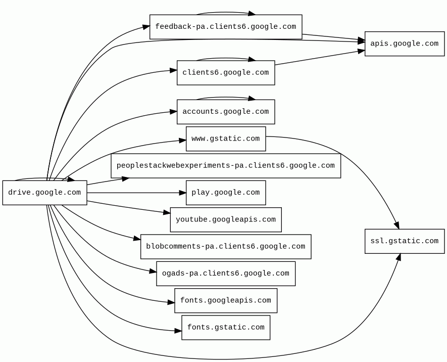
Host Summary
| Host | Rank | Registered | First Seen | Last Seen | Sent | Received | IP | Fingerprints |
|---|---|---|---|---|---|---|---|---|
blobcomments-pa.clients6.google.com | 47259 | 1997-09-15 | 2017-03-08 | 2026-02-13 | 3.7 kB | 6.8 kB | ![]() 172.217.19.234 | |
drive.google.com | 108 | 1997-09-15 | 2012-10-03 | 2026-02-11 | 10 kB | 265 kB | ![]() 216.58.207.206 | |
feedback-pa.clients6.google.com | 10622 | 1997-09-15 | 2022-05-12 | 2026-02-11 | 4.7 kB | 2.1 kB | ![]() 142.250.178.74 | |
ssl.gstatic.com | 2547953 | 2008-02-11 | 2012-05-23 | 2026-02-16 | 1.4 kB | 55 kB | ![]() 172.217.20.163 | |
play.google.com | 48 | 1997-09-15 | 2013-05-30 | 2026-02-15 | 6.9 kB | 4.6 kB | ![]() 142.251.38.110 | |
apis.google.com | 1075 | 1997-09-15 | 2013-05-06 | 2026-02-15 | 5.0 kB | 526 kB | ![]() 142.251.38.110 | |
fonts.googleapis.com | 313 | 2005-01-25 | 2012-05-23 | 2026-02-15 | 474 B | 1.4 kB | ![]() 172.217.19.234 | |
youtube.googleapis.com | 19257 | 2005-01-25 | 2012-06-26 | 2026-02-13 | 889 B | 36 kB | ![]() 142.250.178.106 | |
www.gstatic.com | 146047 | 2008-02-11 | 2012-05-29 | 2026-02-15 | 8.4 kB | 8.5 MB | ![]() 216.58.207.195 | |
ogads-pa.clients6.google.com | 508 | 1997-09-15 | 2025-03-25 | 2026-02-16 | 1.7 kB | 1.8 kB | ![]() 172.217.19.234 | |
peoplestackwebexperiments-pa.clients6.google.com | 4137 | 1997-09-15 | 2019-12-11 | 2026-02-15 | 2.7 kB | 3.5 kB | ![]() 142.251.142.234 | |
fonts.gstatic.com | unknown | 2008-02-11 | 2014-04-02 | 2026-02-15 | 2.8 kB | 223 kB | ![]() 142.251.38.99 | |
clients6.google.com | 289 | 1997-09-15 | 2012-10-03 | 2026-02-12 | 3.6 kB | 2.3 kB | ![]() 142.250.178.78 | |
accounts.google.com | 103 | 1997-09-15 | 2012-05-23 | 2026-02-16 | 4.2 kB | 12 kB | ![]() 74.125.131.84 |
Java (Programming languages)
Java is a class-based, object-oriented programming language that is designed to have as few implementation dependencies as possible.OpenGSE (Web servers)
OpenGSE is a test suite used for testing servlet compliance. It is deployed by using WAR files that are deployed on the server engine.Related reports
Threat Detection Systems
No alerts detected
JavaScript (46)
No JavaScripts
HTTP Transactions (64)
| URL | IP | Response | Size |
|---|