Report Overview
Visitedpublic
2023-11-28 15:21:53
Tags
Submit Tags
URL
source.adobe.com/MzYwLUtDSS04MDQAAAGPtRt5QlfgQEJE9P0u4iXGpn0kPnIpThThTDiG-_ldh6l3kfFbEvTDg9HLyZNZ5po90EoriEE=
Finishing URL
commerce.adobe.com/business-trial/sign-up?items%5B0%5D%5Bid%5D=E233CF2CB8FE08A5A48334BB5B997B42&cli=adobe_nurture_dc&s_rtid=7015Y000004BVU9QAO&co=US&lang=en&trackingid=ZFN4FFCR&mv=email&mkt_tok=MzYwLUtDSS04MDQAAAGPtRt5QqvPRzZPILghbfIQo1ybqHcFxV-LzjzTyCGYBg5VgtWOsDJ34MR-U_DgYfAv0qo1VSXKPqoUX6DjoKEsWE_g1Tnaawr7RsYMGh7zocP7MFRz7Q&sid=afa7b5f9-badd-4637-9ae7-9c9d0f06aeed
IP / ASN

52.184.251.130
Title
Business Trial Sign Up
Detections
urlquery
0
Network Intrusion Detection
0
Threat Detection Systems
0
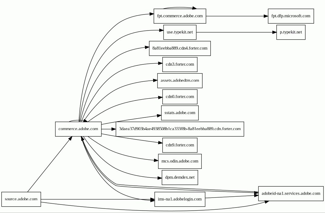
Host Summary
| Host | Rank | Registered | First Seen | Last Seen | Sent | Received | IP | Fingerprints |
|---|---|---|---|---|---|---|---|---|
adobeid-na1.services.adobe.com | 7004 | 1986-11-17 | 2014-06-19 11:10:54 | 2023-11-21 20:07:40 | 1.9 kB | 2.2 kB | ![]() 54.74.32.3 | |
mcs.odin.adobe.com | unknown | unknown | No data | No data | 556 B | 1.5 kB | ![]() 151.101.67.10 | |
p.typekit.net | 620 | 2010-08-02 | 2012-05-23 16:28:57 | 2023-11-28 05:10:24 | 494 B | 338 B | ![]() 23.36.76.184 | |
dpm.demdex.net | 204 | 2008-08-12 | 2012-05-22 07:45:05 | 2023-11-27 18:12:08 | 2.2 kB | 5.4 kB | ![]() 52.50.195.147 | |
fpt.commerce.adobe.com | unknown | 1986-11-17 | 2023-06-23 19:12:05 | 2023-08-10 14:29:40 | 6.1 kB | 26 kB | ![]() 20.31.161.73 | |
cdn0.forter.com | 5146 | 2001-01-25 | 2016-01-26 18:42:32 | 2023-11-27 08:31:52 | 2.7 kB | 1.8 kB | ![]() 54.204.202.163 | |
source.adobe.com | 122541 | 1986-11-17 | 2020-05-04 16:49:08 | 2023-11-13 12:22:51 | 491 B | 1.2 kB | ![]() 52.184.251.130 | |
commerce.adobe.com | 29135 | 1986-11-17 | 2017-01-30 10:59:34 | 2023-11-20 07:53:57 | 49 kB | 1.3 MB | ![]() 95.101.10.194 | |
fpt.dfp.microsoft.com | 99039 | 1991-05-02 | 2019-04-25 17:29:36 | 2023-11-21 16:40:40 | 1.1 kB | 3.2 kB | ![]() 20.31.161.73 | |
ims-na1.adobelogin.com | 3078 | 2010-07-26 | 2014-05-01 03:09:52 | 2023-11-21 12:05:20 | 1.3 kB | 1.6 kB | ![]() 18.200.206.88 | |
3daea37d903b4ae4938508b1ca333f8b-8a81eebba889.cdn.forter.com | unknown | unknown | No data | No data | 511 B | 624 B | ![]() 54.81.184.157 | |
assets.adobedtm.com | 512 | 2013-11-22 | 2014-01-28 05:51:35 | 2023-11-28 05:13:11 | 457 B | 135 kB | ![]() 23.38.200.237 | |
cdn9.forter.com | 5233 | 2001-01-25 | 2018-07-31 09:01:55 | 2023-11-27 11:24:14 | 1.2 kB | 1.0 kB | ![]() 143.204.55.49 | |
8a81eebba889.cdn4.forter.com | 72419 | 2001-01-25 | 2019-11-15 09:44:32 | 2023-08-10 14:29:40 | 536 B | 170 kB | ![]() 143.204.55.27 | |
cdn3.forter.com | 4640 | 2001-01-25 | 2014-04-09 14:27:26 | 2023-11-27 14:01:02 | 939 B | 1.1 kB | ![]() 54.230.111.102 | |
use.typekit.net | 494 | 2010-08-02 | 2012-07-05 03:42:39 | 2023-11-28 05:10:24 | 2.9 kB | 242 kB | ![]() 23.36.76.122 | |
sstats.adobe.com | 2253 | 1986-11-17 | 2013-07-12 09:59:52 | 2023-11-26 22:24:24 | 4.3 kB | 3.2 kB | ![]() 63.140.62.214 |
Related reports
Threat Detection Systems
Public InfoSec YARA rules
No alerts detected
OpenPhish
No alerts detected
PhishTank
No alerts detected
mnemonic secure dns
No alerts detected
Quad9 DNS
No alerts detected
ThreatFox
No alerts detected
JavaScript (38)
| HASH | FROM | Size | First Seen | Last Seen | |
|---|---|---|---|---|---|
| 307a647aed7ff64fc52f7e430c9882ee | DocumentWrite | 30 B | 2023-03-07 | 2025-12-14 | |
Introduced by DocumentWrite First Seen 2023-03-07 Last Seen 2025-12-14 Times Seen 19190 Size 30 B (30 bytes) MD5 307a647aed7ff64fc52f7e430c9882ee SHA1 061cb2a0b893008a8c66563d96199a58b149141c Loading... | |||||
HTTP Transactions (74)
| URL | IP | Response | Size |
|---|


