Report Overview
URL
3.5.28.129/
Finishing URL
aws.amazon.com/s3/
IP / ASN

3.5.28.129
Title
Cloud Object Storage – Amazon S3 – Amazon Web Services
Malicious - Copy/Paste Social Engineering (ClickFix)
Detections
urlquery
2
Network Intrusion Detection
0
Threat Detection Systems
2
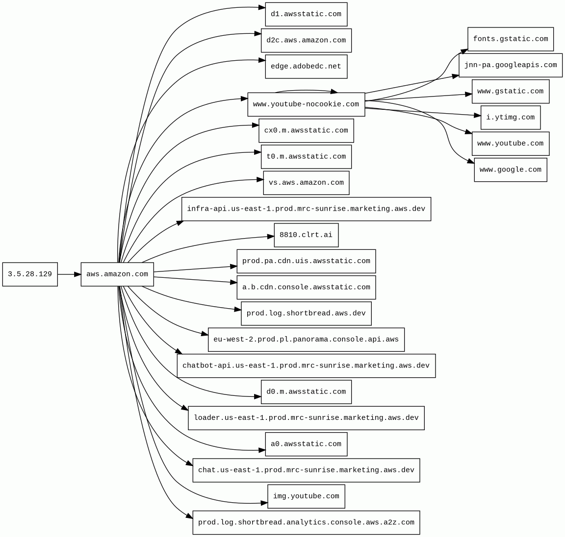
Host Summary
| Host | Rank | Registered | First Seen | Last Seen | Sent | Received | IP | Fingerprints |
|---|---|---|---|---|---|---|---|---|
infra-api.us-east-1.prod.mrc-sunrise.marketing.aws.dev | 503137 | 2019-01-16 | 2022-11-01 | 2026-03-26 | 2.8 kB | 2.0 kB | ![]() 52.204.152.89 | |
prod.log.shortbread.analytics.console.aws.a2z.com | 233207 | 1994-12-08 | 2021-02-10 | 2026-03-26 | 637 B | 786 B | ![]() 52.84.50.112 | |
a.b.cdn.console.awsstatic.com | 174131 | 2013-12-13 | 2020-08-04 | 2026-03-26 | 571 B | 330 kB | ![]() 54.240.174.107 | |
d2c.aws.amazon.com | 251699 | 1994-11-01 | 2022-08-19 | 2026-04-01 | 50 kB | 28 kB | ![]() 52.84.50.5 | |
jnn-pa.googleapis.com | 1579 | 2005-01-25 | 2021-11-16 | 2026-03-30 | 1.2 kB | 1.1 kB | ![]() 142.251.143.138 | |
8810.clrt.ai | 828226 | 2019-05-15 | 2025-05-30 | 2026-03-26 | 1.1 kB | 674 B | ![]() 172.66.43.86 | |
www.youtube.com | 286 | 2005-02-15 | 2013-04-13 | 2026-03-30 | 1.6 kB | 1.4 MB | ![]() 142.251.143.142 | |
prod.pa.cdn.uis.awsstatic.com | 215318 | 2013-12-13 | 2022-03-15 | 2026-03-26 | 437 B | 23 kB | ![]() 52.84.50.95 | |
d0.m.awsstatic.com | 461425 | 2013-12-13 | 2025-04-17 | 2026-03-26 | 467 B | 279 kB | ![]() 52.84.50.77 | |
www.youtube-nocookie.com 1 alert(s) on this Host | 20734 | 2009-01-23 | 2012-05-31 | 2026-03-25 | 5.9 kB | 2.1 MB | ![]() 142.251.143.142 | ![]() |
t0.m.awsstatic.com 1 alert(s) on this Host | 398654 | 2013-12-13 | 2023-07-14 | 2026-03-26 | 18 kB | 18 MB | ![]() 52.84.50.117 | |
prod.log.shortbread.aws.dev | 189942 | 2019-01-16 | 2020-07-18 | 2026-04-01 | 14 kB | 13 kB | ![]() 52.84.50.112 | |
edge.adobedc.net | 20666 | 2018-11-27 | 2019-11-29 | 2026-03-26 | 4.3 kB | 9.4 kB | ![]() 63.140.62.120 | |
vs.aws.amazon.com | 346669 | 1994-11-01 | 2022-12-02 | 2026-04-01 | 5.4 kB | 5.8 kB | ![]() 3.167.2.87 | |
cx0.m.awsstatic.com | 810297 | 2013-12-13 | 2025-07-21 | 2026-03-26 | 895 B | 271 kB | ![]() 3.167.2.99 | |
www.google.com | 22 | 1997-09-15 | 2015-05-10 | 2026-03-29 | 464 B | 63 kB | ![]() 142.251.151.119 | |
loader.us-east-1.prod.mrc-sunrise.marketing.aws.dev | 469717 | 2019-01-16 | 2022-11-01 | 2026-03-26 | 448 B | 9.3 kB | ![]() 52.84.50.91 | |
d1.awsstatic.com | 344547 | 2013-12-13 | 2018-10-01 | 2026-03-26 | 9.8 kB | 6.0 MB | ![]() 3.167.2.31 | |
a0.awsstatic.com 1 alert(s) on this Host | 272481 | 2013-12-13 | 2019-05-16 | 2026-03-31 | 16 kB | 3.2 MB | ![]() 54.240.174.29 | |
eu-west-2.prod.pl.panorama.console.api.aws | unknown | 2021-09-28 | 2025-10-02 | 2026-03-27 | 2.3 kB | 2.4 kB | ![]() 18.134.201.117 | |
img.youtube.com | 6546 | 2005-02-15 | 2012-05-30 | 2026-03-25 | 900 B | 185 kB | ![]() 142.251.143.142 | |
i.ytimg.com | 436 | 2007-12-11 | 2012-10-03 | 2026-03-30 | 464 B | 7.1 kB | ![]() 172.217.20.182 | |
3.5.28.129 | unknown | unknown | No data | No data | 874 B | 320 kB | ![]() 0.0.0.0 | |
chatbot-api.us-east-1.prod.mrc-sunrise.marketing.aws.dev | 465950 | 2019-01-16 | 2022-11-01 | 2026-03-26 | 545 B | 1.8 kB | ![]() 3.167.2.108 | |
aws.amazon.com | 8882 | 1994-11-01 | 2012-05-22 | 2026-03-26 | 486 B | 321 kB | ![]() 3.167.2.26 | |
www.gstatic.com | 146047 | 2008-02-11 | 2012-05-29 | 2026-03-29 | 503 B | 1.2 kB | ![]() 172.217.20.163 | |
chat.us-east-1.prod.mrc-sunrise.marketing.aws.dev | 507300 | 2019-01-16 | 2022-11-01 | 2026-03-26 | 1.5 kB | 5.1 MB | ![]() 54.240.174.7 | |
fonts.gstatic.com | unknown | 2008-02-11 | 2014-04-02 | 2026-03-29 | 1.1 kB | 82 kB | ![]() 142.250.178.35 |
Amazon S3 (CDN)
Amazon S3 or Amazon Simple Storage Service is a service offered by Amazon Web Services (AWS) that provides object storage through a web service interface.Amazon Web Services (PaaS)
Amazon Web Services (AWS) is a comprehensive cloud services platform offering compute power, database storage, content delivery and other functionality.Amazon CloudFront (CDN)
Amazon CloudFront is a fast content delivery network (CDN) service that securely delivers data, videos, applications, and APIs to customers globally with low latency, high transfer speeds.Cloudflare (CDN)
Cloudflare is a web-infrastructure and website-security company, providing content-delivery-network services, DDoS mitigation, Internet security, and distributed domain-name-server services.YouTube (Video players)
YouTube is a video sharing service where users can create their own profile, upload videos, watch, like and comment on other videos.Adobe Experience Manager (CMS)
Adobe Experience Manager (AEM) is a content management solution for building websites, mobile apps and forms.Java (Programming languages)
Java is a class-based, object-oriented programming language that is designed to have as few implementation dependencies as possible.React (JavaScript frameworks)
React is an open-source JavaScript library for building user interfaces or UI components.Related reports
Threat Detection Systems
| Detection System | Indicator | Verdict | Alert |
|---|---|---|---|
| Private YARA rules | a0.awsstatic.com/eb-csr/2.0.16/polyfills/es-module-shims/es-module-shims.js | audit | Hunting_JS_WebAssembly |
| Private YARA rules | www.youtube-nocookie.com/s/player/ace4b2f8/player_embed_es6.vflset/en_US/base.js | audit | Hunting_JS_WebAssembly |
JavaScript (186)
No JavaScripts
HTTP Transactions (203)
| URL | IP | Response | Size |
|---|


