Report Overview
Visitedpublic
2025-01-05 21:05:14
Tags
Submit Tags
URL
streamingnow.mov/vipstream_vb.php?token=TG1pWVNTS0d6OE1aNHFiSVRFY1ZWeXFXVE9QZHJBamNJcSszL2tBZ2c4YUZuejg9
Finishing URL
streamingnow.mov/vipstream_vb.php?token=TG1pWVNTS0d6OE1aNHFiSVRFY1ZWeXFXVE9QZHJBamNJcSszL2tBZ2c4YUZuejg9
IP / ASN

172.67.219.43
Title
VIP stream
Detections
urlquery
0
Network Intrusion Detection
0
Threat Detection Systems
0
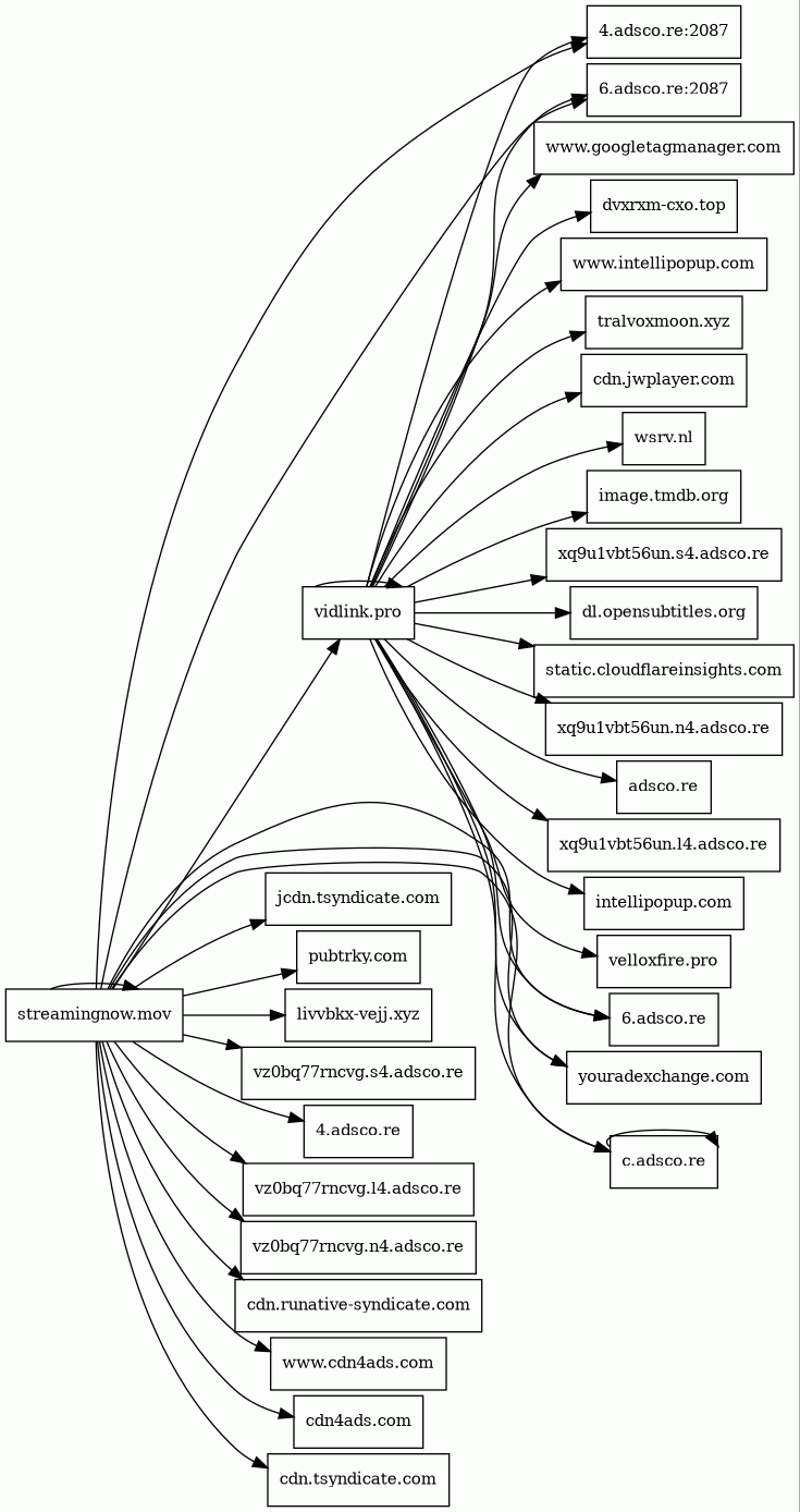
Host Summary
| Host | Rank | Registered | First Seen | Last Seen | Sent | Received | IP | Fingerprints |
|---|---|---|---|---|---|---|---|---|
youradexchange.com | 273384 | 2012-11-09 | 2013-02-04 | 2025-01-04 | 1.7 kB | 3.9 kB | ![]() 104.21.91.188 | |
xq9u1vbt56un.n4.adsco.re | unknown | 2017-02-14 | 2025-01-05 | 2025-01-05 | 440 B | 461 B | ![]() 38.132.109.126 | |
livvbkx-vejj.xyz | unknown | 2024-12-23 | 2025-01-03 | 2025-01-03 | 423 B | 68 kB | ![]() 104.21.32.1 | |
pubtrky.com | unknown | 2023-11-21 | 2023-11-21 | 2025-01-02 | 476 B | 770 B | ![]() 104.21.8.108 | |
vz0bq77rncvg.l4.adsco.re | unknown | 2017-02-14 | 2025-01-05 | 2025-01-05 | 450 B | 461 B | ![]() 185.200.118.62 | |
xq9u1vbt56un.l4.adsco.re | unknown | 2017-02-14 | 2025-01-05 | 2025-01-05 | 440 B | 461 B | ![]() 185.200.118.62 | |
image.tmdb.org | 17757 | 2009-09-15 | 2021-01-09 | 2025-01-04 | 450 B | 152 kB | ![]() 89.187.169.47 | |
dl.opensubtitles.org | 320398 | 2005-12-03 | 2014-11-05 | 2025-01-03 | 483 B | 110 kB | ![]() 172.67.158.44 | |
6.adsco.re | 17812 | 2017-02-14 | 2018-01-15 | 2025-01-03 | 1.7 kB | 2.0 kB | ![]() 104.17.166.186 | |
cdn4ads.com | 46207 | 2020-04-18 | 2020-04-19 | 2024-12-29 | 1.7 kB | 255 B | ![]() 216.59.63.128 | |
vidlink.pro | unknown | 2024-08-14 | 2024-08-23 | 2024-12-29 | 22 kB | 5.6 MB | ![]() 104.21.63.5 | |
cdn.runative-syndicate.com | 34853 | 2019-01-25 | 2019-03-18 | 2025-01-05 | 413 B | 6.8 kB | ![]() 45.133.44.70 | |
intellipopup.com | 93262 | 2020-04-18 | 2020-04-19 | 2024-12-31 | 1.7 kB | 256 B | ![]() 216.21.13.26 | |
velloxfire.pro | unknown | 2024-10-02 | 2024-10-07 | 2025-01-05 | 620 B | 640 B | ![]() 0.0.0.0 | |
cdn.jwplayer.com | 2208 | 2007-09-17 | 2017-09-15 | 2025-01-04 | 408 B | 54 kB | ![]() 54.240.174.112 | |
wsrv.nl | unknown | 2011-01-20 | 2021-12-09 | 2025-01-05 | 494 B | 13 kB | ![]() 188.114.96.1 | |
www.googletagmanager.com | 75 | 2011-11-11 | 2012-10-04 | 2025-01-01 | 418 B | 111 kB | ![]() 142.250.147.97 | |
tralvoxmoon.xyz | unknown | 2024-10-06 | 2024-10-07 | 2025-01-04 | 1.2 kB | 332 kB | ![]() 104.21.48.1 | |
streamingnow.mov | unknown | 2024-11-23 | 2025-01-04 | 2025-01-04 | 1.6 kB | 205 kB | ![]() 172.67.219.43 | |
www.intellipopup.com | 164854 | 2020-04-18 | 2020-04-19 | 2024-12-31 | 443 B | 38 kB | ![]() 185.76.9.12 | |
static.cloudflareinsights.com | 1294 | 2019-08-30 | 2019-09-24 | 2025-01-01 | 488 B | 20 kB | ![]() 104.16.79.73 | |
jcdn.tsyndicate.com | unknown | 2017-03-08 | 2024-09-05 | 2025-01-04 | 430 B | 399 B | ![]() 45.133.44.70 | |
4.adsco.re | 19179 | 2017-02-14 | 2021-01-04 | 2025-01-03 | 1.2 kB | 1.3 kB | ![]() 162.252.214.5 | |
c.adsco.re | 16577 | 2017-02-14 | 2017-11-29 | 2025-01-03 | 2.4 kB | 260 kB | ![]() 104.17.166.186 | |
vz0bq77rncvg.n4.adsco.re | unknown | 2017-02-14 | 2025-01-05 | 2025-01-05 | 450 B | 461 B | ![]() 38.132.109.126 | |
www.cdn4ads.com | 105393 | 2020-04-18 | 2020-04-19 | 2025-01-05 | 443 B | 38 kB | ![]() 185.76.9.11 | |
cdn.tsyndicate.com | 16265 | 2017-03-08 | 2017-07-04 | 2025-01-05 | 414 B | 90 kB | ![]() 45.133.44.71 | |
xq9u1vbt56un.s4.adsco.re | unknown | 2017-02-14 | 2025-01-05 | 2025-01-05 | 442 B | 463 B | ![]() 185.200.116.60 | |
adsco.re | 8541 | 2017-02-14 | 2017-04-03 | 2024-12-31 | 428 B | 1.5 kB | ![]() 162.252.214.5 | |
dvxrxm-cxo.top 1 alert(s) on this Host | unknown | 2024-12-23 | 2024-12-23 | 2024-12-31 | 414 B | 27 kB | ![]() 104.21.19.207 | |
vz0bq77rncvg.s4.adsco.re | unknown | 2017-02-14 | 2025-01-05 | 2025-01-05 | 452 B | 463 B | ![]() 185.200.116.60 |
Related reports
Threat Detection Systems
Public InfoSec YARA rules
No alerts detected
OpenPhish
No alerts detected
PhishTank
No alerts detected
Quad9 DNS
| Scan Date | Severity | Indicator | Alert |
|---|---|---|---|
| 2025-01-05 | medium | dvxrxm-cxo.top | Sinkholed |
ThreatFox
No alerts detected
JavaScript (205)
No JavaScripts
HTTP Transactions (78)
| URL | IP | Response | Size |
|---|





