Report Overview
Visitedpublic
2025-08-28 08:55:29
Tags
Submit Tags
URL
appopener.com/web/plfjl4zof
Finishing URL
www.appopener.com/web/plfjl4zof
IP / ASN

76.76.21.21
Title
AppOpener
Detections
urlquery
0
Network Intrusion Detection
3
Threat Detection Systems
5
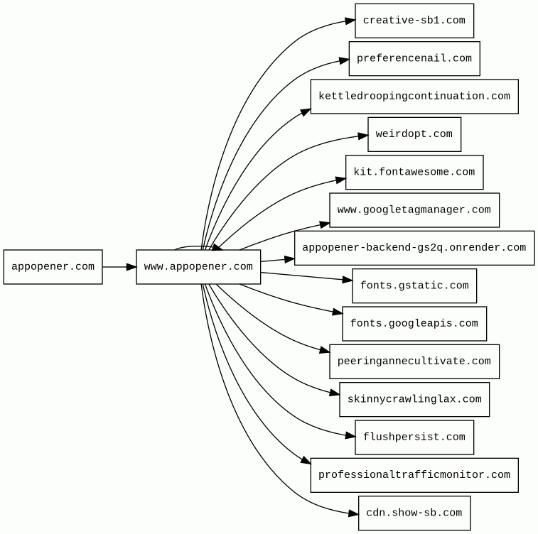
Host Summary
| Host | Rank | Registered | First Seen | Last Seen | Sent | Received | IP | Fingerprints |
|---|---|---|---|---|---|---|---|---|
fonts.googleapis.com | 313 | 2005-01-25 | 2012-05-23 | 2025-08-27 | 3.3 kB | 66 kB | ![]() 142.250.178.106 | |
cdn.show-sb.com | 187612 | 2024-08-20 | 2024-08-31 | 2025-08-23 | 500 B | 3.7 kB | ![]() 104.21.95.140 | |
kit.fontawesome.com | 16651 | 2012-10-18 | 2019-03-29 | 2025-08-27 | 455 B | 500 B | ![]() 104.18.40.68 | |
www.googletagmanager.com | 283 | 2011-11-11 | 2012-10-04 | 2025-08-27 | 5.2 kB | 416 kB | ![]() 142.250.74.136 | |
fonts.gstatic.com | unknown | 2008-02-11 | 2014-04-02 | 2025-08-27 | 3.8 kB | 170 kB | ![]() 142.250.178.99 | |
creative-sb1.com | 22211 | 2025-07-01 | 2025-08-08 | 2025-08-22 | 2.2 kB | 184 kB | ![]() 104.21.80.1 | |
professionaltrafficmonitor.com | 16376 | 2025-01-23 | 2025-01-25 | 2025-08-22 | 457 B | 426 B | ![]() 3.78.68.13 | |
weirdopt.com 1 alert(s) on this Host | 37519 | 2025-07-01 | 2025-07-08 | 2025-08-27 | 420 B | 377 B | ![]() 185.196.197.71 | |
cdn.storageimagedisplay.com | 170153 | 2024-09-13 | 2024-09-13 | 2025-08-22 | 482 B | 6.8 kB | ![]() 45.133.44.1 | |
skinnycrawlinglax.com 1 alert(s) on this Host | 38609 | 2024-09-01 | 2025-07-09 | 2025-08-28 | 504 B | 498 B | ![]() 172.240.108.84 | |
appopener.com 1 alert(s) on this Host | 640780 | 2020-08-15 | 2020-10-06 | 2025-08-09 | 495 B | 1.5 kB | ![]() 76.76.21.21 | |
appopener-backend-gs2q.onrender.com | unknown | 2015-03-28 | 2025-08-09 | 2025-08-09 | 1.6 kB | 58 kB | ![]() 216.24.57.7 | |
preferencenail.com | 20606 | 2025-07-01 | 2025-07-08 | 2025-08-26 | 830 B | 172 kB | ![]() 185.196.197.72 | |
kettledroopingcontinuation.com 5 alert(s) on this Host | 196057 | 2024-09-01 | 2025-07-30 | 2025-08-27 | 2.7 kB | 109 kB | ![]() 172.240.108.76 | ![]() |
www.appopener.com | 1248691 | 2020-08-15 | 2023-01-09 | 2025-08-09 | 8.3 kB | 1.1 MB | ![]() 66.33.60.66 | |
peeringannecultivate.com 5 alert(s) on this Host | 2973802 | 2024-08-28 | 2024-10-18 | 2025-08-09 | 5.4 kB | 84 kB | ![]() 172.240.108.68 | ![]() |
flushpersist.com | 23810 | 2025-07-01 | 2025-07-08 | 2025-08-26 | 1.5 kB | 992 B | ![]() 192.243.59.13 |
Cloudflare (CDN)
Cloudflare is a web-infrastructure and website-security company, providing content-delivery-network services, DDoS mitigation, Internet security, and distributed domain-name-server services.Nginx:1.21.6 (Web servers, Reverse proxies)
Nginx is a web server that can also be used as a reverse proxy, load balancer, mail proxy and HTTP cache.Vercel (PaaS)
Vercel is a cloud platform for static frontends and serverless functions.Google Analytics (Analytics)
Google Analytics is a free web analytics service that tracks and reports website traffic.Font Awesome (Font scripts)
Font Awesome is a font and icon toolkit based on CSS and Less.Render (PaaS)
Render is a cloud computing platform that provides a wide range of services, including web hosting, cloud computing, and application development. Render offers several hosting options, including static site hosting, web application hosting, and managed databases.Express (Web frameworks, Web servers)
Express is a web application framework for Node.js, released as free and open-source software under the MIT License. It is designed for building web applications and APIs.Node.js (Programming languages)
Node.js is an open-source, cross-platform, JavaScript runtime environment that executes JavaScript code outside a web browser.Envoy (Reverse proxies)
Envoy is an open-source edge and service proxy, designed for cloud-native applications.Nginx:1.19.5 (Web servers, Reverse proxies)
Nginx is a web server that can also be used as a reverse proxy, load balancer, mail proxy and HTTP cache.Related reports
Network Intrusion Detection Systems
Suricata /w Emerging Threats Pro
| Timestamp | Severity | Source IP | Destination IP | Alert |
|---|---|---|---|---|
| low | ![]() 172.18.0.8 | ![]() 216.24.57.7 | ET INFO Observed Online Application Hosting Domain (onrender .com in TLS SNI) | |
| low | ![]() 172.18.0.8 | ![]() 216.24.57.7 | ET INFO Observed Online Application Hosting Domain (onrender .com in TLS SNI) | |
| low | ![]() 172.18.0.8 | ![]() 216.24.57.251 | ET INFO Observed Online Application Hosting Domain (onrender .com in TLS SNI) |
Threat Detection Systems
| Detection System | Indicator | Verdict | Alert |
|---|---|---|---|
| Quad9 DNS | kettledroopingcontinuation.com | malicious | Sinkholed |
| Quad9 DNS | peeringannecultivate.com | malicious | Sinkholed |
| Quad9 DNS | skinnycrawlinglax.com | malicious | Sinkholed |
| Quad9 DNS | weirdopt.com | malicious | Sinkholed |
| PhishTank | appopener.com/web/plfjl4zof | phishing | Phishing - Other |
JavaScript (13)
No JavaScripts
HTTP Transactions (65)
| URL | IP | Response | Size |
|---|




