Report Overview
Visitedpublic
2023-10-16 03:58:32
Tags
Submit Tags
URL
www.ixxx.com/out/?l=3AAQPc4SMFYAq0Zjd210d1E4YmpKAtmUaHR0cHM6Ly93d3cuZmFwbmFkby54eHgvdmlkZW9zLzEwMTY0NS9ibGFja2VkLWdvbGRlbi10b3AtYmxvbmRlLWNvbXBpbGF0aW9uLz91dG1fc291cmNlPWF3bSZ1dG1fbWVkaXVtPWF3bXRyYWZmaWMmdXRtX2NhbXBhaWduPWZhcG5hZG8mc3ViaWQxPTEwMDAwMc0CnqJ0YwHNBxWncG9wdWxhcgbZMHsiYWxsIjoiIiwib3JpZW50YXRpb24iOiJzdHJhaWdodCIsInByaWNpbmciOiIifcynzmUswieoY2F0ZWdvcnnOAELR/w==&c=aa86be1f&v=3&
Finishing URL
www.fapnado.xxx/videos/101645/blacked-golden-top-blonde-compilation/?utm_source=awm&utm_medium=awmtraffic&utm_campaign=fapnado&subid1=100001
IP / ASN

167.71.65.87
Title
BLACKED - GOLDEN - Top Blonde Compilation at Fapnado
Detections
urlquery
0
Network Intrusion Detection
0
Threat Detection Systems
0
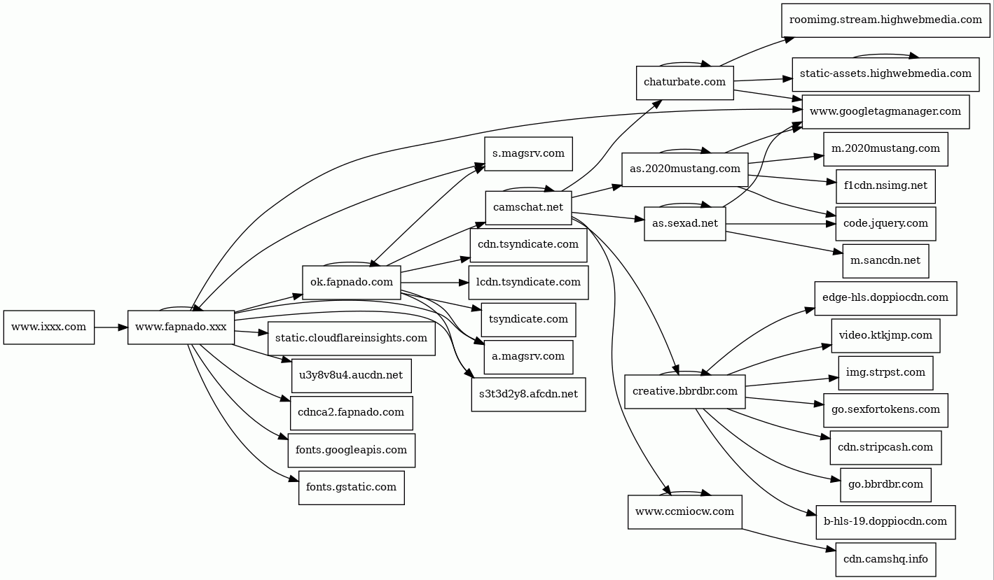
Host Summary
| Host | Rank | Registered | First Seen | Last Seen | Sent | Received | IP | Fingerprints |
|---|---|---|---|---|---|---|---|---|
cdn.tsyndicate.com | 16265 | 2017-03-08 | 2017-07-04 08:00:09 | 2023-10-16 05:07:24 | 415 B | 9.4 kB | ![]() 8.247.218.249 | |
m.sancdn.net | 89507 | 2011-08-18 | 2012-09-30 01:09:57 | 2023-10-15 23:47:49 | 964 B | 81 kB | ![]() 69.16.175.10 | |
f1cdn.nsimg.net | 112037 | 2009-07-07 | 2012-07-20 23:56:05 | 2023-10-15 23:47:51 | 505 B | 107 kB | ![]() 69.16.175.10 | |
edge-hls.doppiocdn.com | unknown | 2022-02-16 | 2022-11-01 13:03:56 | 2023-10-15 03:04:27 | 476 B | 667 B | ![]() 104.18.63.122 | |
ocsp.sectigo.com | 487 | 2018-08-16 | 2019-11-29 12:50:24 | 2023-10-15 22:59:10 | 990 B | 2.7 kB | ![]() 104.18.14.101 | |
s3t3d2y8.afcdn.net | unknown | 2022-06-27 | 2022-08-09 00:22:56 | 2023-10-15 21:57:32 | 8.3 kB | 335 kB | ![]() 185.76.9.21 | |
as.2020mustang.com | 23443 | 2016-01-27 | 2017-01-30 15:06:47 | 2023-10-14 13:48:13 | 1.2 kB | 4.9 kB | ![]() 216.127.52.249 | |
m.2020mustang.com | 60583 | 2016-01-27 | 2017-03-30 10:58:30 | 2023-10-14 13:48:14 | 2.3 kB | 169 kB | ![]() 69.16.175.10 | |
tsyndicate.com | 13042 | 2017-03-08 | 2017-03-16 10:04:54 | 2023-10-16 01:50:41 | 1.0 kB | 7.5 kB | ![]() 94.130.143.224 | |
static.cloudflareinsights.com | 1294 | 2019-08-30 | 2019-09-24 16:34:56 | 2023-10-15 18:12:53 | 496 B | 83 kB | ![]() 104.16.56.101 | |
a.magsrv.com | unknown | 2023-08-01 | 2023-08-04 18:18:00 | 2023-10-15 16:34:34 | 819 B | 79 kB | ![]() 185.76.9.19 | |
s.magsrv.com | unknown | 2023-08-01 | 2023-08-04 14:48:00 | 2023-10-15 16:34:37 | 21 kB | 42 kB | ![]() 95.211.229.248 | |
camschat.net | 64292 | 2012-12-21 | 2014-07-23 01:32:18 | 2023-10-14 13:48:06 | 1.5 kB | 6.7 kB | ![]() 66.230.180.98 | |
www.googletagmanager.com | 75 | 2011-11-11 | 2013-05-22 04:07:37 | 2023-10-16 00:47:06 | 2.2 kB | 700 kB | ![]() 142.250.74.136 | |
img.strpst.com | 12993 | 2021-05-31 | 2021-06-03 10:45:56 | 2023-10-15 17:53:31 | 447 B | 14 kB | ![]() 104.18.63.132 | |
ok.fapnado.com | unknown | 2016-05-13 | 2023-04-07 13:28:50 | 2023-10-16 05:58:06 | 14 kB | 169 kB | ![]() 135.181.208.216 | |
as.sexad.net | 86240 | 1999-06-02 | 2012-05-22 05:40:32 | 2023-10-15 23:47:47 | 1.5 kB | 10 kB | ![]() 216.127.52.249 | |
www.fapnado.xxx | 493483 | unknown | 2021-07-27 17:36:46 | 2023-07-23 09:37:18 | 27 kB | 1.7 MB | ![]() 104.26.13.104 | |
fonts.googleapis.com | 8877 | 2005-01-25 | 2013-06-10 22:14:26 | 2023-10-16 00:54:21 | 1.4 kB | 21 kB | ![]() 142.250.74.42 | |
video.ktkjmp.com | 23778 | 2020-08-07 | 2020-10-02 10:52:19 | 2023-10-15 17:53:31 | 444 B | 1.0 kB | ![]() 104.18.62.235 | |
code.jquery.com | 634 | 2005-12-10 | 2012-05-21 19:28:02 | 2023-10-15 23:25:58 | 836 B | 60 kB | ![]() 151.101.2.137 | |
www.ccmiocw.com | 423120 | 2020-01-21 | 2021-02-04 03:28:05 | 2023-10-14 15:08:58 | 7.7 kB | 53 kB | ![]() 34.239.13.138 | |
go.sexfortokens.com | unknown | 2016-06-13 | 2023-06-29 02:23:25 | 2023-10-15 15:53:00 | 2.6 kB | 23 kB | ![]() 104.18.63.130 | |
b-hls-19.doppiocdn.com | unknown | 2022-02-16 | 2022-03-01 19:03:44 | 2023-10-14 16:01:04 | 3.9 kB | 365 kB | ![]() 104.18.63.122 | |
cdn.camshq.info | 292368 | 2013-08-13 | 2018-10-11 12:42:56 | 2023-10-01 08:56:56 | 438 B | 19 kB | ![]() 54.230.111.76 | |
www.ixxx.com | 201584 | 1998-09-22 | 2012-07-25 12:37:54 | 2023-10-14 16:04:16 | 846 B | 88 kB | ![]() 167.71.65.87 | |
ocsp.pki.goog | 175 | 2016-06-13 | 2018-07-01 08:43:07 | 2023-10-15 18:12:03 | 2.7 kB | 5.6 kB | ![]() 142.250.74.131 | |
static-assets.highwebmedia.com | 16059 | 2004-12-03 | 2021-01-19 22:46:26 | 2023-10-15 01:19:47 | 2.8 kB | 101 kB | ![]() 104.16.93.42 | |
chaturbate.com | 6807 | 2011-02-26 | 2012-05-23 01:11:36 | 2023-10-15 01:19:45 | 3.2 kB | 149 kB | ![]() 104.18.100.40 | |
creative.bbrdbr.com | unknown | 2022-07-05 | 2023-09-02 02:49:41 | 2023-10-15 06:08:02 | 5.1 kB | 476 kB | ![]() 104.18.59.150 | |
cdnca2.fapnado.com | 842809 | 2016-05-13 | 2021-04-12 12:54:10 | 2023-06-19 16:25:19 | 741 B | 327 B | ![]() 0.0.0.0 | |
fonts.gstatic.com | unknown | 2008-02-11 | 2014-09-09 02:40:21 | 2023-10-16 00:51:52 | 2.1 kB | 67 kB | ![]() 216.58.207.227 | |
u3y8v8u4.aucdn.net | unknown | 2022-06-27 | 2022-08-08 15:30:47 | 2023-10-16 01:50:15 | 552 B | 4.0 MB | ![]() 185.76.9.21 | |
lcdn.tsyndicate.com | 12634 | 2017-03-08 | 2020-03-31 16:26:34 | 2023-10-15 05:30:00 | 523 B | 3.0 kB | ![]() 8.247.218.249 | |
roomimg.stream.highwebmedia.com | 23037 | 2004-12-03 | 2016-09-05 19:03:58 | 2023-10-15 10:56:38 | 540 B | 12 kB | ![]() 104.19.242.83 | |
cdn.stripcash.com | unknown | 2013-11-11 | 2020-02-14 14:28:14 | 2023-10-14 22:18:43 | 432 B | 307 B | ![]() 8.247.218.249 | |
go.bbrdbr.com | unknown | 2022-07-05 | 2023-09-01 12:29:19 | 2023-10-14 20:18:26 | 1.4 kB | 8.2 kB | ![]() 104.18.59.150 |
Related reports
Threat Detection Systems
Public InfoSec YARA rules
No alerts detected
OpenPhish
No alerts detected
PhishTank
No alerts detected
mnemonic secure dns
No alerts detected
Quad9 DNS
No alerts detected
ThreatFox
No alerts detected
JavaScript (102)
| HASH | FROM | Size | First Seen | Last Seen | |
|---|---|---|---|---|---|
| 1973977a75b3802ee0ffa54025ff3fd6 | DocumentWrite | 671 B | 2024-08-21 | 2024-08-21 | |
Introduced by DocumentWrite First Seen 2024-08-21 Last Seen 2024-08-21 Times Seen 1 Size 671 B (671 bytes) MD5 1973977a75b3802ee0ffa54025ff3fd6 SHA1 27996362b7e1d58cdb777584878a0150a46fb479 Loading... | |||||
| d949d6ecde37edbd65b5a4f3002b60ed | DocumentWrite | 5.8 kB | 2024-08-21 | 2024-08-21 | |
Introduced by DocumentWrite First Seen 2024-08-21 Last Seen 2024-08-21 Times Seen 1 Size 5.8 kB (5808 bytes) MD5 d949d6ecde37edbd65b5a4f3002b60ed SHA1 6218dd3ef6901a5c0e6076004c1a1df0153b513d Loading... | |||||
| 04a22a5d940b53a8ef62e178b46c9743 | DocumentWrite | 641 B | 2024-08-21 | 2024-08-21 | |
Introduced by DocumentWrite First Seen 2024-08-21 Last Seen 2024-08-21 Times Seen 1 Size 641 B (641 bytes) MD5 04a22a5d940b53a8ef62e178b46c9743 SHA1 171ca2ae7421342542d697c52dbce388e4f7a453 Loading... | |||||
| 22747f716f080232a4ef79572069b778 | DocumentWrite | 641 B | 2024-08-21 | 2024-08-21 | |
Introduced by DocumentWrite First Seen 2024-08-21 Last Seen 2024-08-21 Times Seen 1 Size 641 B (641 bytes) MD5 22747f716f080232a4ef79572069b778 SHA1 dc6e2b1dd7766095ee01a2f320a9c06ec8aacac6 Loading... | |||||
| 62147b2a49f788977ca4ab4542a345b2 | DocumentWrite | 657 B | 2024-08-21 | 2024-08-21 | |
Introduced by DocumentWrite First Seen 2024-08-21 Last Seen 2024-08-21 Times Seen 1 Size 657 B (657 bytes) MD5 62147b2a49f788977ca4ab4542a345b2 SHA1 a2696feecc38a8dea777dd3aa3dc1867670467fe Loading... | |||||
| f1e4bdeb9e4424b4c35ad230bdf8f403 | DocumentWrite | 641 B | 2024-08-21 | 2024-08-21 | |
Introduced by DocumentWrite First Seen 2024-08-21 Last Seen 2024-08-21 Times Seen 1 Size 641 B (641 bytes) MD5 f1e4bdeb9e4424b4c35ad230bdf8f403 SHA1 4003e0131e76439a7b6556ee669bec366c442cd9 Loading... | |||||
| ce9f3bc7e66d43e17a6a6891bb4142ea | DocumentWrite | 690 B | 2024-08-21 | 2024-08-21 | |
Introduced by DocumentWrite First Seen 2024-08-21 Last Seen 2024-08-21 Times Seen 1 Size 690 B (690 bytes) MD5 ce9f3bc7e66d43e17a6a6891bb4142ea SHA1 0582a7b6107c6ab2e55e91e31b949a4a40752ed0 Loading... | |||||
| 5908714960e9da6e5109d469a0c260f4 | DocumentWrite | 641 B | 2024-08-21 | 2024-08-21 | |
Introduced by DocumentWrite First Seen 2024-08-21 Last Seen 2024-08-21 Times Seen 1 Size 641 B (641 bytes) MD5 5908714960e9da6e5109d469a0c260f4 SHA1 aef35b980b6761e7e1415ce671c7a3b0d7521861 Loading... | |||||
| b3f45a4cc683e08f19ee503739581feb | DocumentWrite | 689 B | 2024-08-21 | 2024-08-21 | |
Introduced by DocumentWrite First Seen 2024-08-21 Last Seen 2024-08-21 Times Seen 1 Size 689 B (689 bytes) MD5 b3f45a4cc683e08f19ee503739581feb SHA1 ba43b2f93a518acbf30b128e9820f080307fe4dc Loading... | |||||
| e3d31070686c9d80e3c07ff5b0ba4262 | DocumentWrite | 1.5 kB | 2024-08-21 | 2024-08-21 | |
Introduced by DocumentWrite First Seen 2024-08-21 Last Seen 2024-08-21 Times Seen 1 Size 1.5 kB (1512 bytes) MD5 e3d31070686c9d80e3c07ff5b0ba4262 SHA1 625af4a99907f00bd46f84821b618fe3597cb9b4 Loading... | |||||
| 53ca5517d697a1c3cc72aa532d6fb298 | DocumentWrite | 690 B | 2024-08-21 | 2024-08-21 | |
Introduced by DocumentWrite First Seen 2024-08-21 Last Seen 2024-08-21 Times Seen 1 Size 690 B (690 bytes) MD5 53ca5517d697a1c3cc72aa532d6fb298 SHA1 545e84588c1c7dce1b4025b988f42153245a0d85 Loading... | |||||
| cfce864a8a30b70ea8da234319bd955c | DocumentWrite | 268 B | 2024-08-21 | 2024-08-21 | |
Introduced by DocumentWrite First Seen 2024-08-21 Last Seen 2024-08-21 Times Seen 1 Size 268 B (268 bytes) MD5 cfce864a8a30b70ea8da234319bd955c SHA1 4f10cb4bc7dbefc9cb52718b69c807e854484dbf Loading... | |||||
HTTP Transactions (173)
| URL | IP | Response | Size |
|---|




