Report Overview
Visitedpublic
2026-04-10 08:42:22
Tags
Submit Tags
URL
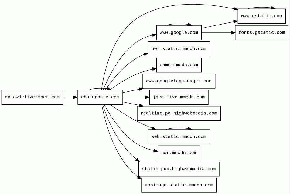
go.awdeliverynet.com/zq7W_Fq5lO350eYx1VoDZ6rThj5GjKXa6aAzVVIH0gDBnOOJ-ugPNsLejze7qXWH4gxXT9Q
Finishing URL
chaturbate.com/blissdilley/?campaign=fdXb5&disable_sound=0&join_overlay=1&tour=OgA6&track=pop_ssp_masterfapnet_us_15284
IP / ASN

212.124.125.251
Title
Blissdilley's Room @ Chaturbate - Chat in a Live Adult Video Chat Room Now
Detections
urlquery
0
Network Intrusion Detection
0
Threat Detection Systems
0
Host Summary
| Host | Rank | Registered | First Seen | Last Seen | Sent | Received | IP | Fingerprints |
|---|---|---|---|---|---|---|---|---|
web.static.mmcdn.com | 163426 | 2014-03-18 | 2024-03-10 | 2026-04-07 | 51 kB | 11 MB | ![]() 104.16.92.18 | |
nwr.mmcdn.com | 176382 | 2014-03-18 | 2024-03-26 | 2026-04-04 | 9.1 kB | 2.5 kB | ![]() 162.247.243.35 | |
appimage.static.mmcdn.com | 697473 | 2014-03-18 | 2024-03-08 | 2026-04-03 | 3.0 kB | 1.7 MB | ![]() 104.16.92.18 | |
www.google.com | 22 | 1997-09-15 | 2015-05-10 | 2026-04-05 | 2.3 kB | 60 kB | ![]() 142.251.150.119 | |
go.awdeliverynet.com | 609253 | 2024-07-09 | 2024-07-12 | 2026-03-23 | 560 B | 178 kB | ![]() 212.124.125.251 | |
camo.mmcdn.com | 580405 | 2014-03-18 | 2021-05-11 | 2026-04-08 | 4.4 kB | 2.4 MB | ![]() 104.16.92.18 | |
jpeg.live.mmcdn.com | 335330 | 2014-03-18 | 2024-03-10 | 2026-04-07 | 472 B | 32 kB | ![]() 131.153.88.86 | |
realtime.pa.highwebmedia.com | 351314 | 2004-12-03 | 2021-01-21 | 2026-04-06 | 1.3 kB | 363 B | ![]() 108.157.229.8 | |
chaturbate.com | 1169 | 2011-02-26 | 2012-05-22 | 2026-04-04 | 37 kB | 922 kB | ![]() 104.18.207.112 | ![]() ![]() |
static-pub.highwebmedia.com | 349364 | 2004-12-03 | 2021-01-19 | 2026-04-08 | 13 kB | 128 kB | ![]() 0.0.0.0 | |
www.googletagmanager.com | 283 | 2011-11-11 | 2012-10-04 | 2026-04-05 | 435 B | 498 kB | ![]() 142.251.143.136 | |
nwr.static.mmcdn.com | 216180 | 2014-03-18 | 2024-03-26 | 2026-04-03 | 458 B | 103 kB | ![]() 162.247.243.39 | |
www.gstatic.com | 146047 | 2008-02-11 | 2012-05-29 | 2026-04-05 | 3.4 kB | 3.6 MB | ![]() 142.250.178.67 | |
fonts.gstatic.com | unknown | 2008-02-11 | 2014-04-02 | 2026-04-05 | 1.1 kB | 82 kB | ![]() 172.217.19.227 |
Cloudflare (CDN)
Cloudflare is a web-infrastructure and website-security company, providing content-delivery-network services, DDoS mitigation, Internet security, and distributed domain-name-server services.Google Cloud CDN (CDN)
Cloud CDN uses Google's global edge network to serve content closer to users.Google Cloud (IaaS)
Google Cloud is a suite of cloud computing services.Google Cloud Storage (Miscellaneous)
Google Cloud Storage allows world-wide storage and retrieval of any amount of data at any time.Nginx (Web servers, Reverse proxies)
Nginx is a web server that can also be used as a reverse proxy, load balancer, mail proxy and HTTP cache.Amazon CloudFront (CDN)
Amazon CloudFront is a fast content delivery network (CDN) service that securely delivers data, videos, applications, and APIs to customers globally with low latency, high transfer speeds.Amazon Web Services (PaaS)
Amazon Web Services (AWS) is a comprehensive cloud services platform offering compute power, database storage, content delivery and other functionality.Amazon S3 (CDN)
Amazon S3 or Amazon Simple Storage Service is a service offered by Amazon Web Services (AWS) that provides object storage through a web service interface.Google Analytics (Analytics)
Google Analytics is a free web analytics service that tracks and reports website traffic.reCAPTCHA (Security)
reCAPTCHA is a free service from Google that helps protect websites from spam and abuse.Django (Web frameworks)
Django is a Python-based free and open-source web application framework.Python (Programming languages)
Python is an interpreted and general-purpose programming language.Related reports
Threat Detection Systems
No alerts detected
JavaScript (23)
No JavaScripts
HTTP Transactions (191)
| URL | IP | Response | Size |
|---|


