Report Overview
Visitedpublic
2025-12-21 16:02:42
Tags
Submit Tags
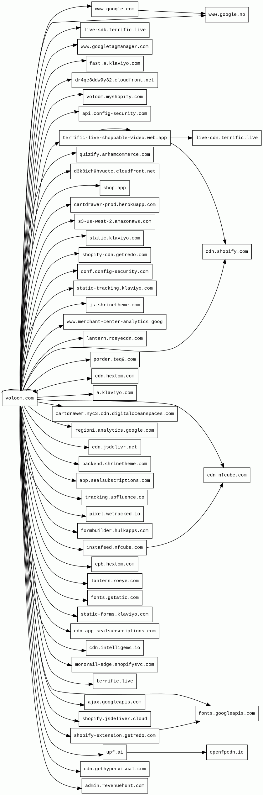
URL
voloom.com
Finishing URL
voloom.com/
IP / ASN

23.227.38.32
Title
VOLOOM
Detections
urlquery
0
Network Intrusion Detection
1
Threat Detection Systems
4
Host Summary
| Host | Rank | Registered | First Seen | Last Seen | Sent | Received | IP | Fingerprints |
|---|---|---|---|---|---|---|---|---|
dr4qe3ddw9y32.cloudfront.net | unknown | 2008-04-25 | 2020-12-22 | 2025-12-16 | 516 B | 18 kB | ![]() 54.192.209.99 | |
lantern.roeyecdn.com | 47737 | 2018-03-29 | 2018-11-08 | 2025-12-16 | 431 B | 2.3 kB | ![]() 52.84.50.101 | |
cdn.gethypervisual.com | 1743806 | 2015-02-20 | 2017-01-30 | 2025-12-12 | 453 B | 5.0 kB | ![]() 194.242.11.186 | |
live-cdn.terrific.live | 7240017 | 2020-12-29 | 2025-10-01 | 2025-10-22 | 6.5 kB | 76 MB | ![]() 199.232.215.52 | |
cdn.shopify.com | 3587 | 2005-03-11 | 2012-06-22 | 2025-12-15 | 4.7 kB | 945 kB | ![]() 23.227.39.200 | |
backend.shrinetheme.com | 248150 | 2023-03-11 | 2024-07-13 | 2025-12-17 | 1.1 kB | 1.2 kB | ![]() 104.21.80.203 | |
quizify.arhamcommerce.com 1 alert(s) on this Host | 675958 | 2018-10-08 | 2019-07-14 | 2025-12-20 | 450 B | 49 kB | ![]() 139.59.33.207 | |
terrific.live | 200112 | 2020-12-29 | 2021-08-15 | 2025-12-12 | 2.1 kB | 44 kB | ![]() 199.36.158.100 | |
www.merchant-center-analytics.goog | 26729 | 2022-07-22 | 2022-09-16 | 2025-12-15 | 1.0 kB | 844 B | ![]() 142.251.38.110 | |
cdn.nfcube.com | 74159 | 2018-09-01 | 2022-05-18 | 2025-12-15 | 459 B | 18 kB | ![]() 104.26.15.148 | |
cdn.jsdelivr.net 1 alert(s) on this Host | 1678 | 2012-05-16 | 2012-09-30 | 2025-12-14 | 928 B | 15 kB | ![]() 104.16.175.226 | |
conf.config-security.com | 48967 | 2022-11-13 | 2022-12-30 | 2025-12-16 | 437 B | 1.0 kB | ![]() 104.26.14.69 | |
tracking.upfluence.co | 450471 | 2013-05-02 | 2017-01-27 | 2025-12-16 | 455 B | 1.9 kB | ![]() 34.233.230.163 | |
cdn-app.sealsubscriptions.com | 257545 | 2020-02-05 | 2020-05-13 | 2025-12-17 | 3.0 kB | 354 kB | ![]() 188.114.97.1 | |
d3k81ch9hvuctc.cloudfront.net | unknown | 2008-04-25 | 2016-02-04 | 2025-12-16 | 496 B | 1.8 MB | ![]() 52.84.50.90 | |
monorail-edge.shopifysvc.com | 11124 | 2017-09-29 | 2019-08-29 | 2025-12-14 | 480 B | 1.2 kB | ![]() 34.120.110.54 | |
js.shrinetheme.com 1 alert(s) on this Host | 217352 | 2023-03-11 | 2023-12-03 | 2025-12-17 | 425 B | 198 kB | ![]() 104.21.80.203 | |
cartdrawer-prod.herokuapp.com | 1816292 | 2010-09-19 | 2025-06-11 | 2025-12-20 | 485 B | 32 kB | ![]() 34.201.81.34 | |
fonts.gstatic.com | unknown | 2008-02-11 | 2014-04-02 | 2025-12-14 | 3.8 kB | 444 kB | ![]() 142.250.178.99 | |
static-tracking.klaviyo.com | 20795 | 2012-03-29 | 2021-12-02 | 2025-12-15 | 7.1 kB | 555 kB | ![]() 151.101.66.133 | |
ajax.googleapis.com | 3691 | 2005-01-25 | 2012-05-22 | 2025-12-14 | 445 B | 87 kB | ![]() 142.250.74.42 | |
shopify.jsdeliver.cloud | 166125 | 2023-06-11 | 2023-06-16 | 2025-12-17 | 419 B | 3.3 kB | ![]() 172.67.70.122 | |
www.google.com | 22 | 1997-09-15 | 2015-05-10 | 2025-12-14 | 5.0 kB | 5.3 kB | ![]() 142.250.178.36 | |
cartdrawer.nyc3.cdn.digitaloceanspaces.com | unknown | 2017-02-23 | 2025-10-09 | 2025-12-18 | 471 B | 354 kB | ![]() 172.64.145.29 | |
region1.analytics.google.com | 22257 | 1997-09-15 | 2022-03-17 | 2025-12-14 | 1.0 kB | 844 B | ![]() 216.239.34.36 | |
formbuilder.hulkapps.com | 229651 | 2016-03-15 | 2017-09-05 | 2025-12-19 | 448 B | 5.1 kB | ![]() 104.26.4.219 | |
s3-us-west-2.amazonaws.com | 1196509 | 2005-08-18 | 2017-01-29 | 2025-12-15 | 440 B | 48 kB | ![]() 52.218.216.232 | |
shopify-extension.getredo.com | 210848 | 2020-11-07 | 2023-05-22 | 2025-12-16 | 9.5 kB | 1.3 MB | ![]() 172.66.171.215 | |
fonts.googleapis.com | 313 | 2005-01-25 | 2012-05-23 | 2025-12-14 | 1.1 kB | 24 kB | ![]() 142.251.38.106 | |
app.sealsubscriptions.com | 250619 | 2020-02-05 | 2020-05-13 | 2025-12-19 | 940 B | 1.1 kB | ![]() 134.122.45.153 | |
voloom.myshopify.com | unknown | unknown | No data | No data | 2.3 kB | 9.6 kB | ![]() 23.227.38.74 | |
voloom.com | 2143022 | 2006-03-20 | 2025-12-21 | 2025-12-21 | 160 kB | 3.2 MB | ![]() 23.227.38.32 | ![]() |
instafeed.nfcube.com | 105061 | 2018-09-01 | 2018-09-11 | 2025-12-16 | 910 B | 30 kB | ![]() 104.26.15.148 | |
static.klaviyo.com | 17868 | 2012-03-29 | 2018-04-18 | 2025-12-15 | 6.1 kB | 265 kB | ![]() 151.101.66.133 | |
live-sdk.terrific.live | 2120568 | 2020-12-29 | 2025-06-28 | 2025-11-16 | 434 B | 7.9 kB | ![]() 199.36.158.100 | |
cdn.hextom.com | 90930 | 2014-06-03 | 2020-10-10 | 2025-12-16 | 447 B | 172 kB | ![]() 3.167.2.50 | |
lantern.roeye.com | 48308 | 2008-07-09 | 2016-11-25 | 2025-12-16 | 667 B | 267 B | ![]() 52.215.34.160 | |
openfpcdn.io | 9255 | 2021-11-10 | 2021-11-11 | 2025-12-15 | 419 B | 34 kB | ![]() 54.240.174.81 | |
pixel.wetracked.io | 190826 | 2023-01-12 | 2023-03-12 | 2025-12-17 | 1.1 kB | 17 kB | ![]() 162.159.140.98 | |
a.klaviyo.com | 20004 | 2012-03-29 | 2013-06-03 | 2025-12-15 | 2.2 kB | 4.0 kB | ![]() 104.18.40.137 | ![]() |
upf.ai | unknown | unknown | 2025-11-01 | 2025-12-15 | 442 B | 6.1 kB | ![]() 3.219.180.69 | |
fast.a.klaviyo.com | 22057 | 2012-03-29 | 2018-04-18 | 2025-12-15 | 484 B | 2.7 kB | ![]() 151.101.130.133 | |
shop.app | 3567 | 2018-05-01 | 2020-04-15 | 2025-12-14 | 972 B | 5.5 kB | ![]() 185.146.173.20 | |
epb.hextom.com | 209871 | 2014-06-03 | 2015-10-19 | 2025-12-17 | 1.0 kB | 944 B | ![]() 35.171.73.233 | |
api.config-security.com | 45847 | 2022-11-13 | 2023-02-27 | 2025-12-16 | 1.4 kB | 144 kB | ![]() 34.149.60.135 | |
admin.revenuehunt.com | 337424 | 2019-07-21 | 2019-11-14 | 2025-12-16 | 439 B | 28 kB | ![]() 3.142.155.5 | |
static-forms.klaviyo.com | 21447 | 2012-03-29 | 2021-05-06 | 2025-12-15 | 462 B | 38 kB | ![]() 151.101.2.133 | |
www.google.no | 92680 | 2001-02-26 | 2012-06-26 | 2025-12-14 | 2.6 kB | 1.2 kB | ![]() 142.251.38.99 | |
porder.teq9.com 2 alert(s) on this Host | 5493618 | 2020-03-16 | 2022-02-07 | 2025-12-01 | 925 B | 38 kB | ![]() 144.91.114.244 | ![]() ![]() |
terrific-live-shoppable-video.web.app | 3120125 | 2019-01-08 | 2024-11-23 | 2025-11-16 | 25 kB | 1.8 MB | ![]() 199.36.158.100 | ![]() |
shopify-cdn.getredo.com | 178867 | 2020-11-07 | 2024-10-15 | 2025-12-19 | 2.3 kB | 13 kB | ![]() 18.213.50.82 | |
www.googletagmanager.com | 283 | 2011-11-11 | 2012-10-04 | 2025-12-14 | 1.3 kB | 1.2 MB | ![]() 142.251.38.104 | |
cdn.intelligems.io | 91420 | 2020-07-11 | 2021-08-06 | 2025-12-16 | 921 B | 327 kB | ![]() 172.66.172.29 | ![]() |
Amazon CloudFront (CDN)
Amazon CloudFront is a fast content delivery network (CDN) service that securely delivers data, videos, applications, and APIs to customers globally with low latency, high transfer speeds.Amazon Web Services (PaaS)
Amazon Web Services (AWS) is a comprehensive cloud services platform offering compute power, database storage, content delivery and other functionality.Amazon S3 (CDN)
Amazon S3 or Amazon Simple Storage Service is a service offered by Amazon Web Services (AWS) that provides object storage through a web service interface.Bunny (CDN)
Google Cloud Storage (Miscellaneous)
Google Cloud Storage allows world-wide storage and retrieval of any amount of data at any time.Google Cloud (IaaS)
Google Cloud is a suite of cloud computing services.Varnish (Caching)
Varnish is a reverse caching proxy.Cloudflare (CDN)
Cloudflare is a web-infrastructure and website-security company, providing content-delivery-network services, DDoS mitigation, Internet security, and distributed domain-name-server services.Shopify (Ecommerce, CMS)
Shopify is a subscription-based software that allows anyone to set up an online store and sell their products. Shopify store owners can also sell in physical locations using Shopify POS, a point-of-sale app and accompanying hardware.Nginx (Web servers, Reverse proxies)
Nginx is a web server that can also be used as a reverse proxy, load balancer, mail proxy and HTTP cache.Firebase (Databases, Development)
Firebase is a Google-backed application development software that enables developers to develop iOS, Android and Web apps.Google Cloud Trace (Performance)
Google Cloud Trace is a distributed tracing system that collects latency data from applications and displays it in the Google Cloud Console.Google Cloud CDN (CDN)
Cloud CDN uses Google's global edge network to serve content closer to users.Cloudflare Bot Management (Security)
Cloudflare bot management solution identifies and mitigates automated traffic to protect websites from bad bots.Intelligems (A/B Testing, Personalisation, Shopify apps)
Intelligems is an experimentation platform that helps developers build and run A/B tests on websites.Klaviyo (Marketing automation)
Klaviyo is an email and SMS marketing platform for online businesses.Envoy (Reverse proxies)
Envoy is an open-source edge and service proxy, designed for cloud-native applications.PayPal (Payment processors)
PayPal is an online payments system that supports online money transfers and serves as an electronic alternative to traditional paper methods like checks and money orders.hCaptcha (Security)
hCaptcha is an anti-bot solution that protects user privacy and rewards websites.UNIX (Operating systems)
Unix is a family of multitasking, multiuser computer operating systems.OpenSSL:1.1.1k (Web server extensions)
OpenSSL is a software library for applications that secure communications over computer networks against eavesdropping or need to identify the party at the other end.Apache HTTP Server:2.4.65 (Web servers)
Apache is a free and open-source cross-platform web server software.PHP:8.3.25 (Programming languages)
PHP is a general-purpose scripting language used for web development.Next.js (JavaScript frameworks, Web frameworks)
Next.js is a React framework for developing single page Javascript applications.Node.js (Programming languages)
Node.js is an open-source, cross-platform, JavaScript runtime environment that executes JavaScript code outside a web browser.React (JavaScript frameworks)
React is an open-source JavaScript library for building user interfaces or UI components.Webpack (Miscellaneous)
Webpack is an open-source JavaScript module bundler.C3.js (JavaScript libraries)
D3 based reusable chart libraryExpress (Web frameworks, Web servers)
Express is a web application framework for Node.js, released as free and open-source software under the MIT License. It is designed for building web applications and APIs.Related reports
Network Intrusion Detection Systems
Suricata /w Emerging Threats Pro
| Timestamp | Severity | Source IP | Destination IP | Alert |
|---|---|---|---|---|
| low | ![]() 172.18.0.8 | ![]() 54.240.174.81 | ET INFO Observed FingerprintJS Domain (openfpcdn .io in TLS SNI) |
Threat Detection Systems
| Detection System | Indicator | Verdict | Alert |
|---|---|---|---|
| Nextron YARA rules | quizify.arhamcommerce.com/js/shortcode.js?shop=voloom.myshopify.com | malware | Unique code from Jetriz, Swid & Jeniva of the Tetris framework |
| Nextron YARA rules | cdn.jsdelivr.net/gh/ArhamWebWorks/quizify-cdn@latest/shortcode_popup_quiz-plain.js | malware | Unique code from Jetriz, Swid & Jeniva of the Tetris framework |
| Nextron YARA rules | js.shrinetheme.com/js/v2/main.js?version=1 | malware | Unique code from Jetriz, Swid & Jeniva of the Tetris framework |
| Hagezi Threat Feed | porder.teq9.com | malicious | Sinkholed |
JavaScript (163)
No JavaScripts
HTTP Transactions (280)
| URL | IP | Response | Size |
|---|











