Report Overview
Visitedpublic
2025-12-31 09:21:33
Tags
Submit Tags
URL
www.canadapetcare.com/?utm_source=lstext&utm_campaign=Summer-Sale&coupon_no=PRESUM12&ShopID=100&aff=LS&siteID=4ddF9HpoxNk-FOCQ1PHF6IjXHQEZ2q.6fg&ranMID=39866&ranEAID=4ddF9HpoxNk&ranSiteID=4ddF9HpoxNk-FOCQ1PHF6IjXHQEZ2q.6fg
Finishing URL
www.canadapetcare.com/?utm_source=lstext&utm_campaign=Summer-Sale&coupon_no=PRESUM12&ShopID=100&aff=LS&siteID=4ddF9HpoxNk-FOCQ1PHF6IjXHQEZ2q.6fg&ranMID=39866&ranEAID=4ddF9HpoxNk&ranSiteID=4ddF9HpoxNk-FOCQ1PHF6IjXHQEZ2q.6fg
IP / ASN

104.26.4.192
Title
Pet Supplies: Flea and Tick, Heartwormer Treatment at Low Price | CanadaPetCare
Detections
urlquery
0
Network Intrusion Detection
0
Threat Detection Systems
2
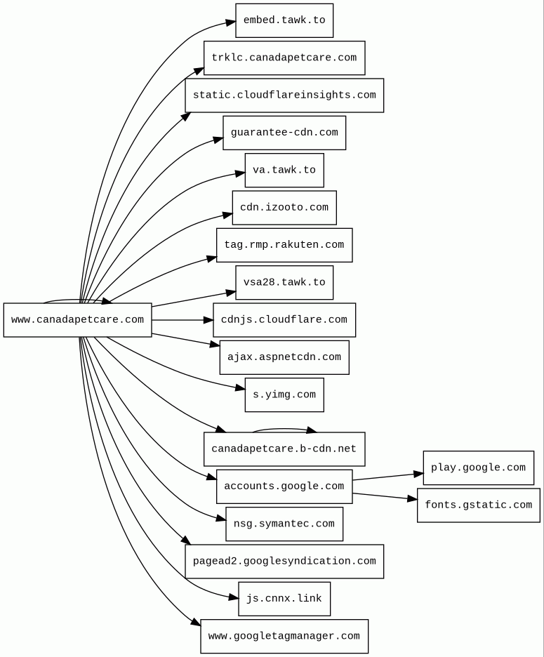
Host Summary
| Host | Rank | Registered | First Seen | Last Seen | Sent | Received | IP | Fingerprints |
|---|---|---|---|---|---|---|---|---|
accounts.google.com | 103 | 1997-09-15 | 2012-05-23 | 2025-12-29 | 2.5 kB | 526 kB | ![]() 142.250.150.84 | |
cdn.izooto.com | 92432 | 2015-10-28 | 2015-12-12 | 2025-12-27 | 1.8 kB | 403 kB | ![]() 104.16.255.64 | |
vsa28.tawk.to | 3104760 | unknown | 2020-03-11 | 2025-12-25 | 1.1 kB | 417 B | ![]() 172.66.161.212 | |
www.googletagmanager.com | 283 | 2011-11-11 | 2012-10-04 | 2025-12-28 | 1.3 kB | 1.1 MB | ![]() 142.250.178.40 | |
embed.tawk.to | 52083 | unknown | 2014-03-19 | 2025-12-29 | 9.7 kB | 1.1 MB | ![]() 172.66.161.212 | |
va.tawk.to | 51316 | unknown | 2017-01-30 | 2025-12-29 | 2.7 kB | 7.2 kB | ![]() 172.66.161.212 | |
play.google.com | 48 | 1997-09-15 | 2013-05-30 | 2025-12-28 | 1.1 kB | 1.1 kB | ![]() 142.250.178.46 | |
nsg.symantec.com | 523561 | 1992-11-24 | 2013-06-02 | 2025-12-25 | 632 B | 588 B | ![]() 23.44.47.55 | ![]() |
ajax.aspnetcdn.com | 21241 | 2010-10-12 | 2012-05-24 | 2025-12-29 | 463 B | 22 kB | ![]() 23.36.77.73 | |
static.cloudflareinsights.com | 4073 | 2019-08-30 | 2019-09-24 | 2025-12-28 | 520 B | 20 kB | ![]() 104.16.79.73 | |
js.cnnx.link | 59525 | 2017-10-25 | 2020-10-07 | 2025-12-25 | 434 B | 2.8 kB | ![]() 52.84.50.27 | |
pagead2.googlesyndication.com | 610 | 2003-01-21 | 2012-05-21 | 2025-12-29 | 483 B | 164 kB | ![]() 216.58.211.2 | |
s.yimg.com | 4553 | 1997-05-14 | 2012-05-20 | 2025-12-29 | 877 B | 21 kB | ![]() 87.248.119.252 | |
fonts.gstatic.com | unknown | 2008-02-11 | 2014-04-02 | 2025-12-28 | 1.1 kB | 112 kB | ![]() 142.250.178.35 | |
tag.rmp.rakuten.com | 51473 | 1997-09-12 | 2020-02-12 | 2025-12-25 | 426 B | 37 kB | ![]() 34.102.147.248 | |
www.canadapetcare.com 17 alert(s) on this Host | 739597 | 2009-09-30 | 2014-04-04 | 2025-12-25 | 12 kB | 399 kB | ![]() 104.26.4.192 | |
guarantee-cdn.com | 70721 | 2019-06-15 | 2019-07-31 | 2025-12-25 | 4.3 kB | 75 kB | ![]() 23.49.31.215 | ![]() |
canadapetcare.b-cdn.net | 5748577 | 2016-04-25 | 2022-10-20 | 2025-12-25 | 55 kB | 957 kB | ![]() 194.242.11.186 | |
cdnjs.cloudflare.com | 1222 | 2009-02-17 | 2012-05-23 | 2025-12-28 | 922 B | 8.3 kB | ![]() 104.17.24.14 | |
trklc.canadapetcare.com 2 alert(s) on this Host | unknown | 2009-09-30 | 2021-06-08 | 2025-12-25 | 1.2 kB | 9.9 kB | ![]() 52.143.73.105 |
Cloudflare (CDN)
Cloudflare is a web-infrastructure and website-security company, providing content-delivery-network services, DDoS mitigation, Internet security, and distributed domain-name-server services.Cloudflare Bot Management (Security)
Cloudflare bot management solution identifies and mitigates automated traffic to protect websites from bad bots.Windows Server (Operating systems)
Windows Server is a brand name for a group of server operating systems.IIS:10.0 (Web servers)
Internet Information Services (IIS) is an extensible web server software created by Microsoft for use with the Windows NT family.Amazon CloudFront (CDN)
Amazon CloudFront is a fast content delivery network (CDN) service that securely delivers data, videos, applications, and APIs to customers globally with low latency, high transfer speeds.Amazon Web Services (PaaS)
Amazon Web Services (AWS) is a comprehensive cloud services platform offering compute power, database storage, content delivery and other functionality.Apache Traffic Server (Web servers)
Apache Traffic Server is an open-source caching and proxying server that serves as an HTTP/1.1 and HTTP/2 reverse proxy with caching capabilities, load balancing, request routing, SSL termination, and support for advanced HTTP features.Google Cloud CDN (CDN)
Cloud CDN uses Google's global edge network to serve content closer to users.Google Cloud (IaaS)
Google Cloud is a suite of cloud computing services.Bunny (CDN)
Nginx (Web servers, Reverse proxies)
Nginx is a web server that can also be used as a reverse proxy, load balancer, mail proxy and HTTP cache.OpenResty:1.15.8.2 (Web servers)
OpenResty is a web platform based on nginx which can run Lua scripts using its LuaJIT engine.Related reports
Threat Detection Systems
| Detection System | Indicator | Verdict | Alert |
|---|---|---|---|
| DNS4EU | www.canadapetcare.com | malicious | Sinkholed |
| DNS4EU | trklc.canadapetcare.com | malicious | Sinkholed |
JavaScript (81)
No JavaScripts
HTTP Transactions (189)
| URL | IP | Response | Size |
|---|




