Report Overview
Visitedpublic
2025-08-03 15:56:47
Tags
Submit Tags
URL
paddling.com/paddle/trips/saiyaara-2025-fullmovie-available-download-1080p-720p-hd-hindi-dubbed-mp4moviez-3
Finishing URL
paddling.com/paddle/trips/saiyaara-2025-fullmovie-available-download-1080p-720p-hd-hindi-dubbed-mp4moviez-3
IP / ASN
151.101.65.91
#54113 FASTLY
Title
*!Saiyaara (.2025.) +FullMovie! Available Download… | Paddling.com

Detections

urlquery
0
Network Intrusion Detection
0
Threat Detection Systems
3

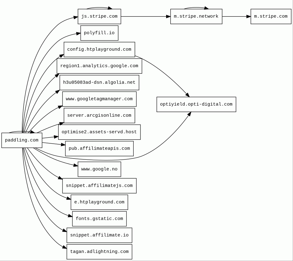
Host Summary

HostRankRegisteredFirst SeenLast Seen
www.googletagmanager.com
752011-11-112012-10-042025-07-30
snippet.affilimate.io
1321012019-02-022019-03-312025-07-29
tagan.adlightning.com
13652015-12-082018-07-132025-07-29
region1.analytics.google.com
unknown1997-09-152022-03-172025-07-30
server.arcgisonline.com
129522006-10-312012-05-232025-08-02
optiyield.opti-digital.com
unknown2018-05-242022-11-292025-08-02
polyfill.io
1026442013-03-182016-02-122025-08-03
e.htplayground.com
unknown2022-01-032023-04-242025-08-02
optimise2.assets-servd.host
1065492019-06-302020-11-132025-07-30
js.stripe.com
11491995-09-122012-09-302025-07-30
pub.affilimateapis.com
unknown2023-07-032023-07-042025-08-02
paddling.com
3802061997-06-272015-07-282025-07-30
snippet.affilimatejs.com
unknown2023-07-032023-07-052025-08-02
m.stripe.network
12042017-03-162017-05-172025-07-30
storage.googleapis.com
4202005-01-252012-08-062025-07-30
m.stripe.com
10921995-09-122017-01-302025-07-31
fonts.googleapis.com
88772005-01-252012-05-232025-07-30
config.htplayground.com
unknown2022-01-032023-02-242025-08-02
h3u05083ad-dsn.algolia.net
unknown2012-04-222025-07-222025-07-29
www.google.no
256072001-02-262012-06-262025-07-30
fonts.gstatic.com
unknown2008-02-112014-04-022025-07-30

Related reports

Threat Detection Systems
Detection SystemIndicatorVerdictAlert
Nextron YARA rulesoptiyield.opti-digital.com/pfc/web/sdk?version=4.0.22_backfillmalware
Unique code from Jetriz, Swid & Jeniva of the Tetris framework
Nextron YARA rulespaddling.com/paddle/trips/saiyaara-2025-fullmovie-available-download-1080p-720p-hd-hindi-dubbed-mp4moviez-3malware
Unique code from Jetriz, Swid & Jeniva of the Tetris framework
Quad9 DNSpolyfill.iomalicious
Sinkholed

JavaScript (55)

HTTP Transactions (80)

URLIPResponseSize