Report Overview
Visitedpublic
2023-10-02 16:26:51
Tags
Submit Tags
URL
raingirlgolf.com
Finishing URL
raingirlgolf.com/
IP / ASN

192.124.249.62
Title
Ladies’ Golf Clothing, Jacksonville, FL
Detections
urlquery
0
Network Intrusion Detection
0
Threat Detection Systems
0
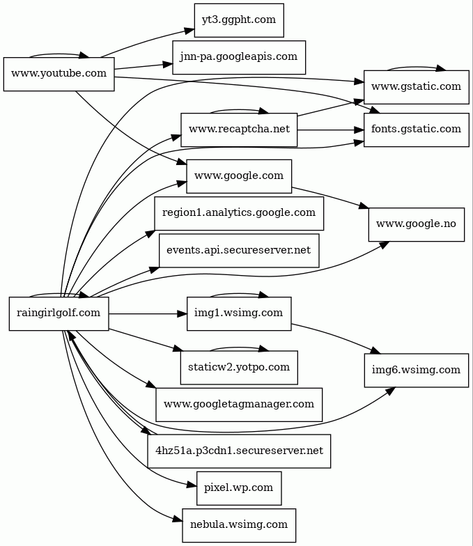
Host Summary
| Host | Rank | Registered | First Seen | Last Seen | Sent | Received | IP | Fingerprints |
|---|---|---|---|---|---|---|---|---|
nebula.wsimg.com | 42287 | 2008-03-17 | 2013-04-19 16:16:11 | 2023-10-02 17:06:17 | 522 B | 3.6 kB | ![]() 95.101.10.131 | |
www.youtube.com | 90 | 2005-02-15 | 2013-04-13 09:43:20 | 2023-10-01 18:12:05 | 4.4 kB | 1.0 MB | ![]() 142.250.74.14 | |
region1.analytics.google.com | unknown | 1997-09-15 | 2022-03-17 12:26:33 | 2023-10-01 22:41:07 | 1.4 kB | 894 B | ![]() 216.239.34.36 | |
www.google.no | 25607 | 2001-02-26 | 2016-04-05 21:50:59 | 2023-10-01 23:10:22 | 1.3 kB | 1.3 kB | ![]() 142.250.74.163 | |
ocsp.pki.goog | 175 | 2016-06-13 | 2018-07-01 08:43:07 | 2023-10-01 18:12:08 | 4.7 kB | 9.8 kB | ![]() 142.250.74.67 | |
img6.wsimg.com | 15438 | 2008-03-17 | 2020-02-20 08:56:58 | 2023-10-02 02:50:37 | 897 B | 55 kB | ![]() 23.36.79.43 | |
jnn-pa.googleapis.com | 2640 | 2005-01-25 | 2021-11-16 07:12:21 | 2023-10-01 22:55:20 | 1.2 kB | 33 kB | ![]() 142.250.74.42 | |
yt3.ggpht.com | 203 | 2008-01-16 | 2014-01-15 17:55:17 | 2023-10-01 18:12:05 | 485 B | 2.7 kB | ![]() 142.250.74.161 | |
events.api.secureserver.net | 125179 | 1998-03-30 | 2020-06-23 05:18:34 | 2023-10-02 09:29:04 | 2.9 kB | 934 B | ![]() 2.22.31.96 | |
4hz51a.p3cdn1.secureserver.net | unknown | unknown | No data | No data | 32 kB | 5.2 MB | ![]() 162.159.135.45 | |
www.googletagmanager.com | 75 | 2011-11-11 | 2013-05-22 04:07:37 | 2023-10-01 23:48:05 | 2.2 kB | 522 kB | ![]() 142.250.74.40 | |
www.gstatic.com | unknown | 2008-02-11 | 2016-07-26 11:37:06 | 2023-10-02 00:14:06 | 4.8 kB | 1.2 MB | ![]() 142.250.74.35 | |
www.google.com | 7 | 1997-09-15 | 2015-05-10 13:11:19 | 2023-09-20 20:05:47 | 1.3 kB | 17 kB | ![]() 142.250.74.132 | |
ocsp.godaddy.com | 698 | 1999-03-02 | 2012-05-20 21:28:57 | 2023-10-01 18:36:50 | 330 B | 2.6 kB | ![]() 192.124.249.24 | |
img1.wsimg.com | 9893 | 2008-03-17 | 2012-06-20 16:42:31 | 2023-10-01 20:33:44 | 1.3 kB | 888 B | ![]() 23.36.79.43 | |
pixel.wp.com | 2545 | 1997-03-28 | 2017-01-30 06:31:40 | 2023-10-01 18:22:49 | 504 B | 239 B | ![]() 192.0.76.3 | |
www.recaptcha.net | 2060 | 2007-01-06 | 2012-07-11 16:32:37 | 2023-10-02 05:45:42 | 2.5 kB | 35 kB | ![]() 216.58.207.227 | |
fonts.gstatic.com | unknown | 2008-02-11 | 2014-09-09 02:40:21 | 2023-10-01 23:20:01 | 3.7 kB | 117 kB | ![]() 216.58.207.227 | |
staticw2.yotpo.com | 6769 | 2010-08-30 | 2014-05-09 07:00:46 | 2023-10-01 19:15:19 | 981 B | 453 kB | ![]() 23.38.202.134 | |
raingirlgolf.com | unknown | 2014-04-02 | 2016-07-09 12:46:26 | 2023-10-02 18:24:42 | 2.9 kB | 457 kB | ![]() 192.124.249.62 |
Related reports
Threat Detection Systems
Public InfoSec YARA rules
No alerts detected
OpenPhish
No alerts detected
PhishTank
No alerts detected
mnemonic secure dns
No alerts detected
Quad9 DNS
No alerts detected
ThreatFox
No alerts detected
JavaScript (334)
No JavaScripts
HTTP Transactions (135)
| URL | IP | Response | Size |
|---|


