Report Overview
Visitedpublic
2026-04-15 03:09:11
Tags
Submit Tags
URL
astros-ledger.org/
Finishing URL
astros-ledger.org/
IP / ASN

198.251.89.168
Title
Homes | astros-ledger.org
Detections
urlquery
0
Network Intrusion Detection
0
Threat Detection Systems
3
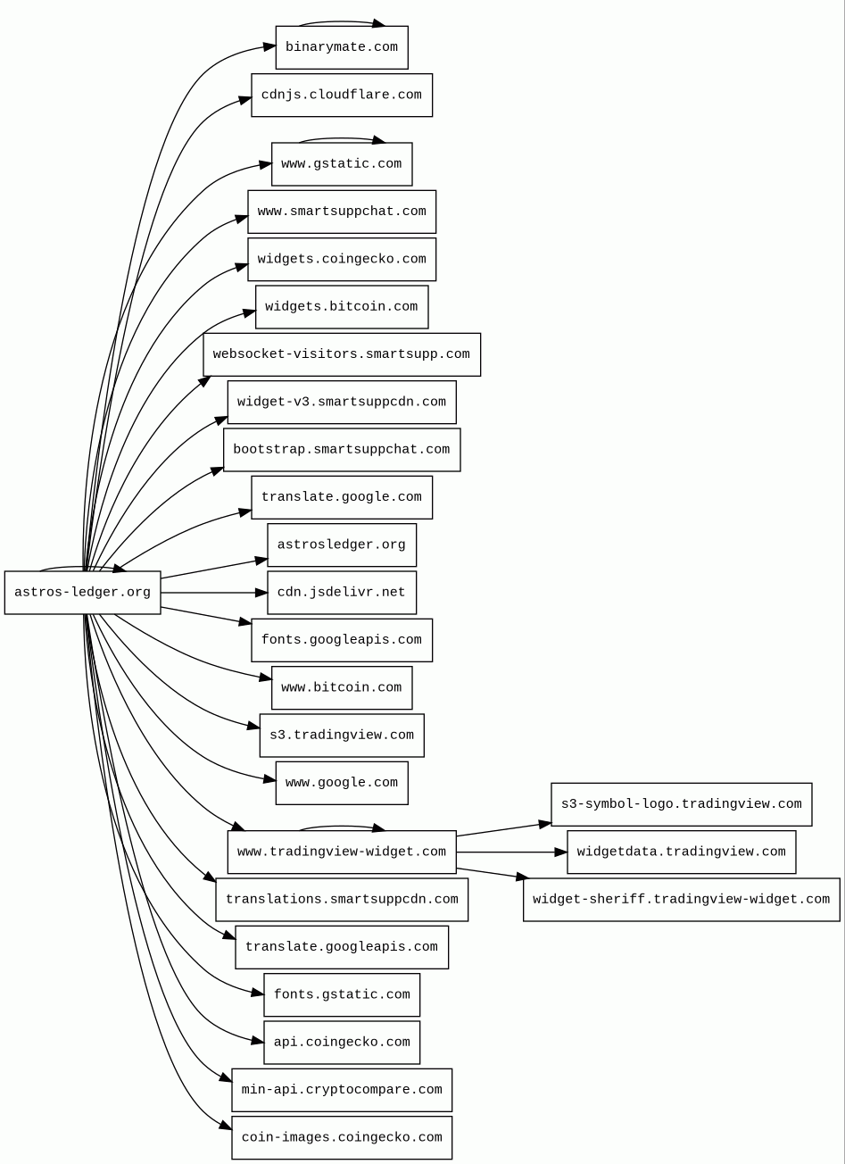
Host Summary
| Host | Rank | Registered | First Seen | Last Seen | Sent | Received | IP | Fingerprints |
|---|---|---|---|---|---|---|---|---|
astros-ledger.org 62 alert(s) on this Host | unknown | unknown | No data | No data | 31 kB | 8.9 MB | ![]() 198.251.89.168 | ![]() |
www.tradingview-widget.com | 196495 | 2020-06-05 | 2021-04-08 | 2026-04-09 | 10 kB | 377 kB | ![]() 194.242.11.186 | |
cdnjs.cloudflare.com | 1222 | 2009-02-17 | 2012-05-23 | 2026-04-12 | 2.0 kB | 247 kB | ![]() 104.17.24.14 | |
www.gstatic.com | 146047 | 2008-02-11 | 2012-05-29 | 2026-04-12 | 3.2 kB | 70 kB | ![]() 142.250.178.67 | |
widgets.bitcoin.com | unknown | 2008-01-04 | 2016-11-28 | 2026-04-09 | 419 B | 195 B | ![]() 175.41.197.83 | |
www.bitcoin.com | 855986 | 2008-01-04 | 2013-08-06 | 2026-04-09 | 406 B | 1.1 kB | ![]() 104.18.0.118 | |
widget-v3.smartsuppcdn.com | 532262 | 2018-11-20 | 2022-10-03 | 2026-04-09 | 1.4 kB | 325 kB | ![]() 185.76.9.11 | ![]() |
widgets.coingecko.com | 3132971 | 2014-03-26 | 2018-07-05 | 2026-04-13 | 450 B | 232 kB | ![]() 104.18.5.118 | |
binarymate.com 22 alert(s) on this Host | 2259338 | 2015-08-11 | 2016-07-13 | 2026-03-30 | 5.8 kB | 305 kB | ![]() 172.67.160.195 | |
fonts.googleapis.com | 313 | 2005-01-25 | 2012-05-23 | 2026-04-12 | 520 B | 39 kB | ![]() 172.217.19.234 | |
widgetdata.tradingview.com | 179381 | 2010-03-20 | 2015-02-20 | 2026-04-11 | 692 B | 224 B | ![]() 93.123.102.191 | |
fonts.gstatic.com | unknown | 2008-02-11 | 2014-04-02 | 2026-04-12 | 3.8 kB | 270 kB | ![]() 192.178.25.3 | |
www.google.com | 22 | 1997-09-15 | 2015-05-10 | 2026-04-12 | 445 B | 739 B | ![]() 142.251.152.119 | |
api.coingecko.com | 442226 | 2014-03-26 | 2018-05-18 | 2026-04-11 | 526 B | 5.3 kB | ![]() 104.20.41.132 | |
bootstrap.smartsuppchat.com | 425291 | 2014-02-02 | 2018-01-29 | 2026-04-09 | 527 B | 1.6 kB | ![]() 3.77.181.243 | |
translate.google.com | 609 | 1997-09-15 | 2012-05-30 | 2026-04-13 | 946 B | 83 kB | ![]() 142.251.142.238 | |
www.smartsuppchat.com | 491650 | 2014-02-02 | 2017-01-30 | 2026-04-09 | 422 B | 18 kB | ![]() 185.76.9.11 | ![]() |
translate.googleapis.com | 6317 | 2005-01-25 | 2012-05-31 | 2026-04-13 | 3.1 kB | 426 kB | ![]() 142.250.178.74 | |
cdn.jsdelivr.net | 1678 | 2012-05-16 | 2012-09-30 | 2026-04-12 | 425 B | 74 kB | ![]() 104.16.175.226 | |
websocket-visitors.smartsupp.com | 411464 | 2012-08-25 | 2021-07-12 | 2026-04-09 | 606 B | 224 B | ![]() 63.182.60.200 | |
coin-images.coingecko.com | 550283 | 2014-03-26 | 2024-05-30 | 2026-04-12 | 2.4 kB | 71 kB | ![]() 104.21.63.32 | |
s3.tradingview.com | 165395 | 2010-03-20 | 2018-06-24 | 2026-04-10 | 458 B | 14 kB | ![]() 194.242.11.186 | |
translations.smartsuppcdn.com | 560346 | 2018-11-20 | 2022-11-04 | 2026-04-09 | 494 B | 7.7 kB | ![]() 185.76.9.27 | ![]() |
widget-sheriff.tradingview-widget.com | 206730 | 2020-06-05 | 2024-02-01 | 2026-04-10 | 542 B | 594 B | ![]() 3.164.240.129 | |
s3-symbol-logo.tradingview.com | 110931 | 2010-03-20 | 2020-11-23 | 2026-04-10 | 4.6 kB | 16 kB | ![]() 194.242.11.186 | |
min-api.cryptocompare.com | 433733 | 2013-11-03 | 2017-01-31 | 2026-04-12 | 508 B | 687 B | ![]() 104.18.31.136 | |
astrosledger.org | unknown | unknown | No data | No data | 437 B | 0 B | ![]() 0.0.0.0 |
LiteSpeed (Web servers)
LiteSpeed is a high-scalability web server.jQuery:3.2.1 (JavaScript libraries)
jQuery is a JavaScript library which is a free, open-source software designed to simplify HTML DOM tree traversal and manipulation, as well as event handling, CSS animation, and Ajax.Bootstrap (UI frameworks)
Bootstrap is a free and open-source CSS framework directed at responsive, mobile-first front-end web development. It contains CSS and JavaScript-based design templates for typography, forms, buttons, navigation, and other interface components.SweetAlert2:10 (JavaScript libraries)
SweetAlert2 is a JavaScript library that provides customisable, visually appealing, and responsive alert and modal dialog boxes for web applications.OWL Carousel (JavaScript libraries)
OWL Carousel is an enabled jQuery plugin that lets you create responsive carousel sliders.Popper (Miscellaneous)
Popper is a positioning engine, its purpose is to calculate the position of an element to make it possible to position it near a given reference element.jsDelivr (CDN)
JSDelivr is a free public CDN for open-source projects. It can serve web files directly from the npm registry and GitHub repositories without any configuration.Bunny (CDN)
PayPal (Payment processors)
PayPal is an online payments system that supports online money transfers and serves as an electronic alternative to traditional paper methods like checks and money orders.Cloudflare (CDN)
Cloudflare is a web-infrastructure and website-security company, providing content-delivery-network services, DDoS mitigation, Internet security, and distributed domain-name-server services.Amazon Web Services (PaaS)
Amazon Web Services (AWS) is a comprehensive cloud services platform offering compute power, database storage, content delivery and other functionality.Amazon ELB (Load balancers)
AWS ELB is a network load balancer service provided by Amazon Web Services for distributing traffic across multiple targets, such as Amazon EC2 instances, containers, IP addresses, and Lambda functions.Amazon CloudFront (CDN)
Amazon CloudFront is a fast content delivery network (CDN) service that securely delivers data, videos, applications, and APIs to customers globally with low latency, high transfer speeds.Cloudflare Bot Management (Security)
Cloudflare bot management solution identifies and mitigates automated traffic to protect websites from bad bots.CDN77 (CDN)
CDN77 is a content delivery network (CDN).Laravel (Web frameworks)
Laravel is a free, open-source PHP web framework.PHP (Programming languages)
PHP is a general-purpose scripting language used for web development.jQuery:1.11.3 (JavaScript libraries)
jQuery is a JavaScript library which is a free, open-source software designed to simplify HTML DOM tree traversal and manipulation, as well as event handling, CSS animation, and Ajax.Moment.js (JavaScript libraries)
Moment.js is a free and open-source JavaScript library that removes the need to use the native JavaScript Date object directly.Chart.js (JavaScript graphics)
Chart.js is an open-source JavaScript library that allows you to draw different types of charts by using the HTML5 canvas element.Related reports
Threat Detection Systems
| Detection System | Indicator | Verdict | Alert |
|---|---|---|---|
| DNS4EU | astros-ledger.org | malicious | Sinkholed |
| Hagezi Threat Feed | binarymate.com | malicious | Sinkholed |
| DNS4EU | binarymate.com | malicious | Sinkholed |
JavaScript (67)
| HASH | FROM | Size | First Seen | Last Seen | |
|---|---|---|---|---|---|
| 01e5d3f403e762b780b14640e38dd255 | DocumentWrite | 3.0 kB | 2026-04-13 | 2026-04-15 | |
Introduced by DocumentWrite First Seen 2026-04-13 Last Seen 2026-04-15 Times Seen 63 Size 3.0 kB (3011 bytes) MD5 01e5d3f403e762b780b14640e38dd255 SHA1 a4f4d90d94d00ea8dd261ac6e67282907dab1914 Loading... | |||||
| 745304214e840fd58999187aacd7f490 | DocumentWrite | 470 B | 2026-04-13 | 2026-04-15 | |
Introduced by DocumentWrite First Seen 2026-04-13 Last Seen 2026-04-15 Times Seen 17 Size 470 B (470 bytes) MD5 745304214e840fd58999187aacd7f490 SHA1 04753db3b636b6d409ae256e97fe3de749bfa09a Loading... | |||||
| 484f3fd3bcd89426d14d42bbde5b1325 | DocumentWrite | 470 B | 2026-04-13 | 2026-04-15 | |
Introduced by DocumentWrite First Seen 2026-04-13 Last Seen 2026-04-15 Times Seen 20 Size 470 B (470 bytes) MD5 484f3fd3bcd89426d14d42bbde5b1325 SHA1 7c16c6e22015a622e02101ed01c3a05646506a67 Loading... | |||||
HTTP Transactions (151)
| URL | IP | Response | Size |
|---|








