Report Overview
Visitedpublic
2025-12-30 20:54:20
Tags
Submit Tags
URL
darkmahou.io/?s=xmen
Finishing URL
darkmahou.io/?s=xmen
IP / ASN

104.21.38.240
Title
You searched for xmen – Dark Animes
Detections
urlquery
0
Network Intrusion Detection
3
Threat Detection Systems
7
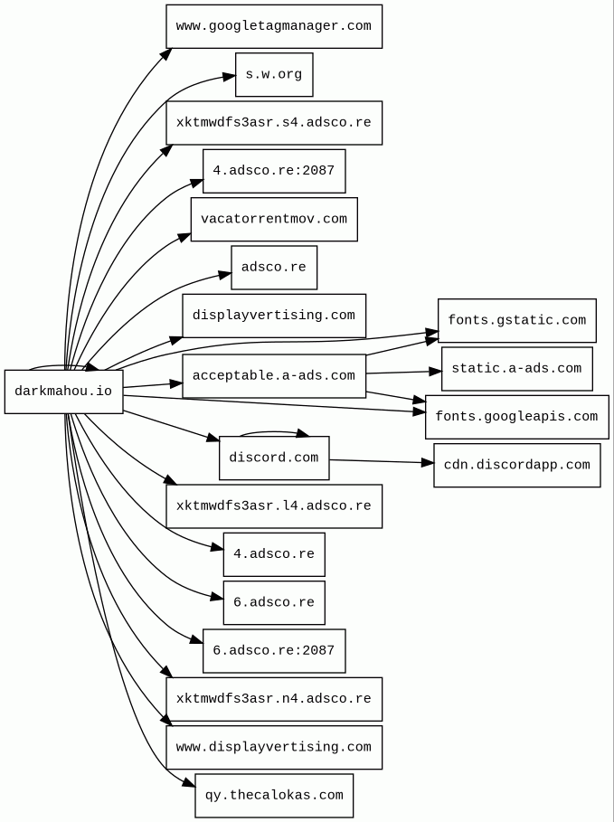
Host Summary
| Host | Rank | Registered | First Seen | Last Seen | Sent | Received | IP | Fingerprints |
|---|---|---|---|---|---|---|---|---|
fonts.googleapis.com | 313 | 2005-01-25 | 2012-05-23 | 2025-12-28 | 989 B | 22 kB | ![]() 142.250.74.10 | |
4.adsco.re | 95532 | 2017-02-14 | 2021-01-04 | 2025-12-26 | 845 B | 1.0 kB | ![]() 162.252.214.5 | |
6.adsco.re | 91627 | 2017-02-14 | 2018-01-15 | 2025-12-26 | 845 B | 1.2 kB | ![]() 104.16.84.77 | |
xktmwdfs3asr.n4.adsco.re | unknown | 2017-02-14 | 2025-12-30 | 2025-12-30 | 434 B | 463 B | ![]() 38.132.109.126 | |
xktmwdfs3asr.s4.adsco.re | unknown | 2017-02-14 | 2025-12-30 | 2025-12-30 | 434 B | 463 B | ![]() 185.200.116.60 | |
www.displayvertising.com 1 alert(s) on this Host | 639069 | 2020-04-18 | 2020-04-29 | 2025-12-25 | 459 B | 42 kB | ![]() 95.173.205.14 | ![]() |
discord.com | 220 | 2000-11-06 | 2013-06-04 | 2025-12-24 | 6.1 kB | 1.1 MB | ![]() 162.159.136.232 | |
darkmahou.io 28 alert(s) on this Host | unknown | 2025-12-10 | 2025-12-12 | 2025-12-28 | 14 kB | 708 kB | ![]() 188.114.97.1 | ![]() ![]() |
qy.thecalokas.com 2 alert(s) on this Host | 4561214 | 2023-09-05 | 2023-09-05 | 2025-12-28 | 341 B | 1.4 kB | ![]() 172.241.53.69 | |
adsco.re | 3069 | 2017-02-14 | 2017-04-03 | 2025-12-24 | 365 B | 1.8 kB | ![]() 162.252.214.5 | |
acceptable.a-ads.com | 568900 | 2012-07-07 | 2017-07-05 | 2025-12-25 | 458 B | 63 kB | ![]() 148.251.155.232 | ![]() |
fonts.gstatic.com | unknown | 2008-02-11 | 2014-04-02 | 2025-12-28 | 2.7 kB | 252 kB | ![]() 142.250.74.35 | |
cdn.discordapp.com | 16705 | 2015-02-26 | 2015-08-24 | 2025-12-30 | 84 kB | 3.0 MB | ![]() 162.159.135.233 | |
xktmwdfs3asr.l4.adsco.re | unknown | 2017-02-14 | 2025-12-30 | 2025-12-30 | 434 B | 463 B | ![]() 185.200.118.62 | |
static.a-ads.com | 212861 | 2012-07-07 | 2013-06-01 | 2025-12-24 | 1.2 kB | 852 kB | ![]() 148.251.155.232 | |
www.googletagmanager.com | 283 | 2011-11-11 | 2012-10-04 | 2025-12-28 | 868 B | 578 kB | ![]() 142.251.38.104 | |
s.w.org | 27695 | 1993-12-01 | 2017-01-30 | 2025-12-29 | 451 B | 897 B | ![]() 192.0.77.48 | |
displayvertising.com 1 alert(s) on this Host | 40391 | 2020-04-18 | 2020-04-29 | 2025-12-25 | 1.7 kB | 257 B | ![]() 216.59.56.9 | |
vacatorrentmov.com 2 alert(s) on this Host | 1232732 | 2024-12-08 | 2025-12-10 | 2025-12-28 | 488 B | 21 kB | ![]() 188.114.96.1 |
Cloudflare (CDN)
Cloudflare is a web-infrastructure and website-security company, providing content-delivery-network services, DDoS mitigation, Internet security, and distributed domain-name-server services.CDN77 (CDN)
CDN77 is a content delivery network (CDN).Google Cloud CDN (CDN)
Cloud CDN uses Google's global edge network to serve content closer to users.Google Cloud (IaaS)
Google Cloud is a suite of cloud computing services.PHP (Programming languages)
PHP is a general-purpose scripting language used for web development.WordPress:6.7.2 (CMS, Blogs)
WordPress is a free and open-source content management system written in PHP and paired with a MySQL or MariaDB database. Features include a plugin architecture and a template system.Yoast SEO:24.7 (SEO, WordPress plugins)
Yoast SEO is a search engine optimisation plugin for WordPress and other platforms.MySQL (Databases)
MySQL is an open-source relational database management system.jQuery (JavaScript libraries)
jQuery is a JavaScript library which is a free, open-source software designed to simplify HTML DOM tree traversal and manipulation, as well as event handling, CSS animation, and Ajax.OWL Carousel (JavaScript libraries)
OWL Carousel is an enabled jQuery plugin that lets you create responsive carousel sliders.Google Analytics (Analytics)
Google Analytics is a free web analytics service that tracks and reports website traffic.Nginx (Web servers, Reverse proxies)
Nginx is a web server that can also be used as a reverse proxy, load balancer, mail proxy and HTTP cache.Phusion Passenger (Web servers)
Phusion Passenger is a free web server and application server with support for Ruby, Python and Node.js.Cloudflare Bot Management (Security)
Cloudflare bot management solution identifies and mitigates automated traffic to protect websites from bad bots.Google Cloud Storage (Miscellaneous)
Google Cloud Storage allows world-wide storage and retrieval of any amount of data at any time.Amazon Web Services (PaaS)
Amazon Web Services (AWS) is a comprehensive cloud services platform offering compute power, database storage, content delivery and other functionality.Related reports
Network Intrusion Detection Systems
Suricata /w Emerging Threats Pro
| Timestamp | Severity | Source IP | Destination IP | Alert |
|---|---|---|---|---|
| low | ![]() 172.18.0.21 | ![]() 162.159.136.232 | ET INFO Observed Discord Service Domain (discord .com) in TLS SNI | |
| low | ![]() 172.18.0.21 | ![]() 162.159.207.0 | ET INFO Session Traversal Utilities for NAT (STUN Binding Request) | |
| low | ![]() 162.159.207.0 | ![]() 172.18.0.21 | ET INFO Session Traversal Utilities for NAT (STUN Binding Response) |
Threat Detection Systems
| Detection System | Indicator | Verdict | Alert |
|---|---|---|---|
| DNS4EU | darkmahou.io | malicious | Sinkholed |
| Hagezi Threat Feed | qy.thecalokas.com | malicious | Sinkholed |
| DNS4EU | qy.thecalokas.com | malicious | Sinkholed |
| DigiCert UltraDNS | vacatorrentmov.com | malicious | Sinkholed |
| DNS4EU | vacatorrentmov.com | malicious | Sinkholed |
| Cloudflare DNS | www.displayvertising.com | malicious | Sinkholed |
| Cloudflare DNS | displayvertising.com | malicious | Sinkholed |
JavaScript (31)
No JavaScripts
HTTP Transactions (193)
| URL | IP | Response | Size |
|---|









