Report Overview
Visitedpublic
2026-03-31 14:03:11
Tags
Submit Tags
URL
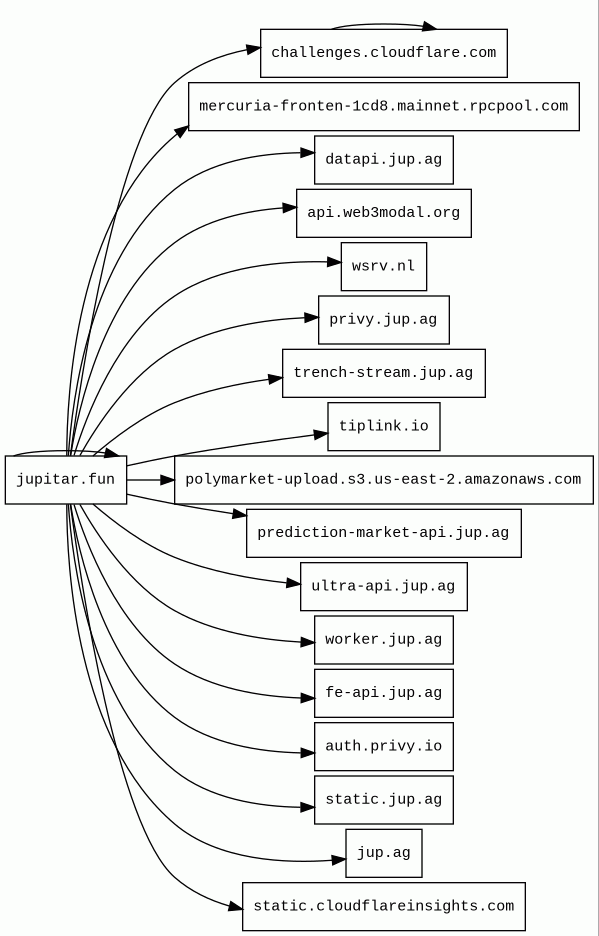
jupitar.fun
Finishing URL
jupitar.fun/
IP / ASN

185.242.3.225
Title
Jupiter | The Home of Onchain Finance
Detections
urlquery
0
Network Intrusion Detection
1
Threat Detection Systems
0
Host Summary
| Host | Rank | Registered | First Seen | Last Seen | Sent | Received | IP | Fingerprints |
|---|---|---|---|---|---|---|---|---|
wsrv.nl | 39766 | 2011-01-20 | 2021-12-09 | 2026-03-26 | 9.9 kB | 74 kB | ![]() 188.114.96.1 | |
ultra-api.jup.ag | 1548085 | 2021-09-15 | 2025-04-22 | 2026-03-20 | 1.5 kB | 1.7 kB | ![]() 104.18.43.59 | |
mercuria-fronten-1cd8.mainnet.rpcpool.com | 1462711 | 2021-03-10 | 2023-11-24 | 2026-03-02 | 1.1 kB | 723 B | ![]() 208.91.108.10 | |
polymarket-upload.s3.us-east-2.amazonaws.com | 716870 | 2005-08-18 | 2022-09-20 | 2026-03-27 | 2.1 kB | 140 kB | ![]() 3.5.133.220 | |
static.cloudflareinsights.com | 4073 | 2019-08-30 | 2019-09-24 | 2026-03-29 | 500 B | 20 kB | ![]() 104.16.79.73 | |
trench-stream.jup.ag | 1776805 | 2021-09-15 | 2025-06-11 | 2026-03-02 | 557 B | 391 B | ![]() 172.64.144.197 | |
jupitar.fun | unknown | 2026-03-30 | 2026-03-31 | 2026-03-31 | 35 kB | 29 MB | ![]() 185.242.3.225 | |
auth.privy.io | 406771 | 2018-10-07 | 2022-11-01 | 2026-03-25 | 1.2 kB | 4.1 kB | ![]() 104.18.20.237 | |
tiplink.io | 159053 | 2021-06-18 | 2020-02-04 | 2026-03-28 | 565 B | 701 B | ![]() 104.20.16.230 | |
static.jup.ag | 1769998 | 2021-09-15 | 2023-07-25 | 2026-02-25 | 899 B | 54 kB | ![]() 104.18.43.59 | |
privy.jup.ag | 4507267 | 2021-09-15 | 2025-08-25 | 2026-03-28 | 1.8 kB | 4.0 kB | ![]() 104.18.24.69 | |
challenges.cloudflare.com | 11393 | 2009-02-17 | 2021-10-20 | 2026-03-29 | 5.8 kB | 532 kB | ![]() 104.18.94.41 | |
prediction-market-api.jup.ag | unknown | 2021-09-15 | 2026-03-31 | 2026-03-31 | 482 B | 39 kB | ![]() 104.18.43.59 | |
datapi.jup.ag | 1598796 | 2021-09-15 | 2025-03-12 | 2026-03-20 | 5.0 kB | 101 kB | ![]() 104.18.43.59 | |
api.web3modal.org | 433029 | 2022-11-18 | 2023-09-19 | 2026-03-27 | 27 kB | 160 kB | ![]() 104.18.19.237 | |
jup.ag | 15908 | 2021-09-15 | 2021-09-16 | 2026-03-28 | 463 B | 7.6 kB | ![]() 104.18.43.59 | |
worker.jup.ag | 2088698 | 2021-09-15 | 2024-02-01 | 2026-03-02 | 447 B | 38 kB | ![]() 104.18.43.59 | |
fe-api.jup.ag | 1698222 | 2021-09-15 | 2024-12-05 | 2026-03-02 | 442 B | 539 B | ![]() 104.18.43.59 |
Cloudflare (CDN)
Cloudflare is a web-infrastructure and website-security company, providing content-delivery-network services, DDoS mitigation, Internet security, and distributed domain-name-server services.Amazon Web Services (PaaS)
Amazon Web Services (AWS) is a comprehensive cloud services platform offering compute power, database storage, content delivery and other functionality.Amazon S3 (CDN)
Amazon S3 or Amazon Simple Storage Service is a service offered by Amazon Web Services (AWS) that provides object storage through a web service interface.Nginx (Web servers, Reverse proxies)
Nginx is a web server that can also be used as a reverse proxy, load balancer, mail proxy and HTTP cache.Vercel (PaaS)
Vercel is a cloud platform for static frontends and serverless functions.Express (Web frameworks, Web servers)
Express is a web application framework for Node.js, released as free and open-source software under the MIT License. It is designed for building web applications and APIs.Node.js (Programming languages)
Node.js is an open-source, cross-platform, JavaScript runtime environment that executes JavaScript code outside a web browser.PHP:7.2.24 (Programming languages)
PHP is a general-purpose scripting language used for web development.Cloudflare Browser Insights (Analytics, RUM)
Cloudflare Browser Insights is a tool that measures the performance of websites from the perspective of users.Cloudflare Bot Management (Security)
Cloudflare bot management solution identifies and mitigates automated traffic to protect websites from bad bots.Related reports
Network Intrusion Detection Systems
Suricata /w Emerging Threats Pro
| Timestamp | Severity | Source IP | Destination IP | Alert |
|---|---|---|---|---|
| medium | ![]() 185.242.3.225 | Client IP | ET DROP Spamhaus DROP Listed Traffic Inbound group 38 |
Threat Detection Systems
No alerts detected
JavaScript (73)
No JavaScripts
HTTP Transactions (175)
| URL | IP | Response | Size |
|---|

