Report Overview
Visitedpublic
2026-04-06 13:21:03
Tags
Submit Tags
URL
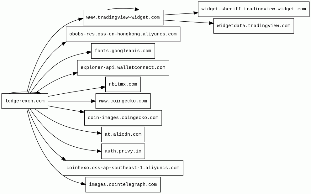
ledgerexch.com
Finishing URL
ledgerexch.com/
IP / ASN

65.9.46.27
Title
CoinHexo - CoinHexo
Detections
urlquery
0
Network Intrusion Detection
8
Threat Detection Systems
0
Host Summary
| Host | Rank | Registered | First Seen | Last Seen | Sent | Received | IP | Fingerprints |
|---|---|---|---|---|---|---|---|---|
widget-sheriff.tradingview-widget.com | 206730 | 2020-06-05 | 2024-02-01 | 2026-04-03 | 539 B | 595 B | ![]() 52.84.50.72 | |
coinhexo.oss-ap-southeast-1.aliyuncs.com | unknown | 2012-04-01 | 2026-04-06 | 2026-04-06 | 1.5 kB | 58 kB | ![]() 47.79.50.52 | |
images.cointelegraph.com | 690176 | 2013-10-17 | 2017-10-18 | 2026-03-31 | 3.4 kB | 906 kB | ![]() 104.18.197.52 | |
nbitmx.com | unknown | unknown | No data | No data | 430 B | 19 kB | ![]() 3.167.2.81 | |
www.tradingview-widget.com | 196495 | 2020-06-05 | 2021-04-08 | 2026-04-02 | 34 kB | 2.4 MB | ![]() 194.242.11.186 | |
ledgerexch.com | unknown | 2025-11-06 | 2026-04-06 | 2026-04-06 | 49 kB | 14 MB | ![]() 54.240.174.111 | |
coin-images.coingecko.com | 550283 | 2014-03-26 | 2024-05-30 | 2026-04-04 | 2.4 kB | 15 kB | ![]() 104.21.63.32 | |
obobs-res.oss-cn-hongkong.aliyuncs.com | unknown | 2012-04-01 | 2025-09-07 | 2026-04-03 | 980 B | 604 kB | ![]() 47.79.64.177 | |
widgetdata.tradingview.com | 179381 | 2010-03-20 | 2015-02-20 | 2026-04-04 | 686 B | 224 B | ![]() 93.123.102.185 | |
fonts.googleapis.com | 313 | 2005-01-25 | 2012-05-23 | 2026-04-05 | 473 B | 11 kB | ![]() 142.251.38.106 | |
explorer-api.walletconnect.com | 466611 | 2009-12-19 | 2022-10-10 | 2026-04-03 | 499 B | 1.2 MB | ![]() 172.66.147.126 | |
www.coingecko.com | 12473 | 2014-03-26 | 2014-04-23 | 2026-02-02 | 2.3 kB | 37 kB | ![]() 104.18.4.118 | |
at.alicdn.com | 96084 | 2008-06-25 | 2013-11-28 | 2026-04-01 | 532 B | 7.9 kB | ![]() 47.246.44.178 | ![]() |
auth.privy.io | 406771 | 2018-10-07 | 2022-11-01 | 2026-04-01 | 3.3 kB | 7.5 kB | ![]() 104.18.21.237 |
Amazon CloudFront (CDN)
Amazon CloudFront is a fast content delivery network (CDN) service that securely delivers data, videos, applications, and APIs to customers globally with low latency, high transfer speeds.Amazon Web Services (PaaS)
Amazon Web Services (AWS) is a comprehensive cloud services platform offering compute power, database storage, content delivery and other functionality.Alibaba Cloud Object Storage Service (IaaS)
Alibaba Cloud Object Storage Service (OSS) is a cloud-based object storage service provided by Alibaba Cloud, which allows users to store and access large amounts of data in the cloud.Cloudflare (CDN)
Cloudflare is a web-infrastructure and website-security company, providing content-delivery-network services, DDoS mitigation, Internet security, and distributed domain-name-server services.Nginx (Web servers, Reverse proxies)
Nginx is a web server that can also be used as a reverse proxy, load balancer, mail proxy and HTTP cache.Bunny (CDN)
PayPal (Payment processors)
PayPal is an online payments system that supports online money transfers and serves as an electronic alternative to traditional paper methods like checks and money orders.Tengine (Web servers)
Tengine is a web server which is based on the Nginx HTTP server.Cloudflare Bot Management (Security)
Cloudflare bot management solution identifies and mitigates automated traffic to protect websites from bad bots.Vercel (PaaS)
Vercel is a cloud platform for static frontends and serverless functions.Related reports
Network Intrusion Detection Systems
Suricata /w Emerging Threats Pro
| Timestamp | Severity | Source IP | Destination IP | Alert |
|---|---|---|---|---|
| low | Client IP | ![]() 47.79.50.52 | ET INFO Observed Alibaba Cloud CDN Domain (aliyuncs .com in TLS SNI) | |
| low | Client IP | ![]() 47.79.50.52 | ET INFO Observed Alibaba Cloud CDN Domain (aliyuncs .com in TLS SNI) | |
| low | Client IP | ![]() 47.79.50.52 | ET INFO Observed Alibaba Cloud CDN Domain (aliyuncs .com in TLS SNI) | |
| low | Client IP | ![]() 47.79.50.52 | ET INFO Observed Alibaba Cloud CDN Domain (aliyuncs .com in TLS SNI) | |
| low | Client IP | ![]() 47.79.64.177 | ET INFO Observed Alibaba Cloud CDN Domain (aliyuncs .com in TLS SNI) | |
| low | Client IP | ![]() 47.79.64.177 | ET INFO Observed Alibaba Cloud CDN Domain (aliyuncs .com in TLS SNI) | |
| low | Client IP | ![]() 47.79.64.177 | ET INFO Observed Alibaba Cloud CDN Domain (aliyuncs .com in TLS SNI) | |
| low | Client IP | ![]() 47.79.64.177 | ET INFO Observed Alibaba Cloud CDN Domain (aliyuncs .com in TLS SNI) |
Threat Detection Systems
No alerts detected
JavaScript (139)
No JavaScripts
HTTP Transactions (202)
| URL | IP | Response | Size |
|---|






