Report Overview
Visitedpublic
2024-01-04 09:02:33
Tags
Submit Tags
URL
faselhd-embed.scdns.io/video_player?uid=0&vid=bc4220090dbafd77fadcd82beadb8086&img=https://img.scdns.io/thumb/bc4220090dbafd77fadcd82beadb8086/large.jpg
Finishing URL
faselhd-embed.scdns.io/video_player?uid=0&vid=bc4220090dbafd77fadcd82beadb8086&img=https://img.scdns.io/thumb/bc4220090dbafd77fadcd82beadb8086/large.jpg
IP / ASN

104.21.62.59
Title
FaselHD Player
Detections
urlquery
0
Network Intrusion Detection
0
Threat Detection Systems
0
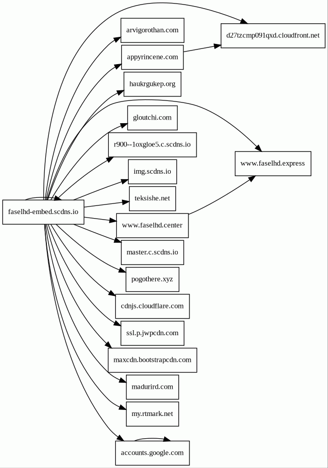
Host Summary
| Host | Rank | Registered | First Seen | Last Seen | Sent | Received | IP | Fingerprints |
|---|---|---|---|---|---|---|---|---|
teksishe.net | unknown | 2023-12-30 | 2023-12-30 12:49:53 | 2024-01-03 01:34:05 | 1.2 kB | 58 kB | ![]() 139.45.197.245 | |
cdnjs.cloudflare.com | 235 | 2009-02-17 | 2015-04-17 22:46:33 | 2024-01-03 05:10:38 | 906 B | 30 kB | ![]() 104.17.25.14 | |
ssl.p.jwpcdn.com | 2512 | 2012-08-07 | 2017-01-30 06:00:14 | 2024-01-03 05:57:35 | 1.8 kB | 261 kB | ![]() 151.101.130.114 | |
faselhd-embed.scdns.io | unknown | 2023-09-16 | 2023-09-17 01:56:21 | 2023-12-31 14:34:33 | 1.3 kB | 2.1 kB | ![]() 104.21.62.59 | |
madurird.com | unknown | 2023-10-06 | 2023-10-07 12:39:52 | 2023-12-26 17:08:37 | 2.2 kB | 34 kB | ![]() 139.45.197.242 | |
appyrincene.com | unknown | 2023-10-04 | 2024-01-03 14:43:30 | 2024-01-03 14:43:30 | 1.5 kB | 2.6 kB | ![]() 143.204.55.19 | |
d27tzcmp091qxd.cloudfront.net | unknown | 2008-04-25 | 2023-12-05 21:53:01 | 2023-12-06 02:30:11 | 1.1 kB | 56 kB | ![]() 54.230.241.84 | |
img.scdns.io | unknown | 2023-09-16 | 2023-09-17 01:56:22 | 2023-11-29 17:39:14 | 488 B | 66 kB | ![]() 104.21.62.59 | |
arvigorothan.com | unknown | 2023-10-19 | 2023-10-19 12:17:55 | 2024-01-02 13:41:48 | 422 B | 83 kB | ![]() 172.67.150.119 | |
pogothere.xyz | unknown | 2022-08-22 | 2022-09-04 21:11:25 | 2024-01-03 15:32:32 | 900 B | 104 kB | ![]() 172.67.220.203 | |
master.c.scdns.io | unknown | 2023-09-16 | 2023-09-17 01:56:22 | 2023-11-16 06:22:36 | 561 B | 1.7 kB | ![]() 104.21.62.59 | |
accounts.google.com | 81 | 1997-09-15 | 2016-03-20 13:44:49 | 2024-01-03 19:28:28 | 3.8 kB | 11 kB | ![]() 64.233.164.84 | |
www.faselhd.express | unknown | 2023-08-22 | 2023-08-22 19:14:28 | 2023-11-19 00:19:31 | 940 B | 24 kB | ![]() 188.114.96.1 | |
www.faselhd.center | unknown | 2023-08-22 | 2023-08-22 19:14:29 | 2023-11-25 03:08:50 | 938 B | 24 kB | ![]() 188.114.96.1 | |
maxcdn.bootstrapcdn.com | 724 | 2012-05-25 | 2014-06-18 02:37:31 | 2024-01-03 08:36:50 | 1.1 kB | 110 kB | ![]() 104.18.11.207 | |
haukrgukep.org | unknown | 2023-10-04 | 2023-12-30 13:07:06 | 2024-01-03 14:56:40 | 1.6 kB | 1.8 kB | ![]() 104.21.67.195 | |
my.rtmark.net | 9054 | 2014-10-29 | 2015-02-04 10:54:57 | 2024-01-03 18:42:02 | 489 B | 751 B | ![]() 139.45.195.8 | |
gloutchi.com 1 alert(s) on this Host | unknown | 2023-12-24 | 2023-12-24 20:34:41 | 2024-01-04 05:04:23 | 487 B | 4.2 kB | ![]() 139.45.197.245 | |
r900--1oxgloe5.c.scdns.io | unknown | 2023-09-16 | 2023-09-22 00:22:09 | 2023-11-16 06:22:36 | 1.8 kB | 443 kB | ![]() 185.181.62.101 |
Related reports
Threat Detection Systems
Public InfoSec YARA rules
No alerts detected
OpenPhish
No alerts detected
PhishTank
No alerts detected
mnemonic secure dns
No alerts detected
Quad9 DNS
| Scan Date | Severity | Indicator | Alert |
|---|---|---|---|
| 2024-01-04 | medium | gloutchi.com | Sinkholed |
ThreatFox
No alerts detected
JavaScript (19)
| HASH | FROM | Size | First Seen | Last Seen | |
|---|---|---|---|---|---|
| 3656d6cb6bf9456a69aedb2838631a6c | DocumentWrite | 133 kB | 2024-08-20 | 2024-08-20 | |
Introduced by DocumentWrite First Seen 2024-08-20 Last Seen 2024-08-20 Times Seen 1 Size 133 kB (133371 bytes) MD5 3656d6cb6bf9456a69aedb2838631a6c SHA1 771aab8b10caa5fd0c5d3737daac286bb8763c0c Loading... | |||||
HTTP Transactions (41)
| URL | IP | Response | Size |
|---|



