Report Overview
Visitedpublic
2026-03-18 16:00:52
Tags
Submit Tags
URL
valoreal-capital.com/
Finishing URL
valoreal-capital.com/
IP / ASN

104.21.22.187
Title
Home
Detections
urlquery
0
Network Intrusion Detection
0
Threat Detection Systems
1
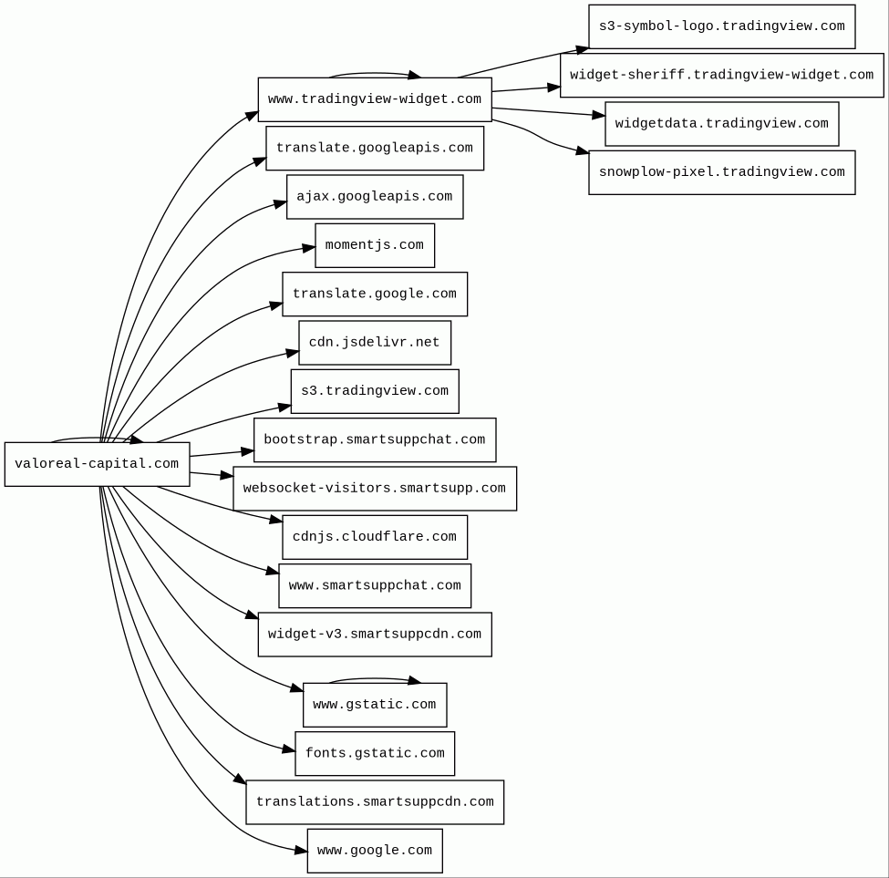
Host Summary
| Host | Rank | Registered | First Seen | Last Seen | Sent | Received | IP | Fingerprints |
|---|---|---|---|---|---|---|---|---|
websocket-visitors.smartsupp.com | 411464 | 2012-08-25 | 2021-07-12 | 2026-03-12 | 609 B | 224 B | ![]() 63.182.9.255 | |
valoreal-capital.com 71 alert(s) on this Host | 3592044 | 2024-05-30 | 2026-03-18 | 2026-03-18 | 36 kB | 8.0 MB | ![]() 188.114.96.1 | ![]() ![]() |
translations.smartsuppcdn.com | 560346 | 2018-11-20 | 2022-11-04 | 2026-03-12 | 500 B | 7.7 kB | ![]() 185.76.9.27 | ![]() |
widgetdata.tradingview.com | 179381 | 2010-03-20 | 2015-02-20 | 2026-03-13 | 1.4 kB | 448 B | ![]() 92.223.127.170 | |
www.google.com | 22 | 1997-09-15 | 2015-05-10 | 2026-03-15 | 896 B | 1.5 kB | ![]() 142.251.157.119 | |
www.smartsuppchat.com | 491650 | 2014-02-02 | 2017-01-30 | 2026-03-12 | 425 B | 19 kB | ![]() 185.76.9.11 | ![]() |
momentjs.com | 24985 | 2011-10-14 | 2016-10-20 | 2026-03-18 | 869 B | 923 kB | ![]() 104.17.63.214 | |
translate.google.com | 609 | 1997-09-15 | 2012-05-30 | 2026-03-16 | 952 B | 83 kB | ![]() 172.217.20.174 | |
cdn.jsdelivr.net | 1678 | 2012-05-16 | 2012-09-30 | 2026-03-15 | 1.8 kB | 339 kB | ![]() 104.16.175.226 | |
translate.googleapis.com | 6317 | 2005-01-25 | 2012-05-31 | 2026-03-16 | 3.1 kB | 421 kB | ![]() 216.58.201.234 | |
www.gstatic.com | 146047 | 2008-02-11 | 2012-05-29 | 2026-03-15 | 3.3 kB | 89 kB | ![]() 172.217.20.163 | |
snowplow-pixel.tradingview.com | 110021 | 2010-03-20 | 2020-02-21 | 2026-03-17 | 1.0 kB | 1.0 kB | ![]() 54.69.138.152 | ![]() |
fonts.gstatic.com | unknown | 2008-02-11 | 2014-04-02 | 2026-03-15 | 471 B | 7.1 kB | ![]() 172.217.19.227 | |
www.tradingview-widget.com | 196495 | 2020-06-05 | 2021-04-08 | 2026-03-12 | 52 kB | 2.2 MB | ![]() 195.181.166.158 | ![]() |
widget-sheriff.tradingview-widget.com | 206730 | 2020-06-05 | 2024-02-01 | 2026-03-13 | 1.6 kB | 1.8 kB | ![]() 3.164.240.129 | |
bootstrap.smartsuppchat.com | 425291 | 2014-02-02 | 2018-01-29 | 2026-03-11 | 533 B | 1.6 kB | ![]() 3.121.194.18 | |
ajax.googleapis.com | 3691 | 2005-01-25 | 2012-05-22 | 2026-03-15 | 449 B | 91 kB | ![]() 142.251.38.106 | |
cdnjs.cloudflare.com | 1222 | 2009-02-17 | 2012-05-23 | 2026-03-15 | 1.4 kB | 52 kB | ![]() 104.17.25.14 | |
s3-symbol-logo.tradingview.com | 110931 | 2010-03-20 | 2020-11-23 | 2026-03-13 | 6.1 kB | 23 kB | ![]() 195.181.166.158 | |
widget-v3.smartsuppcdn.com | 532262 | 2018-11-20 | 2022-10-03 | 2026-03-12 | 1.4 kB | 325 kB | ![]() 185.76.9.27 | ![]() |
s3.tradingview.com | 165395 | 2010-03-20 | 2018-06-24 | 2026-03-13 | 1.4 kB | 44 kB | ![]() 195.181.166.158 |
LiteSpeed Cache (Caching, WordPress plugins)
LiteSpeed Cache is an all-in-one site acceleration plugin for WordPress.LiteSpeed (Web servers)
LiteSpeed is a high-scalability web server.Cloudflare (CDN)
Cloudflare is a web-infrastructure and website-security company, providing content-delivery-network services, DDoS mitigation, Internet security, and distributed domain-name-server services.Litespeed Cache (Caching, WordPress plugins)
LiteSpeed Cache is an all-in-one site acceleration plugin for WordPress.OWL Carousel (JavaScript libraries)
OWL Carousel is an enabled jQuery plugin that lets you create responsive carousel sliders.Bootstrap (UI frameworks)
Bootstrap is a free and open-source CSS framework directed at responsive, mobile-first front-end web development. It contains CSS and JavaScript-based design templates for typography, forms, buttons, navigation, and other interface components.Moment.js (JavaScript libraries)
Moment.js is a free and open-source JavaScript library that removes the need to use the native JavaScript Date object directly.jsDelivr (CDN)
JSDelivr is a free public CDN for open-source projects. It can serve web files directly from the npm registry and GitHub repositories without any configuration.Google Hosted Libraries (CDN)
Google Hosted Libraries is a stable, reliable, high-speed, globally available content distribution network for the most popular, open-source JavaScript libraries.cdnjs (CDN)
cdnjs is a free distributed JS library delivery service.jQuery:3.6.1 (JavaScript libraries)
jQuery is a JavaScript library which is a free, open-source software designed to simplify HTML DOM tree traversal and manipulation, as well as event handling, CSS animation, and Ajax.Slick (JavaScript libraries)
CDN77 (CDN)
CDN77 is a content delivery network (CDN).Fastly (CDN)
Fastly is a cloud computing services provider. Fastly's cloud platform provides a content delivery network, Internet security services, load balancing, and video & streaming services.GitHub Pages (PaaS)
GitHub Pages is a static site hosting service.Varnish (Caching)
Varnish is a reverse caching proxy.Akka HTTP:10.2.9 (Web frameworks, Web servers)
Snowplow Analytics (Analytics, IaaS)
Snowplow is an open-source behavioral data management platform for businesses.Bunny (CDN)
PayPal (Payment processors)
PayPal is an online payments system that supports online money transfers and serves as an electronic alternative to traditional paper methods like checks and money orders.dc.js (JavaScript graphics, JavaScript libraries)
A multi-dimensional charting library built to work natively with crossfilter and rendered using d3.jsAmazon CloudFront (CDN)
Amazon CloudFront is a fast content delivery network (CDN) service that securely delivers data, videos, applications, and APIs to customers globally with low latency, high transfer speeds.Amazon Web Services (PaaS)
Amazon Web Services (AWS) is a comprehensive cloud services platform offering compute power, database storage, content delivery and other functionality.Related reports
Threat Detection Systems
| Detection System | Indicator | Verdict | Alert |
|---|---|---|---|
| DNS4EU | valoreal-capital.com | malicious | Sinkholed |
JavaScript (126)
| HASH | FROM | Size | First Seen | Last Seen | |
|---|---|---|---|---|---|
| 23e83807b8a0ad20800c75c4ff66c9cf | DocumentWrite | 470 B | 2026-03-17 | 2026-03-18 | |
Introduced by DocumentWrite First Seen 2026-03-17 Last Seen 2026-03-18 Times Seen 91 Size 470 B (470 bytes) MD5 23e83807b8a0ad20800c75c4ff66c9cf SHA1 d5478995c63cb3d98f0d83152cd96c65af36ea8a Loading... | |||||
| 6b607f6944b6743f657c67c201772c28 | DocumentWrite | 470 B | 2026-03-17 | 2026-03-18 | |
Introduced by DocumentWrite First Seen 2026-03-17 Last Seen 2026-03-18 Times Seen 21 Size 470 B (470 bytes) MD5 6b607f6944b6743f657c67c201772c28 SHA1 096bcc04af6640b091bc12693e1d5d96fcfab17e Loading... | |||||
| c92a10324374fac681719d63979d00fe | DocumentWrite | 4 B | 2024-08-20 | 2026-03-18 | |
Introduced by DocumentWrite First Seen 2024-08-20 Last Seen 2026-03-18 Times Seen 14356 Size 4 B (4 bytes) MD5 c92a10324374fac681719d63979d00fe SHA1 aee655773d856fb038536adcfd6472fc7543463e Loading... | |||||
| 09db6944031cd98205f89ab34768d763 | DocumentWrite | 470 B | 2026-03-16 | 2026-03-18 | |
Introduced by DocumentWrite First Seen 2026-03-16 Last Seen 2026-03-18 Times Seen 59 Size 470 B (470 bytes) MD5 09db6944031cd98205f89ab34768d763 SHA1 d6741748a1bd0921d0ca1fa0b2772f07ebb098e8 Loading... | |||||
| fb95729fa84a2504c30defed1179825d | DocumentWrite | 3.0 kB | 2026-03-16 | 2026-03-18 | |
Introduced by DocumentWrite First Seen 2026-03-16 Last Seen 2026-03-18 Times Seen 29 Size 3.0 kB (3011 bytes) MD5 fb95729fa84a2504c30defed1179825d SHA1 8c5cedac2ab0d429a6e74ba6b7754d7ef2bde780 Loading... | |||||
HTTP Transactions (226)
| URL | IP | Response | Size |
|---|








