Report Overview
Visitedpublic
2023-12-05 15:33:10
Tags
Submit Tags
URL
worldminecoal.com
Finishing URL
worldminecoal.com/
IP / ASN

51.255.149.48
Title
World Mine Coal (WMC) | Transforming the Coal Industry, Shifting Toward Sustainable Energy Solutions.
Detections
urlquery
0
Network Intrusion Detection
0
Threat Detection Systems
0
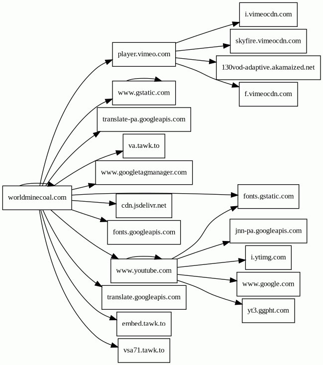
Host Summary
| Host | Rank | Registered | First Seen | Last Seen | Sent | Received | IP | Fingerprints |
|---|---|---|---|---|---|---|---|---|
vsa71.tawk.to | unknown | unknown | 2020-03-11 13:06:40 | 2023-12-03 11:10:54 | 1.1 kB | 417 B | ![]() 104.22.24.131 | |
www.gstatic.com | unknown | 2008-02-11 | 2016-07-26 11:37:06 | 2023-12-05 08:08:22 | 1.6 kB | 9.2 kB | ![]() 142.250.74.35 | |
player.vimeo.com | 1858 | 2004-12-15 | 2013-09-26 05:16:08 | 2023-12-05 05:32:29 | 1.2 kB | 33 kB | ![]() 162.159.138.60 | |
fonts.googleapis.com | 8877 | 2005-01-25 | 2013-06-10 22:14:26 | 2023-12-05 07:37:50 | 2.1 kB | 44 kB | ![]() 142.250.74.106 | |
www.youtube.com | 90 | 2005-02-15 | 2013-04-13 09:43:20 | 2023-12-05 05:10:29 | 10 kB | 2.4 MB | ![]() 142.250.74.46 | |
translate-pa.googleapis.com | 1620 | 2005-01-25 | 2021-11-04 07:37:42 | 2023-12-05 12:09:07 | 546 B | 2.4 kB | ![]() 142.250.74.106 | |
130vod-adaptive.akamaized.net | 135867 | 2014-03-18 | 2019-09-16 11:01:15 | 2023-10-31 15:55:56 | 3.5 kB | 367 kB | ![]() 104.84.152.82 | |
va.tawk.to | 8297 | unknown | 2017-01-30 05:20:46 | 2023-12-04 11:47:33 | 2.1 kB | 6.4 kB | ![]() 104.22.24.131 | |
worldminecoal.com | unknown | unknown | No data | No data | 110 kB | 2.0 MB | ![]() 51.255.149.48 | |
f.vimeocdn.com | 3234 | 2010-04-21 | 2014-04-09 20:24:34 | 2023-12-05 06:54:19 | 2.3 kB | 495 kB | ![]() 151.101.246.109 | |
translate.googleapis.com | 1005 | 2005-01-25 | 2012-05-31 09:21:21 | 2023-12-05 14:35:07 | 1.8 kB | 86 kB | ![]() 142.250.74.106 | |
skyfire.vimeocdn.com | 49001 | 2010-04-21 | 2015-07-16 09:26:37 | 2023-11-27 04:32:02 | 5.5 kB | 6.4 MB | ![]() 151.101.128.217 | |
www.google.com | 7 | 1997-09-15 | 2015-05-10 13:11:19 | 2023-11-19 18:48:38 | 906 B | 37 kB | ![]() 142.250.74.164 | |
jnn-pa.googleapis.com | 2640 | 2005-01-25 | 2021-11-16 07:12:21 | 2023-12-05 08:54:43 | 3.1 kB | 77 kB | ![]() 172.217.21.170 | |
i.ytimg.com | 109 | 2007-12-11 | 2012-10-03 19:11:04 | 2023-12-05 10:34:24 | 1.1 kB | 78 kB | ![]() 142.250.74.150 | |
cdn.jsdelivr.net | 439 | 2012-05-16 | 2012-09-30 02:15:09 | 2023-12-05 05:10:30 | 442 B | 42 kB | ![]() 151.101.193.229 | |
www.googletagmanager.com | 75 | 2011-11-11 | 2013-05-22 04:07:37 | 2023-12-05 06:24:59 | 905 B | 152 kB | ![]() 142.250.74.168 | |
fonts.gstatic.com | unknown | 2008-02-11 | 2014-09-09 02:40:21 | 2023-12-05 06:14:20 | 4.9 kB | 120 kB | ![]() 142.250.74.163 | |
i.vimeocdn.com | 3126 | 2010-04-21 | 2014-03-27 23:24:57 | 2023-12-05 06:54:20 | 2.1 kB | 123 kB | ![]() 151.101.128.217 | |
embed.tawk.to | 8650 | unknown | 2014-03-19 22:03:49 | 2023-12-04 22:47:24 | 9.5 kB | 761 kB | ![]() 104.22.24.131 | |
yt3.ggpht.com | 203 | 2008-01-16 | 2014-01-15 17:55:17 | 2023-12-05 05:10:32 | 1.1 kB | 8.1 kB | ![]() 216.58.207.225 |
Related reports
Threat Detection Systems
Public InfoSec YARA rules
No alerts detected
OpenPhish
No alerts detected
PhishTank
No alerts detected
mnemonic secure dns
No alerts detected
Quad9 DNS
No alerts detected
ThreatFox
No alerts detected
JavaScript (310)
No JavaScripts
HTTP Transactions (195)
| URL | IP | Response | Size |
|---|



