Report Overview
Visitedpublic
2025-02-18 14:45:18
Tags
Submit Tags
URL
banflix.com
Finishing URL
www.banflix.com/
IP / ASN

67.217.51.238
Title
BanFlix • Unscripted Scandal Amateur Porn. Incest, Forced & more
Detections
urlquery
0
Network Intrusion Detection
0
Threat Detection Systems
0
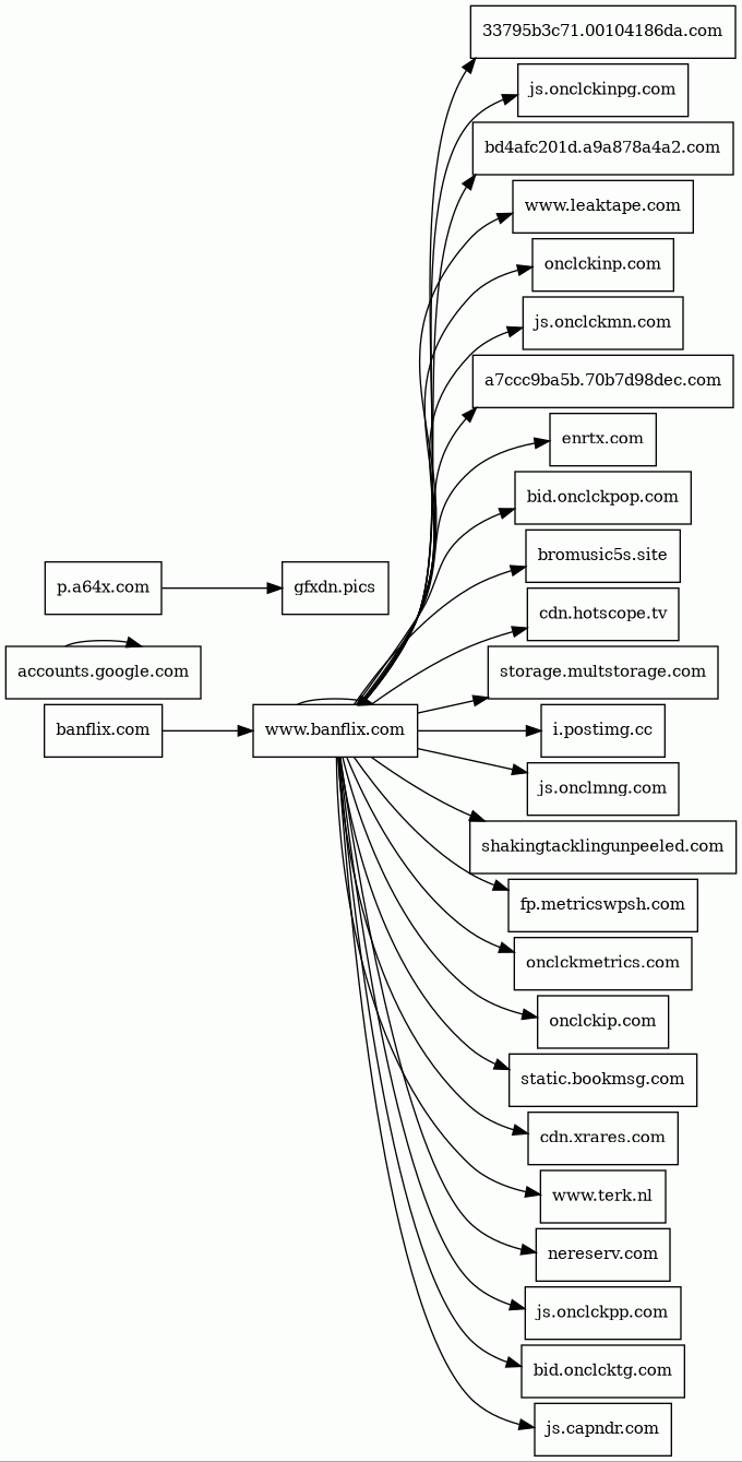
Host Summary
| Host | Rank | Registered | First Seen | Last Seen | Sent | Received | IP | Fingerprints |
|---|---|---|---|---|---|---|---|---|
cdn.hotscope.tv | 542115 | unknown | 2019-06-17 | 2025-02-15 | 919 B | 7.5 kB | ![]() 57.128.229.16 | |
i.postimg.cc | 23840 | 2016-06-11 | 2018-04-11 | 2025-02-11 | 439 B | 606 kB | ![]() 46.105.222.82 | |
a7ccc9ba5b.70b7d98dec.com | unknown | 2025-01-19 | 2025-02-18 | 2025-02-18 | 1.9 kB | 217 kB | ![]() 45.133.44.52 | |
onclckinp.com | unknown | 2023-11-28 | 2024-01-03 | 2025-02-14 | 11 kB | 12 kB | ![]() 116.202.249.56 | |
enrtx.com | unknown | 2024-10-07 | 2024-11-04 | 2025-02-16 | 492 B | 5.2 kB | ![]() 94.130.197.239 | |
onclckmetrics.com | unknown | 2023-12-21 | 2023-12-26 | 2025-02-13 | 831 B | 320 B | ![]() 116.202.204.12 | |
js.onclckinpg.com | unknown | 2023-11-28 | 2024-02-12 | 2025-02-14 | 862 B | 325 kB | ![]() 45.133.44.53 | |
bromusic5s.site | unknown | 2024-09-23 | 2024-09-23 | 2025-02-18 | 431 B | 68 kB | ![]() 185.177.94.152 | |
bid.onclcktg.com | unknown | 2023-11-28 | 2024-02-11 | 2025-02-13 | 483 B | 2.7 kB | ![]() 45.133.44.25 | |
js.onclckmn.com | unknown | 2023-12-13 | 2023-12-28 | 2025-02-13 | 844 B | 201 kB | ![]() 45.133.44.52 | |
nereserv.com | 40015 | 2020-12-21 | 2020-12-21 | 2025-02-16 | 1.7 kB | 960 B | ![]() 116.202.249.56 | |
www.terk.nl | unknown | 2006-02-16 | 2013-08-07 | 2025-02-01 | 435 B | 7.0 kB | ![]() 37.128.144.49 | |
js.onclckpp.com | unknown | 2023-12-13 | 2024-05-24 | 2025-02-18 | 433 B | 109 kB | ![]() 45.133.44.53 | |
shakingtacklingunpeeled.com | unknown | 2024-05-20 | 2024-07-01 | 2025-02-18 | 2.8 kB | 481 kB | ![]() 94.242.247.24 | |
gfxdn.pics | unknown | 2024-10-01 | 2024-10-01 | 2025-02-18 | 1.8 kB | 10 kB | ![]() 45.133.44.25 | |
storage.multstorage.com | unknown | 2023-09-22 | 2023-09-22 | 2025-02-15 | 539 B | 1.8 kB | ![]() 104.21.30.242 | |
js.onclmng.com | unknown | 2024-04-02 | 2024-04-10 | 2025-02-16 | 530 B | 1.2 kB | ![]() 45.133.44.53 | |
banflix.com | unknown | 2023-11-08 | 2021-04-17 | 2025-02-18 | 478 B | 436 B | ![]() 67.217.51.238 | |
accounts.google.com | 81 | 1997-09-15 | 2012-05-23 | 2025-02-12 | 1.8 kB | 7.9 kB | ![]() 173.194.221.84 | |
cdn.xrares.com | unknown | 2017-03-28 | 2021-02-08 | 2025-02-14 | 451 B | 12 kB | ![]() 94.102.54.195 | |
www.leaktape.com | unknown | 2022-06-25 | 2022-06-26 | 2025-02-02 | 460 B | 63 kB | ![]() 104.21.52.236 | |
js.capndr.com | 316718 | 2021-08-30 | 2021-08-30 | 2025-02-15 | 414 B | 397 B | ![]() 45.133.44.52 | |
onclckip.com | unknown | 2023-11-28 | 2024-01-03 | 2025-02-16 | 621 B | 320 B | ![]() 116.202.249.56 | |
bid.onclckpop.com | unknown | 2023-11-28 | 2023-12-14 | 2025-02-13 | 500 B | 5.2 kB | ![]() 94.130.197.240 | |
p.a64x.com | unknown | 2023-07-27 | 2023-07-27 | 2025-02-18 | 2.8 kB | 1.9 kB | ![]() 104.21.19.82 | |
static.bookmsg.com | 47495 | 2020-09-15 | 2020-11-24 | 2025-02-16 | 979 B | 2.2 kB | ![]() 45.133.44.24 | |
www.banflix.com | unknown | 2023-11-08 | 2021-02-05 | 2025-02-18 | 33 kB | 12 MB | ![]() 67.217.51.238 | |
fp.metricswpsh.com | unknown | 2021-10-29 | 2022-04-22 | 2025-02-13 | 2.1 kB | 1.4 kB | ![]() 157.90.84.242 | |
33795b3c71.00104186da.com | unknown | 2025-01-19 | 2025-02-18 | 2025-02-18 | 839 B | 343 B | ![]() 45.133.44.53 | |
bd4afc201d.a9a878a4a2.com | unknown | 2025-01-19 | 2025-02-18 | 2025-02-18 | 11 kB | 12 kB | ![]() 168.119.25.102 |
Related reports
Threat Detection Systems
Public InfoSec YARA rules
No alerts detected
OpenPhish
No alerts detected
PhishTank
No alerts detected
Quad9 DNS
No alerts detected
ThreatFox
No alerts detected
JavaScript (28)
No JavaScripts
HTTP Transactions (121)
| URL | IP | Response | Size |
|---|




