Report Overview
Visitedpublic
2025-07-01 00:52:43
Tags
Submit Tags
URL
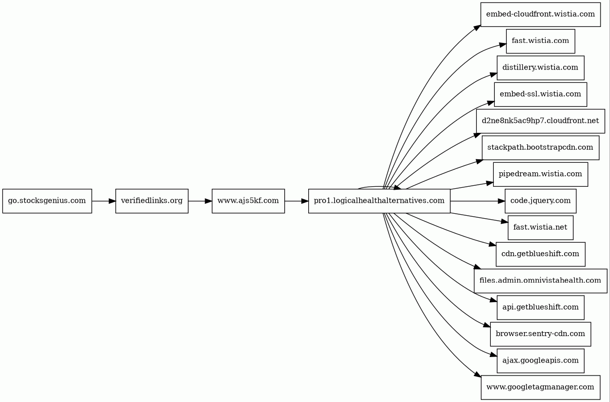
go.stocksgenius.com/lhainflammation0625/8361584fd0200330a783e6465a4540e9/48/ITM_RS25/2922785222/149043/8fa0cdb5dbc63c54e97d0eea1fde24c8/71101
Finishing URL
pro1.logicalhealthalternatives.com/p/LHAINFLAM0923L/LLHA4605/?ef_tx_id=f0e298783a5c41b4a2137f9441d6a25b&ef_o_id=4837&aid=660&sid1=3415984047573448373&h=true
IP / ASN

104.21.80.99
Title
Logical Health Alternatives
Detections
urlquery
0
Network Intrusion Detection
0
Threat Detection Systems
0
Host Summary
| Host | Rank | Registered | First Seen | Last Seen | Sent | Received | IP | Fingerprints |
|---|---|---|---|---|---|---|---|---|
go.stocksgenius.com | unknown | 2020-02-29 | 2022-11-24 | 2025-05-10 | 609 B | 16 kB | ![]() 188.114.96.1 | |
embed-cloudfront.wistia.com | unknown | 2007-03-18 | 2022-11-08 | 2025-06-27 | 1.1 kB | 193 kB | ![]() 3.167.2.60 | |
browser.sentry-cdn.com | 4393 | 2018-05-30 | 2018-07-13 | 2025-06-26 | 498 B | 74 kB | ![]() 151.101.66.217 | |
files.admin.omnivistahealth.com | unknown | 2011-06-13 | 2015-08-10 | 2025-06-29 | 962 B | 58 kB | ![]() 54.240.174.64 | |
verifiedlinks.org 1 alert(s) on this Host | unknown | 2024-08-27 | 2024-09-05 | 2025-06-26 | 635 B | 16 kB | ![]() 104.22.70.139 | |
ajax.googleapis.com | 12905 | 2005-01-25 | 2012-05-22 | 2025-06-25 | 464 B | 98 kB | ![]() 142.250.74.106 | |
fast.wistia.com | 5153 | 2007-03-18 | 2012-07-04 | 2025-06-27 | 499 B | 1.7 kB | ![]() 151.101.66.132 | |
distillery.wistia.com | 6708 | 2007-03-18 | 2012-09-30 | 2025-06-27 | 527 B | 412 B | ![]() 3.167.2.19 | |
d2ne8nk5ac9hp7.cloudfront.net | unknown | 2008-04-25 | 2021-05-04 | 2025-06-30 | 1.5 kB | 94 kB | ![]() 54.230.245.152 | |
fast.wistia.net | 8009 | 2008-09-02 | 2013-01-09 | 2025-06-27 | 2.4 kB | 1.7 MB | ![]() 151.101.130.132 | |
pro1.logicalhealthalternatives.com | unknown | 2011-06-13 | 2014-05-20 | 2025-06-29 | 3.6 kB | 47 kB | ![]() 192.135.136.158 | |
www.googletagmanager.com | 75 | 2011-11-11 | 2012-10-04 | 2025-06-25 | 453 B | 258 kB | ![]() 142.250.74.168 | |
embed-ssl.wistia.com | 22795 | 2007-03-18 | 2017-01-29 | 2025-06-30 | 524 B | 9.4 kB | ![]() 3.167.2.60 | |
pipedream.wistia.com | 6958 | 2007-03-18 | 2017-01-30 | 2025-06-26 | 1.1 kB | 918 B | ![]() 3.167.2.35 | |
cdn.getblueshift.com | 12716 | 2014-03-09 | 2016-09-19 | 2025-06-27 | 440 B | 8.3 kB | ![]() 54.240.174.70 | |
www.ajs5kf.com | unknown | 2023-07-12 | 2023-07-24 | 2025-06-27 | 524 B | 16 kB | ![]() 34.144.220.96 | |
stackpath.bootstrapcdn.com | 2467 | 2012-05-25 | 2018-04-05 | 2025-06-25 | 1.1 kB | 194 kB | ![]() 104.18.10.207 | |
api.getblueshift.com | 9346 | 2014-03-09 | 2014-05-10 | 2025-06-29 | 2.7 kB | 1.0 kB | ![]() 44.238.174.225 | |
code.jquery.com | 634 | 2005-12-10 | 2012-05-21 | 2025-06-25 | 487 B | 272 kB | ![]() 151.101.130.137 |
Related reports
Threat Detection Systems
Public InfoSec YARA rules
No alerts detected
OpenPhish
No alerts detected
PhishTank
No alerts detected
Quad9 DNS
| Scan Date | Severity | Indicator | Alert |
|---|---|---|---|
| 2025-06-30 | medium | verifiedlinks.org | Sinkholed |
ThreatFox
No alerts detected
JavaScript (25)
No JavaScripts
HTTP Transactions (35)
| URL | IP | Response | Size |
|---|
