Report Overview
Visitedpublic
2025-07-09 19:12:59
Tags
Submit Tags
URL
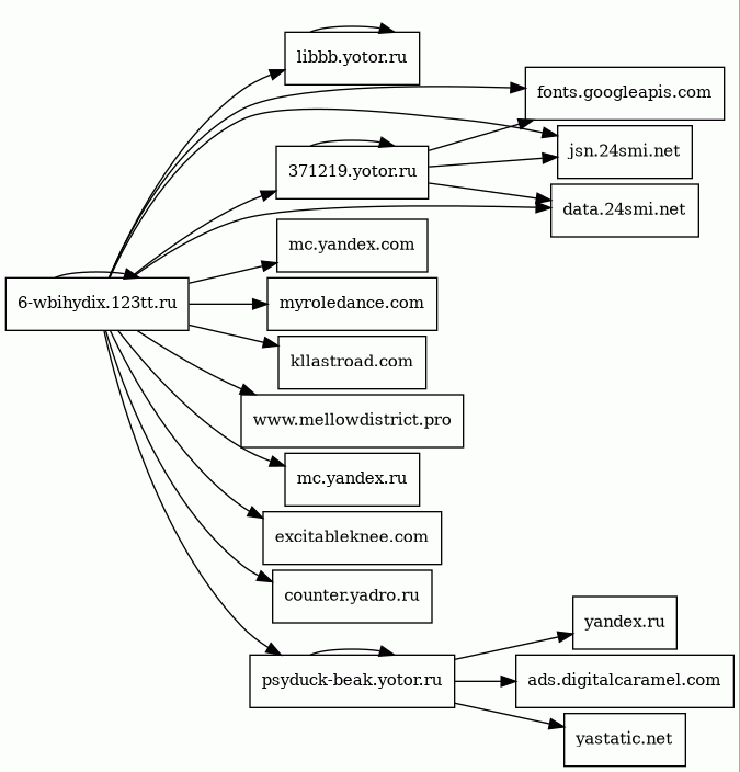
6-wbihydix.123tt.ru/top/
Finishing URL
6-wbihydix.123tt.ru/top/
IP / ASN

172.67.203.11
Title
new-rutor.org :: Коллекция торрент ссылок - Самые популярные раздачи
Detections
urlquery
0
Network Intrusion Detection
0
Threat Detection Systems
0
Host Summary
| Host | Rank | Registered | First Seen | Last Seen | Sent | Received | IP | Fingerprints |
|---|---|---|---|---|---|---|---|---|
yandex.ru | 671 | 1997-09-23 | 2012-05-21 | 2025-07-03 | 971 B | 524 kB | ![]() 77.88.55.88 | |
6-wbihydix.123tt.ru | unknown | 2023-10-28 | 2025-07-09 | 2025-07-09 | 3.9 kB | 16 kB | ![]() 104.21.85.62 | |
excitableknee.com | unknown | 2025-06-10 | 2025-06-29 | 2025-07-07 | 1.6 kB | 744 kB | ![]() 88.85.69.211 | |
371219.yotor.ru | unknown | 2023-10-28 | 2024-01-11 | 2025-07-05 | 2.8 kB | 32 kB | ![]() 104.21.80.1 | |
psyduck-beak.yotor.ru | unknown | 2023-10-28 | 2025-07-07 | 2025-07-07 | 2.6 kB | 50 kB | ![]() 104.21.80.1 | |
counter.yadro.ru | 7275 | 2000-12-19 | 2014-09-09 | 2025-07-06 | 814 B | 347 B | ![]() 88.212.202.52 | |
mc.yandex.ru | 2672 | 1997-09-23 | 2012-05-21 | 2025-07-05 | 419 B | 245 kB | ![]() 77.88.21.119 | |
fonts.googleapis.com | 8877 | 2005-01-25 | 2012-05-23 | 2025-07-09 | 2.8 kB | 55 kB | ![]() 142.251.9.95 | |
myroledance.com | unknown | 2024-10-03 | 2024-10-07 | 2025-07-07 | 427 B | 1.8 kB | ![]() 193.200.64.24 | |
mc.yandex.com | 26236 | 1998-09-24 | 2014-03-01 | 2025-07-04 | 7.1 kB | 8.2 kB | ![]() 77.88.21.119 | |
kllastroad.com | unknown | 2024-10-03 | 2024-10-08 | 2025-07-07 | 462 B | 36 kB | ![]() 193.200.65.68 | |
ads.digitalcaramel.com | 108138 | 2017-09-17 | 2019-02-17 | 2025-07-09 | 465 B | 503 B | ![]() 65.109.72.77 | |
data.24smi.net | 59257 | 2011-12-12 | 2017-01-29 | 2025-07-04 | 2.5 kB | 2.8 kB | ![]() 212.41.11.107 | |
libbb.yotor.ru | unknown | 2023-10-28 | 2024-12-02 | 2025-07-04 | 16 kB | 576 kB | ![]() 104.21.80.1 | |
www.mellowdistrict.pro | unknown | 2025-05-06 | 2025-07-09 | 2025-07-09 | 933 B | 141 kB | ![]() 45.133.44.1 | |
jsn.24smi.net | 62736 | 2011-12-12 | 2017-01-29 | 2025-07-04 | 1.7 kB | 308 kB | ![]() 212.41.11.107 | |
yastatic.net | 72282 | 2013-11-28 | 2014-03-11 | 2025-07-03 | 3.0 kB | 917 kB | ![]() 37.9.64.225 |
Related reports
Threat Detection Systems
Public InfoSec YARA rules
No alerts detected
OpenPhish
No alerts detected
PhishTank
No alerts detected
Quad9 DNS
No alerts detected
ThreatFox
No alerts detected
JavaScript (71)
No JavaScripts
HTTP Transactions (87)
| URL | IP | Response | Size |
|---|



