Report Overview
Visitedpublic
2024-06-14 08:50:26
Tags
Submit Tags
URL
www.5movierulz.black/category/telugu-movies-2023/page/35/
Finishing URL
www.5movierulz.loan/category/telugu-movies-2023/page/35/
IP / ASN

172.67.192.140
Title
Telugu Movies 2023 | Movierulz | Page 35
Detections
urlquery
0
Network Intrusion Detection
0
Threat Detection Systems
0
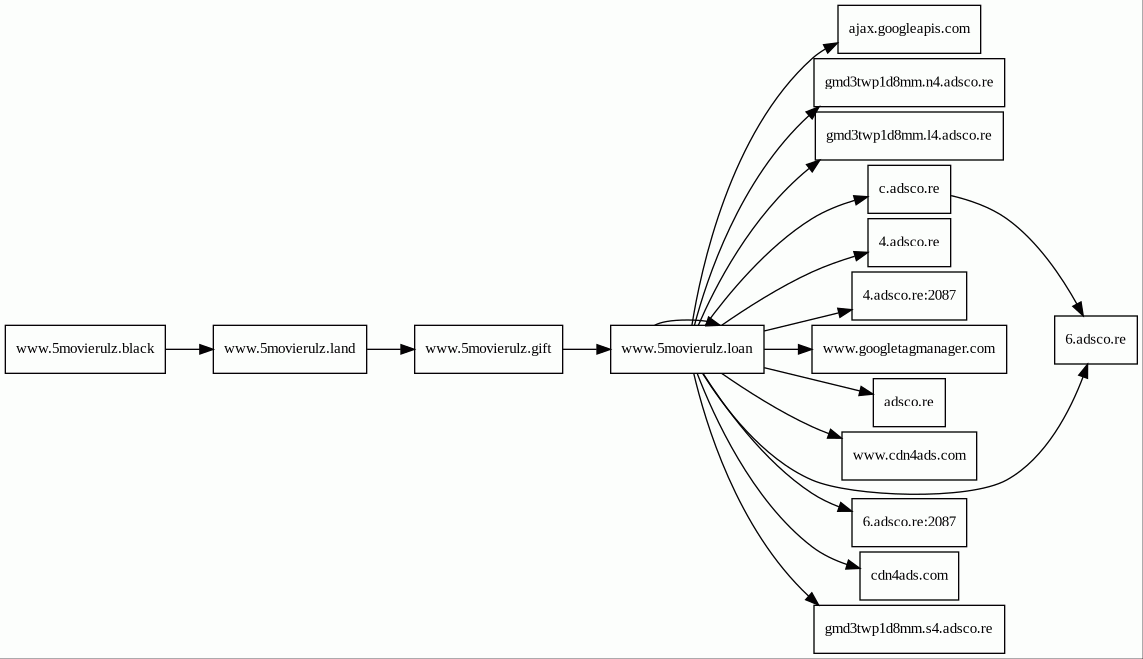
Host Summary
| Host | Rank | Registered | First Seen | Last Seen | Sent | Received | IP | Fingerprints |
|---|---|---|---|---|---|---|---|---|
6.adsco.re | 17812 | 2017-02-14 | 2018-01-15 05:15:29 | 2024-06-11 18:58:56 | 831 B | 864 B | ![]() 104.17.167.186 | |
gmd3twp1d8mm.l4.adsco.re | unknown | unknown | No data | No data | 456 B | 461 B | ![]() 185.200.118.51 | |
6.adsco.re:2087 | unknown | unknown | No data | No data | 427 B | 456 B | ![]() 104.17.167.186 | |
gmd3twp1d8mm.s4.adsco.re | unknown | unknown | No data | No data | 456 B | 461 B | ![]() 185.200.116.51 | |
www.cdn4ads.com | 105393 | 2020-04-18 | 2020-04-19 22:21:04 | 2024-06-06 12:43:13 | 446 B | 38 kB | ![]() 185.76.9.15 | |
www.googletagmanager.com | 75 | 2011-11-11 | 2013-05-22 04:07:37 | 2024-06-13 09:19:06 | 426 B | 97 kB | ![]() 142.250.74.168 | |
c.adsco.re | 16577 | 2017-02-14 | 2017-11-29 19:42:15 | 2024-06-12 10:43:13 | 1.4 kB | 151 kB | ![]() 104.17.167.186 | |
4.adsco.re:2087 | unknown | unknown | No data | No data | 427 B | 452 B | ![]() 162.252.214.5 | |
www.5movierulz.black | unknown | unknown | No data | No data | 511 B | 7.2 kB | ![]() 104.21.44.5 | |
www.5movierulz.gift | unknown | unknown | No data | No data | 512 B | 40 kB | ![]() 172.67.158.193 | |
www.5movierulz.land | unknown | unknown | No data | No data | 512 B | 40 kB | ![]() 188.114.97.1 | |
www.5movierulz.loan | unknown | unknown | No data | No data | 14 kB | 255 kB | ![]() 104.21.48.56 | |
ajax.googleapis.com | 12905 | 2005-01-25 | 2013-08-16 11:51:31 | 2024-06-13 14:25:57 | 869 B | 68 kB | ![]() 142.250.74.106 | |
4.adsco.re | 19179 | 2017-02-14 | 2021-01-04 17:47:52 | 2024-06-13 12:50:57 | 422 B | 452 B | ![]() 162.252.214.5 | |
gmd3twp1d8mm.n4.adsco.re | unknown | unknown | No data | No data | 456 B | 461 B | ![]() 38.132.109.115 | |
cdn4ads.com | 46207 | 2020-04-18 | 2020-04-19 22:21:04 | 2024-06-06 12:43:16 | 1.6 kB | 256 B | ![]() 216.59.63.128 | |
adsco.re | 8541 | 2017-02-14 | 2017-04-03 05:11:30 | 2024-06-12 10:43:13 | 446 B | 1.7 kB | ![]() 162.252.214.5 |
Related reports
Threat Detection Systems
Public InfoSec YARA rules
No alerts detected
OpenPhish
No alerts detected
PhishTank
No alerts detected
mnemonic secure dns
No alerts detected
Quad9 DNS
No alerts detected
ThreatFox
No alerts detected
JavaScript (166)
No JavaScripts
HTTP Transactions (46)
| URL | IP | Response | Size |
|---|




