Report Overview
Visitedpublic
2026-03-28 22:49:07
Tags
Submit Tags
URL
jhfamilyfloors.com/
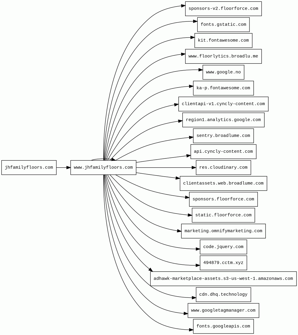
Finishing URL
www.jhfamilyfloors.com/
IP / ASN

3.228.226.181
Title
Flooring Store servicing Frisco, TX | J & H Family Floors
Detections
urlquery
0
Network Intrusion Detection
0
Threat Detection Systems
1
Host Summary
| Host | Rank | Registered | First Seen | Last Seen | Sent | Received | IP | Fingerprints |
|---|---|---|---|---|---|---|---|---|
sentry.broadlume.com | unknown | 2019-12-05 | 2025-12-19 | 2026-03-26 | 640 B | 356 B | ![]() 100.30.253.40 | |
clientassets.web.broadlume.com | 2941039 | 2019-12-05 | 2023-12-25 | 2026-03-26 | 9.9 kB | 858 kB | ![]() 3.164.240.15 | |
adhawk-marketplace-assets.s3-us-west-1.amazonaws.com | 3644128 | 2005-08-18 | 2021-09-24 | 2026-03-26 | 471 B | 27 kB | ![]() 52.219.194.130 | |
fonts.gstatic.com | unknown | 2008-02-11 | 2014-04-02 | 2026-03-22 | 3.9 kB | 249 kB | ![]() 172.217.19.227 | |
cdn.dhq.technology | 3114232 | 2019-09-18 | 2019-12-27 | 2026-03-26 | 3.3 kB | 212 kB | ![]() 34.102.191.56 | |
region1.analytics.google.com | 22257 | 1997-09-15 | 2022-03-17 | 2026-03-22 | 2.1 kB | 1.7 kB | ![]() 216.239.34.36 | |
jhfamilyfloors.com | unknown | 2008-02-19 | 2026-03-28 | 2026-03-28 | 487 B | 575 kB | ![]() 3.228.226.181 | |
fonts.googleapis.com | 313 | 2005-01-25 | 2012-05-23 | 2026-03-22 | 1.5 kB | 30 kB | ![]() 142.250.178.74 | |
marketing.omnifymarketing.com | 3458188 | 2017-06-01 | 2018-06-22 | 2026-03-26 | 923 B | 46 kB | ![]() 52.35.69.204 | |
494879.cctm.xyz | unknown | 2021-12-18 | 2026-03-28 | 2026-03-28 | 6.2 kB | 54 kB | ![]() 52.84.50.92 | |
www.jhfamilyfloors.com | unknown | 2008-02-19 | 2026-03-28 | 2026-03-28 | 24 kB | 1.3 MB | ![]() 108.157.214.106 | ![]() |
clientapi-v1.cyncly-content.com 2 alert(s) on this Host | 2754005 | 2022-09-27 | 2026-03-28 | 2026-03-28 | 12 kB | 2.8 MB | ![]() 150.171.109.200 | |
sponsors.floorforce.com | 3159457 | 2010-07-01 | 2018-06-22 | 2026-03-26 | 435 B | 1.7 kB | ![]() 194.242.11.186 | |
kit.fontawesome.com | 16651 | 2012-10-18 | 2019-03-29 | 2026-03-23 | 950 B | 17 kB | ![]() 172.64.147.188 | |
www.floorlytics.broadlu.me | 3238082 | 2020-01-06 | 2020-02-04 | 2026-03-26 | 928 B | 168 kB | ![]() 35.186.220.245 | |
www.google.no | 92680 | 2001-02-26 | 2012-06-26 | 2026-03-22 | 696 B | 580 B | ![]() 142.250.74.3 | |
static.floorforce.com | 3164075 | 2010-07-01 | 2019-06-04 | 2026-03-26 | 430 B | 18 kB | ![]() 194.242.11.186 | |
ka-p.fontawesome.com | 22175 | 2012-10-18 | 2019-12-16 | 2026-03-23 | 2.0 kB | 565 kB | ![]() 172.64.147.188 | |
sponsors-v2.floorforce.com | 3298449 | 2010-07-01 | 2021-11-16 | 2026-03-26 | 4.4 kB | 9.7 kB | ![]() 194.242.11.186 | |
res.cloudinary.com | 21175 | 2011-05-24 | 2012-10-03 | 2026-03-23 | 14 kB | 495 kB | ![]() 151.101.1.137 | |
www.googletagmanager.com | 283 | 2011-11-11 | 2012-10-04 | 2026-03-22 | 1.8 kB | 1.7 MB | ![]() 142.250.178.40 | |
code.jquery.com | 4915 | 2005-12-10 | 2012-05-21 | 2026-03-22 | 431 B | 98 kB | ![]() 151.101.2.137 | |
api.cyncly-content.com | 1867835 | unknown | No data | No data | 477 B | 254 kB | ![]() 150.171.109.200 |
Nginx (Web servers, Reverse proxies)
Nginx is a web server that can also be used as a reverse proxy, load balancer, mail proxy and HTTP cache.Amazon Web Services (PaaS)
Amazon Web Services (AWS) is a comprehensive cloud services platform offering compute power, database storage, content delivery and other functionality.Amazon S3 (CDN)
Amazon S3 or Amazon Simple Storage Service is a service offered by Amazon Web Services (AWS) that provides object storage through a web service interface.Amazon CloudFront (CDN)
Amazon CloudFront is a fast content delivery network (CDN) service that securely delivers data, videos, applications, and APIs to customers globally with low latency, high transfer speeds.Google Cloud Storage (Miscellaneous)
Google Cloud Storage allows world-wide storage and retrieval of any amount of data at any time.Google Cloud (IaaS)
Google Cloud is a suite of cloud computing services.Amazon ALB (Load balancers)
Amazon Application Load Balancer (ALB) distributes incoming application traffic to increase availability and support content-based routing.Cloudflare (CDN)
Cloudflare is a web-infrastructure and website-security company, providing content-delivery-network services, DDoS mitigation, Internet security, and distributed domain-name-server services.dc.js (JavaScript graphics, JavaScript libraries)
A multi-dimensional charting library built to work natively with crossfilter and rendered using d3.jsFont Awesome (Font scripts)
Font Awesome is a font and icon toolkit based on CSS and Less.React (JavaScript frameworks)
React is an open-source JavaScript library for building user interfaces or UI components.Google Tag Manager (Tag managers)
Google Tag Manager is a tag management system (TMS) that allows you to quickly and easily update measurement codes and related code fragments collectively known as tags on your website or mobile app.Next.js (JavaScript frameworks, Web frameworks)
Next.js is a React framework for developing single page Javascript applications.Node.js (Programming languages)
Node.js is an open-source, cross-platform, JavaScript runtime environment that executes JavaScript code outside a web browser.Webpack (Miscellaneous)
Webpack is an open-source JavaScript module bundler.Azure Front Door (Load balancers)
Azure Front Door is a scalable and secure entry point for fast delivery of your global web applications.Azure (PaaS)
Azure is a cloud computing service for building, testing, deploying, and managing applications and services through Microsoft-managed data centers.Bunny (CDN)
Varnish (Caching)
Varnish is a reverse caching proxy.Microsoft ASP.NET (Web frameworks)
ASP.NET is an open-source, server-side web-application framework designed for web development to produce dynamic web pages.Related reports
Threat Detection Systems
| Detection System | Indicator | Verdict | Alert |
|---|---|---|---|
| Private YARA rules | clientapi-v1.cyncly-content.com/cicapi.chunk.web.3688.084caabdae263774861a.js | audit | Hunting_JS_WebAssembly |
JavaScript (102)
No JavaScripts
HTTP Transactions (159)
| URL | IP | Response | Size |
|---|


