Report Overview
Visitedpublic
2024-07-31 22:12:19
Tags
Submit Tags
URL
hotmovs.net/vid/9-2644724/madison-ivy-wants-the-teacher-and-her-big-tits/?t=teacher
Finishing URL
hotmovs.net/vid/9-2644724/madison-ivy-wants-the-teacher-and-her-big-tits/?t=teacher
IP / ASN

188.114.96.1
Title
Madison Ivy - Wants The Teacher And Her Big Tits - HotMovs.Net
Detections
urlquery
0
Network Intrusion Detection
0
Threat Detection Systems
0
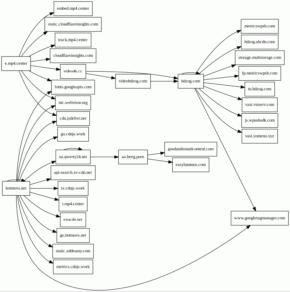
Host Summary
| Host | Rank | Registered | First Seen | Last Seen | Sent | Received | IP | Fingerprints |
|---|---|---|---|---|---|---|---|---|
vast.yomeno.xyz | 44241 | 2019-09-18 | 2019-12-12 12:10:55 | 2024-07-30 21:47:15 | 936 B | 728 B | ![]() 109.206.181.2 | |
fp.metricswpsh.com | unknown | 2021-10-29 | 2022-04-22 13:20:32 | 2024-07-31 14:10:13 | 492 B | 324 B | ![]() 157.90.84.242 | |
hdzog.ahcdn.com | 319844 | 2009-02-25 | 2017-11-15 22:34:59 | 2024-07-12 10:32:47 | 2.3 kB | 2.0 MB | ![]() 185.185.15.4 | |
r10.o.lencr.org | unknown | 2020-06-29 | 2024-06-06 21:45:11 | 2024-07-30 18:12:03 | 3.3 kB | 8.9 kB | ![]() 23.36.76.226 | |
fonts.googleapis.com | 8877 | 2005-01-25 | 2013-06-10 22:14:26 | 2024-07-31 07:22:22 | 911 B | 6.0 kB | ![]() 142.250.74.106 | |
cdn.pncloudfl.com | 13313 | 2021-04-20 | 2021-06-07 16:28:03 | 2024-07-31 22:03:20 | 2.2 kB | 149 kB | ![]() 104.22.59.221 | |
embed.mp4.center | 442624 | 2019-08-08 | 2020-01-23 21:42:18 | 2024-07-24 00:15:43 | 753 B | 693 B | ![]() 0.0.0.0 | |
video4k.cc | unknown | 2024-01-09 | 2024-01-09 16:25:57 | 2024-07-24 00:15:43 | 1.1 kB | 9.7 kB | ![]() 188.114.97.1 | |
hdzog.com | 69739 | 2014-01-22 | 2014-08-10 20:45:05 | 2024-07-29 19:19:17 | 12 kB | 1.9 MB | ![]() 104.21.233.214 | |
js.wpushsdk.com | 36947 | 2021-05-07 | 2021-05-07 14:03:12 | 2024-07-31 14:11:01 | 423 B | 431 B | ![]() 45.133.44.52 | |
o.pki.goog | unknown | 2016-06-13 | 2024-04-24 13:44:57 | 2024-07-30 18:16:57 | 650 B | 1.4 kB | ![]() 142.250.74.131 | |
aa.qwerty24.net | unknown | 2019-07-09 | 2022-08-08 03:14:39 | 2024-07-24 00:15:42 | 3.4 kB | 118 kB | ![]() 104.21.95.69 | |
go.hotmovs.net | unknown | 2019-10-14 | 2019-11-05 19:35:25 | 2023-03-30 05:12:46 | 2.3 kB | 6.7 kB | ![]() 188.114.97.1 | |
videohdzog.com | 564813 | 2021-07-13 | 2021-07-13 16:30:37 | 2024-04-24 20:11:59 | 525 B | 52 kB | ![]() 104.21.95.170 | |
metricswpsh.com | unknown | 2021-10-29 | 2021-11-02 18:43:55 | 2024-07-31 12:37:12 | 809 B | 320 B | ![]() 88.198.136.228 | |
aus5.mozilla.org | 2548 | 1998-01-24 | 2015-10-27 08:06:24 | 2024-07-30 18:57:54 | 512 B | 6.5 kB | ![]() 35.244.181.201 | |
storage.multstorage.com | unknown | 2023-09-22 | 2023-09-22 14:56:00 | 2024-07-31 14:10:13 | 521 B | 1.6 kB | ![]() 104.21.30.242 | |
goodandsoundcontent.com | unknown | 2024-05-15 | 2024-05-27 11:34:24 | 2024-07-18 05:45:40 | 7.9 kB | 408 kB | ![]() 94.242.247.20 | |
vast.vstserv.com | unknown | 2023-10-24 | 2023-10-25 10:44:58 | 2024-07-30 21:44:09 | 983 B | 4.4 kB | ![]() 109.206.181.2 | |
go.cdnjs.work | unknown | 2019-11-17 | 2022-07-26 18:50:53 | 2024-07-29 17:10:50 | 900 B | 8.6 kB | ![]() 188.114.96.1 | |
cdn.jsdelivr.net | 439 | 2012-05-16 | 2012-09-30 02:15:09 | 2024-07-30 18:16:29 | 841 B | 445 kB | ![]() 151.101.65.229 | |
hotmovs.net | 239940 | 2019-10-14 | 2016-07-06 06:45:51 | 2024-04-16 22:44:17 | 4.3 kB | 121 kB | ![]() 188.114.97.1 | |
aa.beeg.porn | unknown | 2018-07-13 | 2024-03-03 13:23:43 | 2024-07-24 00:15:42 | 3.9 kB | 201 kB | ![]() 104.21.19.7 | |
metrics.cdnjs.work | unknown | 2019-11-17 | 2023-04-02 14:29:57 | 2024-07-29 17:10:50 | 483 B | 98 kB | ![]() 172.67.191.175 | |
e.mp4.center | unknown | 2019-08-08 | 2022-07-25 08:19:57 | 2024-07-24 00:15:42 | 696 B | 44 kB | ![]() 172.67.151.22 | |
static.cloudflareinsights.com | 1294 | 2019-08-30 | 2019-09-24 16:34:56 | 2024-07-31 09:07:39 | 414 B | 9.0 kB | ![]() 104.16.79.73 | |
mc.webvisor.org | 17571 | 2009-08-25 | 2017-08-16 04:40:17 | 2024-07-31 13:04:51 | 8.9 kB | 10 kB | ![]() 87.250.250.119 | |
cloudflareinsights.com | 84344 | 2019-08-30 | 2020-10-23 07:27:50 | 2024-07-31 18:16:55 | 956 B | 732 B | ![]() 104.16.80.73 | |
i.mp4.center | unknown | 2019-08-08 | 2023-04-05 01:04:26 | 2024-07-24 00:15:42 | 528 B | 1.2 kB | ![]() 172.67.151.22 | |
evocdn.net | 306037 | 2021-10-24 | 2021-10-24 05:14:27 | 2024-07-30 11:22:17 | 14 kB | 585 kB | ![]() 104.26.7.119 | |
www.googletagmanager.com | 75 | 2011-11-11 | 2013-05-22 04:07:37 | 2024-07-31 02:01:46 | 1.2 kB | 445 kB | ![]() 142.250.74.168 | |
easylummos.com | unknown | 2024-05-14 | 2024-05-27 11:34:29 | 2024-07-24 00:15:42 | 15 kB | 266 kB | ![]() 94.242.247.20 | |
tn.hdzog.com | 181319 | 2014-01-22 | 2021-04-15 12:31:57 | 2024-07-29 15:52:06 | 456 B | 94 kB | ![]() 45.133.44.24 | |
tx.cdnjs.work | 511331 | 2019-11-17 | 2020-10-26 11:30:38 | 2024-07-24 00:15:42 | 413 B | 718 B | ![]() 0.0.0.0 | |
api-search.xv-cdn.net | unknown | 2022-09-20 | 2023-08-09 00:50:43 | 2024-07-24 00:15:42 | 495 B | 18 kB | ![]() 188.114.97.1 | |
r11.o.lencr.org | unknown | 2020-06-29 | 2024-06-07 07:43:57 | 2024-07-30 18:12:28 | 981 B | 2.7 kB | ![]() 23.36.77.32 | |
static.addtoany.com | 4091 | 2006-03-10 | 2012-05-21 14:58:18 | 2024-07-31 17:54:18 | 5.0 kB | 136 kB | ![]() 104.22.71.197 | |
track.mp4.center | 458709 | 2019-08-08 | 2021-06-07 13:29:44 | 2024-07-24 00:15:43 | 1.5 kB | 96 kB | ![]() 172.67.151.22 |
Related reports
Threat Detection Systems
Public InfoSec YARA rules
No alerts detected
OpenPhish
No alerts detected
PhishTank
No alerts detected
mnemonic secure dns
No alerts detected
Quad9 DNS
No alerts detected
ThreatFox
No alerts detected
JavaScript (75)
No JavaScripts
HTTP Transactions (173)
| URL | IP | Response | Size |
|---|






