Report Overview
Visitedpublic
2026-01-30 00:28:09
Tags
Submit Tags
URL
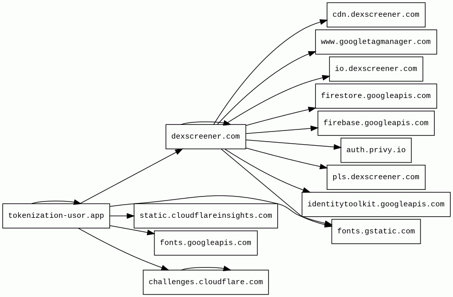
tokenization-usor.app/
Finishing URL
tokenization-usor.app/
IP / ASN

104.21.48.188
Title
U.S Oil ($USO) - Tokenising Real World Oil using Ledger Blockchain
Detections
urlquery
0
Network Intrusion Detection
0
Threat Detection Systems
0
Host Summary
| Host | Rank | Registered | First Seen | Last Seen | Sent | Received | IP | Fingerprints |
|---|---|---|---|---|---|---|---|---|
io.dexscreener.com | 396667 | 2021-06-11 | 2022-04-28 | 2026-01-24 | 2.7 kB | 60 kB | ![]() 172.64.149.113 | |
pls.dexscreener.com | 658352 | 2021-06-11 | 2024-10-03 | 2026-01-24 | 2.1 kB | 5.0 kB | ![]() 104.18.38.143 | |
challenges.cloudflare.com | 11393 | 2009-02-17 | 2021-10-20 | 2026-01-25 | 5.1 kB | 534 kB | ![]() 104.18.94.41 | |
www.googletagmanager.com | 283 | 2011-11-11 | 2012-10-04 | 2026-01-25 | 448 B | 382 kB | ![]() 142.251.142.232 | |
dexscreener.com | 7461 | 2021-06-11 | 2021-06-11 | 2026-01-24 | 117 kB | 9.6 MB | ![]() 104.18.38.143 | |
tokenization-usor.app | unknown | unknown | No data | No data | 9.7 kB | 1.2 MB | ![]() 188.114.96.1 | |
firebase.googleapis.com | 21765 | 2005-01-25 | 2018-10-19 | 2026-01-28 | 1.2 kB | 1.3 kB | ![]() 142.251.38.106 | |
identitytoolkit.googleapis.com | 28137 | 2005-01-25 | 2019-01-03 | 2026-01-28 | 2.8 kB | 3.8 kB | ![]() 216.58.207.234 | |
cdn.dexscreener.com | 1560830 | 2021-06-11 | 2023-07-13 | 2026-01-24 | 584 B | 5.5 kB | ![]() 172.64.149.113 | |
fonts.googleapis.com | 313 | 2005-01-25 | 2012-05-23 | 2026-01-25 | 485 B | 4.9 kB | ![]() 142.251.38.106 | |
firestore.googleapis.com | 6651 | 2005-01-25 | 2017-10-10 | 2026-01-28 | 5.2 kB | 3.4 kB | ![]() 172.217.19.234 | |
fonts.gstatic.com | unknown | 2008-02-11 | 2014-04-02 | 2026-01-25 | 3.8 kB | 184 kB | ![]() 142.250.74.3 | |
static.cloudflareinsights.com | 4073 | 2019-08-30 | 2019-09-24 | 2026-01-25 | 520 B | 20 kB | ![]() 104.16.80.73 | |
auth.privy.io | 406771 | 2018-10-07 | 2022-11-01 | 2026-01-25 | 1.1 kB | 2.4 kB | ![]() 104.18.20.237 |
Cloudflare Bot Management (Security)
Cloudflare bot management solution identifies and mitigates automated traffic to protect websites from bad bots.Cloudflare (CDN)
Cloudflare is a web-infrastructure and website-security company, providing content-delivery-network services, DDoS mitigation, Internet security, and distributed domain-name-server services.Express (Web frameworks, Web servers)
Express is a web application framework for Node.js, released as free and open-source software under the MIT License. It is designed for building web applications and APIs.Node.js (Programming languages)
Node.js is an open-source, cross-platform, JavaScript runtime environment that executes JavaScript code outside a web browser.Cloudflare Browser Insights (Analytics, RUM)
Cloudflare Browser Insights is a tool that measures the performance of websites from the perspective of users.Vercel (PaaS)
Vercel is a cloud platform for static frontends and serverless functions.Related reports
Threat Detection Systems
No alerts detected
JavaScript (151)
| HASH | FROM | Size | First Seen | Last Seen | |
|---|---|---|---|---|---|
| 086707e4369f60afedcafb16050a7618 | DocumentWrite | 39 B | 2023-03-07 | 2026-03-01 | |
Introduced by DocumentWrite First Seen 2023-03-07 Last Seen 2026-03-01 Times Seen 616710 Size 39 B (39 bytes) MD5 086707e4369f60afedcafb16050a7618 SHA1 8216b0cc6876cbd44f01c158e7dff3833ceccd41 Loading... | |||||
| 59009ac71035fb63eede458c39400f9f | DocumentWrite | 5.3 kB | 2024-02-19 | 2026-02-26 | |
Introduced by DocumentWrite First Seen 2024-02-19 Last Seen 2026-02-26 Times Seen 190 Size 5.3 kB (5260 bytes) MD5 59009ac71035fb63eede458c39400f9f SHA1 31d4673e3ed5142fedd0f0ca0912c8529ca624b3 Loading... | |||||
HTTP Transactions (171)
| URL | IP | Response | Size |
|---|
