Report Overview
Visitedpublic
2025-12-09 03:45:57
Tags
Submit Tags
URL
sherwood.news/tech/its-tesla-vs-google-in-the-fight-for-self-driving-supremacy-trillions-are-at/?utm_source=chartr&utm_medium=email&utm_campaign=chartr_20251208
Finishing URL
sherwood.news/tech/its-tesla-vs-google-in-the-fight-for-self-driving-supremacy-trillions-are-at/?utm_source=chartr&utm_medium=email&utm_campaign=chartr_20251208
IP / ASN

108.157.214.78
Title
It’s Tesla vs. Google in the fight for self-driving supremacy. Trillions are at stake. - Sherwood News
Detections
urlquery
0
Network Intrusion Detection
0
Threat Detection Systems
1
Host Summary
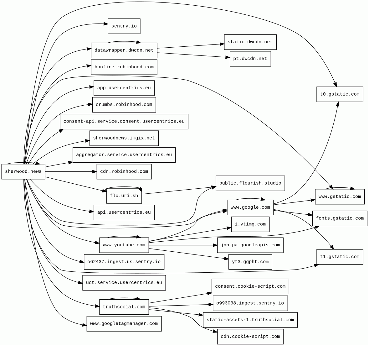
| Host | Rank | Registered | First Seen | Last Seen | Sent | Received | IP | Fingerprints |
|---|---|---|---|---|---|---|---|---|
i.ytimg.com | 436 | 2007-12-11 | 2012-10-03 | 2025-12-07 | 455 B | 35 kB | ![]() 142.250.74.54 | |
sherwoodnews.imgix.net | 2881774 | 2011-06-23 | 2024-06-06 | 2025-11-10 | 1.0 kB | 14 MB | ![]() 151.101.194.208 | |
sentry.io | 135 | 2012-04-07 | 2016-08-31 | 2025-12-08 | 567 B | 556 B | ![]() 35.186.247.156 | ![]() |
static.dwcdn.net | 177802 | 2015-06-05 | 2016-01-18 | 2025-11-28 | 13 kB | 2.9 MB | ![]() 104.20.24.216 | |
public.flourish.studio | 151586 | 2016-05-18 | 2018-02-26 | 2025-12-06 | 6.5 kB | 831 kB | ![]() 172.64.155.82 | |
cdn.robinhood.com | 91249 | 1995-11-30 | 2018-09-24 | 2025-11-10 | 5.3 kB | 1.5 MB | ![]() 3.167.2.7 | |
www.youtube.com 1 alert(s) on this Host | 286 | 2005-02-15 | 2013-04-13 | 2025-12-07 | 4.8 kB | 3.9 MB | ![]() 216.58.207.206 | |
uct.service.usercentrics.eu | 83397 | unknown | 2021-02-17 | 2025-12-08 | 606 B | 460 B | ![]() 34.95.108.180 | |
crumbs.robinhood.com | 62372 | 1995-11-30 | 2017-07-17 | 2025-12-02 | 465 B | 560 B | ![]() 3.167.2.79 | ![]() |
aggregator.service.usercentrics.eu | 55293 | unknown | 2020-07-29 | 2025-12-04 | 1.4 kB | 32 kB | ![]() 34.120.28.121 | |
static-assets-1.truthsocial.com | 406278 | 2011-11-18 | 2022-07-12 | 2025-12-02 | 826 B | 1.6 kB | ![]() 172.64.148.163 | |
jnn-pa.googleapis.com | 1579 | 2005-01-25 | 2021-11-16 | 2025-12-07 | 1.2 kB | 1.2 kB | ![]() 142.251.142.234 | |
flo.uri.sh | 170491 | 2016-09-19 | 2020-03-31 | 2025-11-25 | 2.1 kB | 1.0 MB | ![]() 172.64.144.214 | |
sherwood.news | 70212 | 2023-01-04 | 2019-08-30 | 2025-11-10 | 51 kB | 3.2 MB | ![]() 3.167.2.94 | ![]() ![]() |
consent-api.service.consent.usercentrics.eu | 68837 | unknown | 2022-02-07 | 2025-12-08 | 1.2 kB | 981 B | ![]() 35.201.111.240 | |
t1.gstatic.com | unknown | 2008-02-11 | 2013-05-06 | 2025-12-08 | 525 B | 4.7 kB | ![]() 142.251.38.100 | |
truthsocial.com | 8651 | 2011-11-18 | 2021-01-30 | 2025-11-25 | 25 kB | 4.7 MB | ![]() 172.64.148.163 | |
bonfire.robinhood.com | 66379 | 1995-11-30 | 2020-09-26 | 2025-11-10 | 441 B | 871 B | ![]() 3.167.2.79 | ![]() |
www.google.com | 22 | 1997-09-15 | 2015-05-10 | 2025-12-07 | 3.7 kB | 161 kB | ![]() 142.251.38.100 | |
cdn.cookie-script.com | 107384 | 2013-05-28 | 2020-07-25 | 2025-12-01 | 447 B | 144 kB | ![]() 104.248.196.220 | |
www.googletagmanager.com | 283 | 2011-11-11 | 2012-10-04 | 2025-12-07 | 433 B | 297 kB | ![]() 142.250.74.136 | |
o993038.ingest.sentry.io | 590971 | 2012-04-07 | 2022-08-02 | 2025-11-25 | 1.2 kB | 1.4 kB | ![]() 34.120.195.249 | |
app.usercentrics.eu | 45131 | unknown | 2018-08-08 | 2025-12-08 | 562 B | 6.4 kB | ![]() 35.190.14.188 | |
consent.cookie-script.com | 183561 | 2013-05-28 | 2018-05-24 | 2025-12-02 | 539 B | 434 B | ![]() 206.189.5.60 | |
datawrapper.dwcdn.net | 170534 | 2015-06-05 | 2015-06-13 | 2025-12-05 | 13 kB | 4.7 MB | ![]() 104.20.24.216 | |
fonts.gstatic.com | unknown | 2008-02-11 | 2014-04-02 | 2025-12-07 | 2.2 kB | 164 kB | ![]() 142.250.74.35 | |
yt3.ggpht.com | 1275 | 2008-01-16 | 2014-01-15 | 2025-12-07 | 521 B | 2.2 kB | ![]() 142.251.38.97 | |
t0.gstatic.com | unknown | 2008-02-11 | 2013-05-06 | 2025-12-03 | 1.0 kB | 5.6 kB | ![]() 216.58.207.196 | |
pt.dwcdn.net | 176576 | 2015-06-05 | 2023-02-15 | 2025-11-28 | 1.3 kB | 507 B | ![]() 104.20.24.216 | |
o62437.ingest.us.sentry.io | 352888 | 2012-04-07 | 2025-06-02 | 2025-11-10 | 2.2 kB | 2.0 kB | ![]() 34.120.195.249 | |
www.gstatic.com | 146047 | 2008-02-11 | 2012-05-29 | 2025-12-07 | 2.4 kB | 2.6 MB | ![]() 216.58.207.195 | |
api.usercentrics.eu | 36047 | unknown | 2018-04-17 | 2025-12-08 | 4.2 kB | 48 kB | ![]() 35.241.3.184 |
Envoy (Reverse proxies)
Envoy is an open-source edge and service proxy, designed for cloud-native applications.Nginx (Web servers, Reverse proxies)
Nginx is a web server that can also be used as a reverse proxy, load balancer, mail proxy and HTTP cache.Google Cloud CDN (CDN)
Cloud CDN uses Google's global edge network to serve content closer to users.Google Cloud (IaaS)
Google Cloud is a suite of cloud computing services.Cloudflare (CDN)
Cloudflare is a web-infrastructure and website-security company, providing content-delivery-network services, DDoS mitigation, Internet security, and distributed domain-name-server services.Amazon Web Services (PaaS)
Amazon Web Services (AWS) is a comprehensive cloud services platform offering compute power, database storage, content delivery and other functionality.Amazon CloudFront (CDN)
Amazon CloudFront is a fast content delivery network (CDN) service that securely delivers data, videos, applications, and APIs to customers globally with low latency, high transfer speeds.Amazon S3 (CDN)
Amazon S3 or Amazon Simple Storage Service is a service offered by Amazon Web Services (AWS) that provides object storage through a web service interface.Google Cloud Trace (Performance)
Google Cloud Trace is a distributed tracing system that collects latency data from applications and displays it in the Google Cloud Console.Linkedin Ads (Advertising)
Linkedin Ads is a paid marketing tool that offers access to Linkedin social networks through various sponsored posts and other methods.Google Tag Manager (Tag managers)
Google Tag Manager is a tag management system (TMS) that allows you to quickly and easily update measurement codes and related code fragments collectively known as tags on your website or mobile app.reCAPTCHA (Security)
reCAPTCHA is a free service from Google that helps protect websites from spam and abuse.YouTube (Video players)
YouTube is a video sharing service where users can create their own profile, upload videos, watch, like and comment on other videos.Google Publisher Tag (Advertising)
Google Publisher Tag (GPT) is an ad tagging library for Google Ad Manager which is used to dynamically build ad requests.Cloudflare Bot Management (Security)
Cloudflare bot management solution identifies and mitigates automated traffic to protect websites from bad bots.Nginx:1.26.3 (Web servers, Reverse proxies)
Nginx is a web server that can also be used as a reverse proxy, load balancer, mail proxy and HTTP cache.Google Cloud Storage (Miscellaneous)
Google Cloud Storage allows world-wide storage and retrieval of any amount of data at any time.Related reports
Threat Detection Systems
| Detection System | Indicator | Verdict | Alert |
|---|---|---|---|
| Private YARA rules | www.youtube.com/s/player/217a23a9/player_ias.vflset/en_US/base.js | audit | Hunting_JS_WebAssembly |
JavaScript (187)
| HASH | FROM | Size | First Seen | Last Seen | |
|---|---|---|---|---|---|
| cf8904d4f2dfdfe7d710ff6971d3fe6e | DocumentWrite | 70 B | 2023-05-02 | 2026-04-23 | |
Introduced by DocumentWrite First Seen 2023-05-02 Last Seen 2026-04-23 Times Seen 185 Size 70 B (70 bytes) MD5 cf8904d4f2dfdfe7d710ff6971d3fe6e SHA1 3160099862667b3c16340c55d0d927a7299482bb Loading... | |||||
HTTP Transactions (247)
| URL | IP | Response | Size |
|---|



