Report Overview
Visitedpublic
2026-03-07 08:02:57
Tags
Submit Tags
URL
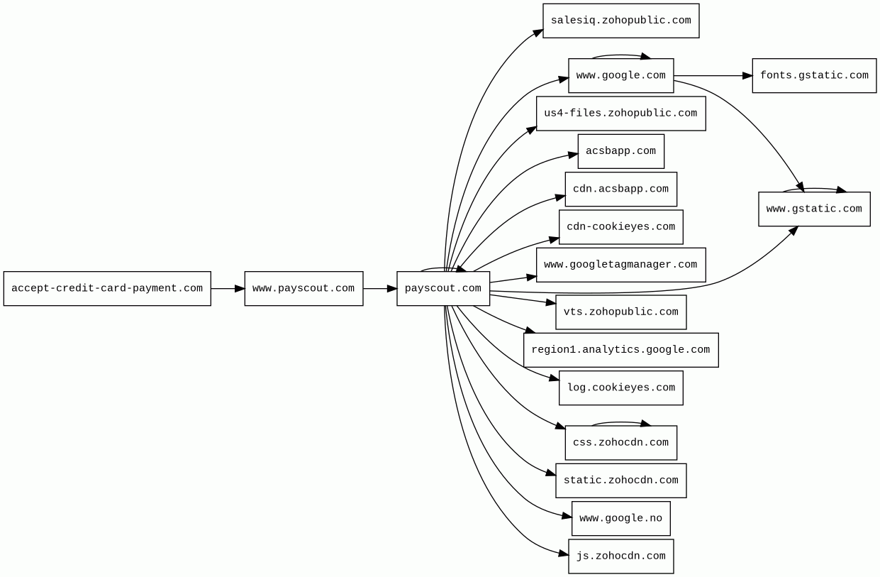
accept-credit-card-payment.com/
Finishing URL
payscout.com/
IP / ASN

15.197.225.128
Title
Payment Platform Built to Make You More Money
Detections
urlquery
0
Network Intrusion Detection
0
Threat Detection Systems
0
Host Summary
| Host | Rank | Registered | First Seen | Last Seen | Sent | Received | IP | Fingerprints |
|---|---|---|---|---|---|---|---|---|
vts.zohopublic.com | 119122 | 2008-03-07 | 2014-02-25 | 2026-03-05 | 837 B | 174 B | ![]() 136.143.186.22 | |
cdn-cookieyes.com | 9847 | 2020-04-22 | 2020-04-26 | 2026-03-02 | 4.4 kB | 81 kB | ![]() 104.18.18.62 | |
www.google.com | 22 | 1997-09-15 | 2015-05-10 | 2026-03-01 | 4.7 kB | 140 kB | ![]() 172.217.21.164 | |
log.cookieyes.com | 39345 | 2018-06-03 | 2022-05-25 | 2026-03-01 | 523 B | 359 B | ![]() 104.20.23.25 | |
static.zohocdn.com | 77506 | 2019-04-16 | 2019-11-06 | 2026-03-04 | 1.9 kB | 85 kB | ![]() 185.20.209.147 | |
acsbapp.com | 9095 | 2020-08-08 | 2020-08-14 | 2026-03-04 | 420 B | 822 kB | ![]() 104.20.47.8 | |
salesiq.zohopublic.com | 69682 | 2008-03-07 | 2014-10-06 | 2026-03-05 | 2.1 kB | 194 kB | ![]() 204.141.42.97 | |
fonts.gstatic.com | unknown | 2008-02-11 | 2014-04-02 | 2026-03-01 | 1.1 kB | 82 kB | ![]() 142.251.142.227 | |
js.zohocdn.com | 84544 | 2019-04-16 | 2019-07-30 | 2026-03-04 | 1.6 kB | 1.5 MB | ![]() 185.20.209.147 | |
cdn.acsbapp.com | 31348 | 2020-08-08 | 2020-08-16 | 2026-03-04 | 458 B | 1.1 kB | ![]() 104.20.47.8 | |
region1.analytics.google.com | 22257 | 1997-09-15 | 2022-03-17 | 2026-03-01 | 3.1 kB | 2.5 kB | ![]() 216.239.32.36 | |
www.gstatic.com | 146047 | 2008-02-11 | 2012-05-29 | 2026-03-01 | 2.4 kB | 2.7 MB | ![]() 142.251.143.131 | |
www.googletagmanager.com | 283 | 2011-11-11 | 2012-10-04 | 2026-03-01 | 1.7 kB | 1.7 MB | ![]() 142.250.178.104 | |
www.payscout.com | unknown | 2002-12-23 | 2013-07-17 | 2025-10-29 | 401 B | 102 kB | ![]() 35.215.65.222 | |
accept-credit-card-payment.com | unknown | unknown | No data | No data | 499 B | 102 kB | ![]() 15.197.225.128 | |
payscout.com | 4302511 | 2002-12-23 | 2025-10-29 | 2025-10-29 | 26 kB | 3.8 MB | ![]() 35.215.65.222 | |
css.zohocdn.com | 85069 | 2019-04-16 | 2019-07-30 | 2026-03-04 | 4.5 kB | 459 kB | ![]() 185.20.209.147 | |
www.google.no | 92680 | 2001-02-26 | 2012-06-26 | 2026-03-01 | 1.4 kB | 1.2 kB | ![]() 142.250.178.67 | |
us4-files.zohopublic.com | 107075 | 2008-03-07 | 2024-06-11 | 2026-03-06 | 756 B | 2.9 kB | ![]() 204.141.42.172 |
Cloudflare (CDN)
Cloudflare is a web-infrastructure and website-security company, providing content-delivery-network services, DDoS mitigation, Internet security, and distributed domain-name-server services.Google Cloud Storage (Miscellaneous)
Google Cloud Storage allows world-wide storage and retrieval of any amount of data at any time.Google Cloud (IaaS)
Google Cloud is a suite of cloud computing services.SiteGround (PaaS, Hosting)
SiteGround is a web hosting service.Nginx (Web servers, Reverse proxies)
Nginx is a web server that can also be used as a reverse proxy, load balancer, mail proxy and HTTP cache.MySQL (Databases)
MySQL is an open-source relational database management system.PHP (Programming languages)
PHP is a general-purpose scripting language used for web development.WordPress (CMS, Blogs)
WordPress is a free and open-source content management system written in PHP and paired with a MySQL or MariaDB database. Features include a plugin architecture and a template system.Divi (Page builders, WordPress themes, WordPress plugins)
Divi is a WordPress Theme and standalone WordPress plugin from Elegant themes that allows users to build websites using the visual drag-and-drop Divi page builder.All in One SEO:pro 4.9.5 (SEO, WordPress plugins)
All in One SEO optimizes a WordPress website and its content for search engines.Google Analytics (Analytics)
Google Analytics is a free web analytics service that tracks and reports website traffic.jQuery (JavaScript libraries)
jQuery is a JavaScript library which is a free, open-source software designed to simplify HTML DOM tree traversal and manipulation, as well as event handling, CSS animation, and Ajax.reCAPTCHA (Security)
reCAPTCHA is a free service from Google that helps protect websites from spam and abuse.Site Kit:1.173.0 (Analytics, WordPress plugins)
Site Kit is a one-stop solution for WordPress users to use everything Google has to offer to make them successful on the web.Related reports
Threat Detection Systems
No alerts detected
JavaScript (46)
| HASH | FROM | Size | First Seen | Last Seen | |
|---|---|---|---|---|---|
| db267a6c6c03d792920a64f41419e616 | DocumentWrite | 1.0 kB | 2026-03-04 | 2026-03-26 | |
Introduced by DocumentWrite First Seen 2026-03-04 Last Seen 2026-03-26 Times Seen 175 Size 1.0 kB (1038 bytes) MD5 db267a6c6c03d792920a64f41419e616 SHA1 6eee4ef7c4e73b63cace96c4d4def09631932d23 Loading... | |||||
HTTP Transactions (104)
| URL | IP | Response | Size |
|---|

