Report Overview
Visitedpublic
2023-09-16 18:40:04
Tags
Submit Tags
URL
wwwmanualidadesdelana.blogspot.com/?m=1
Finishing URL
wwwmanualidadesdelana.blogspot.com/?m=1
IP / ASN

216.58.207.193
Title
MANUALIDADES DE LANA
Detections
urlquery
0
Network Intrusion Detection
0
Threat Detection Systems
0
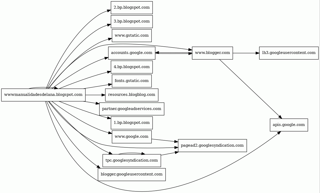
Host Summary
| Host | Rank | Registered | First Seen | Last Seen | Sent | Received | IP | Fingerprints |
|---|---|---|---|---|---|---|---|---|
resources.blogblog.com | 13274 | 2000-09-15 | 2017-01-30 05:47:40 | 2023-09-15 20:31:32 | 464 B | 48 kB | ![]() 216.58.207.233 | |
www.blogger.com | 8975 | 1999-06-22 | 2012-05-22 09:35:03 | 2023-09-15 19:53:44 | 4.7 kB | 96 kB | ![]() 216.58.207.233 | |
partner.googleadservices.com | 798 | 2003-06-19 | 2012-10-03 03:04:21 | 2023-09-15 21:19:20 | 530 B | 800 B | ![]() 216.58.207.226 | |
tpc.googlesyndication.com | 126 | 2003-01-21 | 2020-01-16 09:35:32 | 2023-09-16 00:54:41 | 1.5 kB | 13 kB | ![]() 216.58.207.193 | |
www.google.com | 7 | 1997-09-15 | 2015-05-10 13:11:19 | 2023-09-03 06:47:12 | 544 B | 1.3 kB | ![]() 142.250.74.164 | |
ocsp.pki.goog | 175 | 2016-06-13 | 2018-07-01 08:43:07 | 2023-09-15 18:12:02 | 8.3 kB | 18 kB | ![]() 142.250.74.131 | |
2.bp.blogspot.com 3 alert(s) on this Host | 11071 | 2000-07-31 | 2012-05-21 15:44:19 | 2023-09-15 20:31:28 | 1.6 kB | 17 kB | ![]() 142.250.74.161 | |
3.bp.blogspot.com 3 alert(s) on this Host | 11048 | 2000-07-31 | 2012-05-21 18:26:21 | 2023-09-15 22:06:04 | 1.6 kB | 21 kB | ![]() 142.250.74.161 | |
blogger.googleusercontent.com | 16485 | 2008-11-17 | 2012-05-25 19:41:01 | 2023-09-15 19:45:21 | 15 kB | 726 kB | ![]() 142.250.74.97 | |
wwwmanualidadesdelana.blogspot.com 4 alert(s) on this Host | unknown | 2000-07-31 | 2014-12-19 12:13:17 | 2023-07-08 13:17:31 | 1.9 kB | 37 kB | ![]() 216.58.207.193 | |
4.bp.blogspot.com 3 alert(s) on this Host | 11215 | 2000-07-31 | 2012-05-21 15:44:19 | 2023-09-15 20:31:28 | 1.6 kB | 13 kB | ![]() 142.250.74.161 | |
fonts.gstatic.com | unknown | 2008-02-11 | 2014-09-09 02:40:21 | 2023-09-15 21:18:55 | 1.7 kB | 116 kB | ![]() 216.58.211.3 | |
pagead2.googlesyndication.com | 101 | 2003-01-21 | 2021-02-20 16:52:05 | 2023-09-15 22:50:16 | 5.5 kB | 317 kB | ![]() 142.250.74.130 | |
lh3.googleusercontent.com | 66 | 2008-11-17 | 2012-05-22 09:35:05 | 2023-09-15 18:12:10 | 6.3 kB | 26 kB | ![]() 142.250.74.129 | |
1.bp.blogspot.com 5 alert(s) on this Host | 8403 | 2000-07-31 | 2012-05-21 15:44:19 | 2023-09-15 20:31:28 | 2.8 kB | 46 kB | ![]() 142.250.74.161 | |
www.gstatic.com | unknown | 2008-02-11 | 2016-07-26 11:37:06 | 2023-09-15 21:49:05 | 1.4 kB | 15 kB | ![]() 142.250.74.67 | |
apis.google.com | 105 | 1997-09-15 | 2013-05-06 22:20:21 | 2023-09-15 18:12:44 | 2.0 kB | 129 kB | ![]() 142.250.74.174 | |
accounts.google.com | 81 | 1997-09-15 | 2016-03-20 13:44:49 | 2023-09-15 21:27:36 | 3.0 kB | 17 kB | ![]() 142.250.74.109 |
Related reports
Threat Detection Systems
Public InfoSec YARA rules
No alerts detected
OpenPhish
No alerts detected
PhishTank
No alerts detected
mnemonic secure dns
No alerts detected
Quad9 DNS
| Scan Date | Severity | Indicator | Alert |
|---|---|---|---|
| 2023-09-16 | medium | wwwmanualidadesdelana.blogspot.com | Sinkholed |
| 2023-09-16 | medium | wwwmanualidadesdelana.blogspot.com | Sinkholed |
| 2023-09-16 | medium | bp.blogspot.com | Sinkholed |
| 2023-09-16 | medium | wwwmanualidadesdelana.blogspot.com | Sinkholed |
| 2023-09-16 | medium | bp.blogspot.com | Sinkholed |
| 2023-09-16 | medium | bp.blogspot.com | Sinkholed |
| 2023-09-16 | medium | bp.blogspot.com | Sinkholed |
| 2023-09-16 | medium | bp.blogspot.com | Sinkholed |
| 2023-09-16 | medium | bp.blogspot.com | Sinkholed |
| 2023-09-16 | medium | bp.blogspot.com | Sinkholed |
| 2023-09-16 | medium | bp.blogspot.com | Sinkholed |
| 2023-09-16 | medium | bp.blogspot.com | Sinkholed |
| 2023-09-16 | medium | bp.blogspot.com | Sinkholed |
| 2023-09-16 | medium | bp.blogspot.com | Sinkholed |
| 2023-09-16 | medium | bp.blogspot.com | Sinkholed |
| 2023-09-16 | medium | bp.blogspot.com | Sinkholed |
| 2023-09-16 | medium | bp.blogspot.com | Sinkholed |
| 2023-09-16 | medium | wwwmanualidadesdelana.blogspot.com | Sinkholed |
ThreatFox
No alerts detected
JavaScript (136)
| HASH | FROM | Size | First Seen | Last Seen | |
|---|---|---|---|---|---|
| 3edc0d2763802bd7634576cf780630fd | DocumentWrite | 24 B | 2023-03-07 | 2026-03-26 | |
Introduced by DocumentWrite First Seen 2023-03-07 Last Seen 2026-03-26 Times Seen 3386 Size 24 B (24 bytes) MD5 3edc0d2763802bd7634576cf780630fd SHA1 598d900dcdecd9064535e606bf7a0708d4bf0ec2 Loading... | |||||
HTTP Transactions (111)
| URL | IP | Response | Size |
|---|