Report Overview
Visitedpublic
2026-02-01 15:41:14
Tags
Submit Tags
URL
indigo-deals.net/products/grip-strength-wrist-expander?utm_campaign=product_recoverybot&utm_medium=email&utm_source=recovery
Finishing URL
indigo-deals.net/products/grip-strength-wrist-expander?utm_campaign=product_recoverybot&utm_medium=email&utm_source=recovery
IP / ASN

23.227.38.65
Title
Therapy & Recovery Adjustable Hand Trainer With Built-in Counter
Detections
urlquery
0
Network Intrusion Detection
0
Threat Detection Systems
1
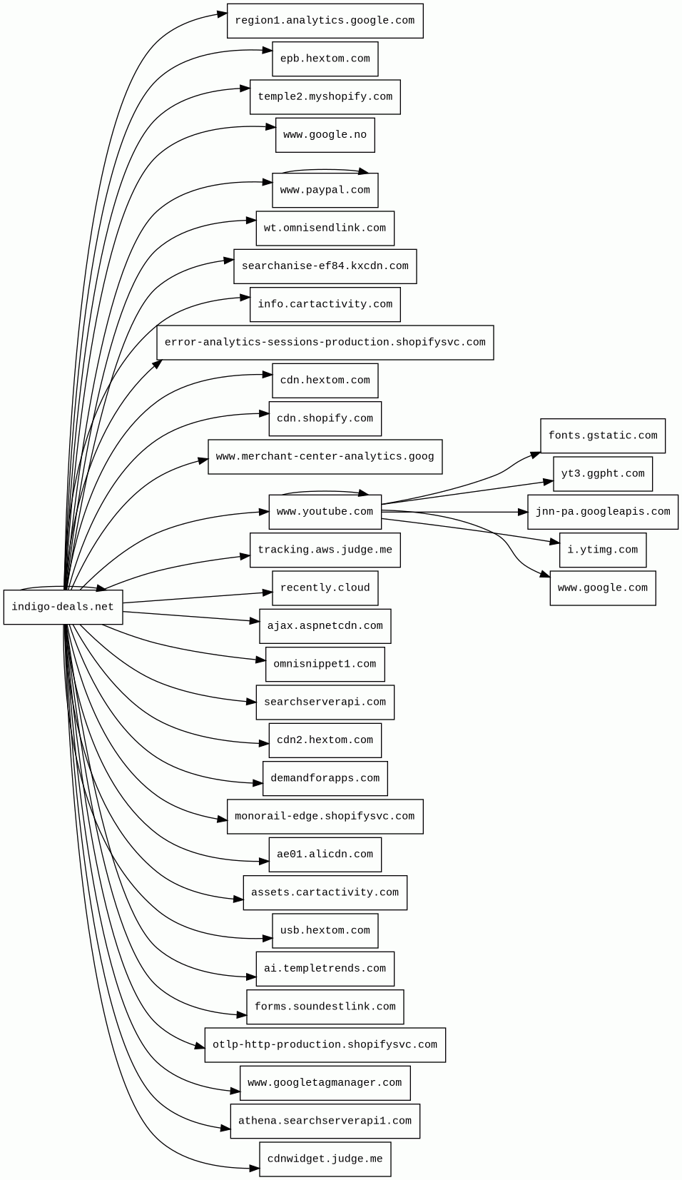
Host Summary
| Host | Rank | Registered | First Seen | Last Seen | Sent | Received | IP | Fingerprints |
|---|---|---|---|---|---|---|---|---|
www.merchant-center-analytics.goog | 26729 | 2022-07-22 | 2022-09-16 | 2026-01-26 | 2.7 kB | 1.7 kB | ![]() 142.250.178.78 | |
i.ytimg.com | 436 | 2007-12-11 | 2012-10-03 | 2026-01-26 | 550 B | 24 kB | ![]() 142.250.74.118 | |
www.google.no | 92680 | 2001-02-26 | 2012-06-26 | 2026-01-25 | 752 B | 580 B | ![]() 172.217.19.227 | |
cdnwidget.judge.me | 47728 | 2008-08-19 | 2025-03-13 | 2026-01-26 | 6.3 kB | 749 kB | ![]() 195.16.73.219 | |
info.cartactivity.com | 3323952 | 2014-06-05 | 2014-07-28 | 2026-01-30 | 1.0 kB | 1.5 kB | ![]() 52.84.50.63 | |
omnisnippet1.com | 24696 | 2021-04-01 | 2021-04-01 | 2026-01-28 | 1.8 kB | 237 kB | ![]() 172.64.151.126 | ![]() |
temple2.myshopify.com | unknown | 2006-03-03 | 2025-03-16 | 2026-01-30 | 2.3 kB | 42 kB | ![]() 23.227.38.74 | |
searchanise-ef84.kxcdn.com | 160192 | 2013-01-30 | 2019-02-08 | 2026-01-30 | 3.6 kB | 514 kB | ![]() 195.16.73.219 | |
fonts.gstatic.com | unknown | 2008-02-11 | 2014-04-02 | 2026-01-25 | 1.1 kB | 82 kB | ![]() 142.250.74.3 | |
error-analytics-sessions-production.shopifysvc.com | 24150 | 2017-09-29 | 2024-12-03 | 2026-01-26 | 1.3 kB | 1.1 kB | ![]() 34.73.251.59 | ![]() |
cdn.hextom.com | 90930 | 2014-06-03 | 2020-10-10 | 2026-01-28 | 2.6 kB | 2.2 MB | ![]() 52.84.50.19 | |
epb.hextom.com | 209871 | 2014-06-03 | 2015-10-19 | 2026-01-31 | 1.1 kB | 956 B | ![]() 44.206.87.115 | |
recently.cloud | 3328711 | 2023-02-26 | 2025-03-14 | 2026-01-30 | 511 B | 438 B | ![]() 44.197.41.29 | |
indigo-deals.net | 5242946 | 2021-02-04 | 2021-02-04 | 2026-01-30 | 180 kB | 2.3 MB | ![]() 23.227.38.65 | ![]() |
www.paypal.com | 1502 | 1999-07-15 | 2012-05-21 | 2026-01-26 | 8.6 kB | 1.4 MB | ![]() 151.101.193.21 | |
wt.omnisendlink.com | 107460 | 2017-09-20 | 2024-05-16 | 2026-01-28 | 549 B | 732 B | ![]() 172.64.155.219 | ![]() |
www.googletagmanager.com | 283 | 2011-11-11 | 2012-10-04 | 2026-01-25 | 900 B | 806 kB | ![]() 142.251.142.232 | |
jnn-pa.googleapis.com | 1579 | 2005-01-25 | 2021-11-16 | 2026-01-26 | 1.2 kB | 1.2 kB | ![]() 142.250.178.106 | |
forms.soundestlink.com | 122551 | 2014-11-14 | 2016-03-10 | 2026-01-29 | 552 B | 683 B | ![]() 104.18.34.50 | ![]() |
tracking.aws.judge.me | 62270 | 2008-08-19 | 2024-07-15 | 2026-01-29 | 568 B | 466 B | ![]() 52.3.39.40 | |
www.google.com | 22 | 1997-09-15 | 2015-05-10 | 2026-01-25 | 455 B | 59 kB | ![]() 142.250.178.100 | |
yt3.ggpht.com | 1275 | 2008-01-16 | 2014-01-15 | 2026-01-26 | 500 B | 1.3 kB | ![]() 142.250.178.65 | |
demandforapps.com | 229650 | 2018-05-03 | 2018-08-20 | 2026-01-31 | 1.0 kB | 10 kB | ![]() 3.90.96.189 | |
region1.analytics.google.com | 22257 | 1997-09-15 | 2022-03-17 | 2026-01-25 | 2.7 kB | 1.7 kB | ![]() 216.239.34.36 | |
ajax.aspnetcdn.com | 21241 | 2010-10-12 | 2012-05-24 | 2026-01-28 | 439 B | 88 kB | ![]() 23.36.77.49 | |
athena.searchserverapi1.com | 2226470 | 2024-12-23 | 2025-10-28 | 2026-01-30 | 1.2 kB | 689 B | ![]() 184.95.43.157 | |
ai.templetrends.com | 5910495 | 2018-05-08 | 2019-01-09 | 2026-01-30 | 2.1 kB | 138 kB | ![]() 109.207.76.219 | |
searchserverapi.com | 52348 | 2015-01-13 | 2015-05-18 | 2026-01-31 | 472 B | 6.6 kB | ![]() 184.95.43.157 | |
www.youtube.com 1 alert(s) on this Host | 286 | 2005-02-15 | 2013-04-13 | 2026-01-25 | 6.0 kB | 3.8 MB | ![]() 216.58.207.206 | |
cdn.shopify.com | 3587 | 2005-03-11 | 2012-06-22 | 2026-01-26 | 6.5 kB | 1.7 MB | ![]() 23.227.39.200 | |
otlp-http-production.shopifysvc.com | 28477 | 2017-09-29 | 2022-09-22 | 2026-01-28 | 4.1 kB | 3.6 kB | ![]() 34.111.204.238 | |
assets.cartactivity.com | 3723870 | 2014-06-05 | 2014-07-28 | 2026-01-30 | 467 B | 5.7 kB | ![]() 54.240.174.48 | |
usb.hextom.com | 379426 | 2014-06-03 | 2018-04-09 | 2026-02-01 | 505 B | 516 B | ![]() 13.219.161.67 | |
cdn2.hextom.com | 2227849 | 2014-06-03 | 2020-10-20 | 2026-02-01 | 456 B | 282 kB | ![]() 54.240.174.66 | |
monorail-edge.shopifysvc.com | 11124 | 2017-09-29 | 2019-08-29 | 2026-01-25 | 8.6 kB | 14 kB | ![]() 34.120.87.25 | |
ae01.alicdn.com | 31289 | 2008-06-25 | 2015-11-26 | 2026-01-28 | 3.7 kB | 213 kB | ![]() 52.84.50.78 | ![]() |
Amazon Web Services (PaaS)
Amazon Web Services (AWS) is a comprehensive cloud services platform offering compute power, database storage, content delivery and other functionality.Amazon CloudFront (CDN)
Amazon CloudFront is a fast content delivery network (CDN) service that securely delivers data, videos, applications, and APIs to customers globally with low latency, high transfer speeds.Cloudflare (CDN)
Cloudflare is a web-infrastructure and website-security company, providing content-delivery-network services, DDoS mitigation, Internet security, and distributed domain-name-server services.Envoy (Reverse proxies)
Envoy is an open-source edge and service proxy, designed for cloud-native applications.Shopify (Ecommerce, CMS)
Shopify is a subscription-based software that allows anyone to set up an online store and sell their products. Shopify store owners can also sell in physical locations using Shopify POS, a point-of-sale app and accompanying hardware.Amazon S3 (CDN)
Amazon S3 or Amazon Simple Storage Service is a service offered by Amazon Web Services (AWS) that provides object storage through a web service interface.Nginx (Web servers, Reverse proxies)
Nginx is a web server that can also be used as a reverse proxy, load balancer, mail proxy and HTTP cache.PHP:8.4.3 (Programming languages)
PHP is a general-purpose scripting language used for web development.YouTube (Video players)
YouTube is a video sharing service where users can create their own profile, upload videos, watch, like and comment on other videos.Vue.js (JavaScript frameworks)
Vue.js is an open-source model–view–viewmodel JavaScript framework for building user interfaces and single-page applications.Varnish (Caching)
Varnish is a reverse caching proxy.PayPal (Payment processors)
PayPal is an online payments system that supports online money transfers and serves as an electronic alternative to traditional paper methods like checks and money orders.Ubuntu (Operating systems)
Ubuntu is a free and open-source operating system on Linux for the enterprise server, desktop, cloud, and IoT.Apache HTTP Server:2.4.29 (Web servers)
Apache is a free and open-source cross-platform web server software.Nginx:1.14.0 (Web servers, Reverse proxies)
Nginx is a web server that can also be used as a reverse proxy, load balancer, mail proxy and HTTP cache.PHP (Programming languages)
PHP is a general-purpose scripting language used for web development.Google Cloud CDN (CDN)
Cloud CDN uses Google's global edge network to serve content closer to users.Google Cloud (IaaS)
Google Cloud is a suite of cloud computing services.Google Cloud Trace (Performance)
Google Cloud Trace is a distributed tracing system that collects latency data from applications and displays it in the Google Cloud Console.Tengine (Web servers)
Tengine is a web server which is based on the Nginx HTTP server.Related reports
Threat Detection Systems
| Detection System | Indicator | Verdict | Alert |
|---|---|---|---|
| Private YARA rules | www.youtube.com/s/player/652bbb94/player_ias.vflset/en_US/base.js | audit | Hunting_JS_WebAssembly |
JavaScript (164)
No JavaScripts
HTTP Transactions (257)
| URL | IP | Response | Size |
|---|






