Report Overview
Visitedpublic
2026-04-04 12:34:59
Tags
Submit Tags
URL
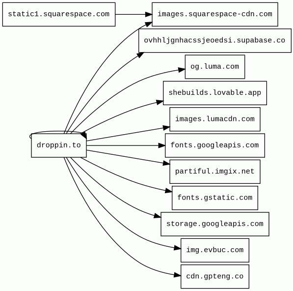
droppin.to
Finishing URL
droppin.to/
IP / ASN

185.158.133.1
Title
Droppin — Never Miss What's Happening
Detections
urlquery
0
Network Intrusion Detection
3
Threat Detection Systems
1
Host Summary
| Host | Rank | Registered | First Seen | Last Seen | Sent | Received | IP | Fingerprints |
|---|---|---|---|---|---|---|---|---|
images.lumacdn.com | 833598 | 2023-01-25 | 2023-03-09 | 2026-04-01 | 3.5 kB | 266 kB | ![]() 0.0.0.0 | |
img.evbuc.com | 181690 | 2014-02-05 | 2015-02-27 | 2026-03-25 | 1.2 kB | 23 kB | ![]() 0.0.0.0 | |
partiful.imgix.net | 695534 | 2011-06-23 | 2022-11-22 | 2026-03-27 | 1.0 kB | 100 kB | ![]() 0.0.0.0 | |
droppin.to 8 alert(s) on this Host | unknown | unknown | 2026-04-04 | 2026-04-04 | 5.2 kB | 3.1 MB | ![]() 185.158.133.1 | |
images.squarespace-cdn.com | 38064 | 2019-01-24 | 2019-02-20 | 2026-03-30 | 4.5 kB | 2.1 MB | ![]() 151.101.128.238 | |
static1.squarespace.com | 42133 | 2003-03-25 | 2015-01-09 | 2026-03-30 | 3.4 kB | 464 kB | ![]() 151.101.128.238 | |
storage.googleapis.com | 880 | 2005-01-25 | 2012-08-06 | 2026-03-30 | 1.5 kB | 42 kB | ![]() 142.250.178.123 | |
fonts.googleapis.com | 313 | 2005-01-25 | 2012-05-23 | 2026-03-29 | 507 B | 13 kB | ![]() 142.251.38.106 | |
cdn.gpteng.co | 776423 | 2023-06-26 | 2024-12-08 | 2026-03-31 | 520 B | 134 kB | ![]() 104.18.29.167 | |
fonts.gstatic.com | unknown | 2008-02-11 | 2014-04-02 | 2026-03-29 | 3.3 kB | 218 kB | ![]() 142.250.178.35 | |
ovhhljgnhacssjeoedsi.supabase.co | unknown | unknown | No data | No data | 7.1 kB | 24 kB | ![]() 172.64.149.246 | ![]() |
og.luma.com | 7017745 | 1995-08-06 | 2026-04-04 | 2026-04-04 | 6.9 kB | 54 kB | ![]() 0.0.0.0 | |
shebuilds.lovable.app | unknown | 2023-05-06 | 2026-04-04 | 2026-04-04 | 942 B | 22 kB | ![]() 0.0.0.0 |
Cloudflare (CDN)
Cloudflare is a web-infrastructure and website-security company, providing content-delivery-network services, DDoS mitigation, Internet security, and distributed domain-name-server services.Cloudflare Bot Management (Security)
Cloudflare bot management solution identifies and mitigates automated traffic to protect websites from bad bots.Amazon CloudFront (CDN)
Amazon CloudFront is a fast content delivery network (CDN) service that securely delivers data, videos, applications, and APIs to customers globally with low latency, high transfer speeds.Amazon Web Services (PaaS)
Amazon Web Services (AWS) is a comprehensive cloud services platform offering compute power, database storage, content delivery and other functionality.Varnish (Caching)
Varnish is a reverse caching proxy.Squarespace (CMS)
Squarespace provides Software-as-a-Service (SaaS) for website building and hosting, and allows users to use pre-built website templates.Squarespace Commerce (Ecommerce)
Squarespace Commerce is an ecommerce platform designed to facilitate the creation of websites and online stores, with domain registration and web hosting included.Google Cloud Storage (Miscellaneous)
Google Cloud Storage allows world-wide storage and retrieval of any amount of data at any time.Google Cloud (IaaS)
Google Cloud is a suite of cloud computing services.Envoy (Reverse proxies)
Envoy is an open-source edge and service proxy, designed for cloud-native applications.Related reports
Network Intrusion Detection Systems
Suricata /w Emerging Threats Pro
| Timestamp | Severity | Source IP | Destination IP | Alert |
|---|---|---|---|---|
| low | Client IP | ![]() 172.64.149.246 | ET INFO Observed Online Application Hosting Domain (supabase .co in TLS SNI) | |
| low | Client IP | ![]() 172.64.149.246 | ET INFO Observed Online Application Hosting Domain (supabase .co in TLS SNI) | |
| low | Client IP | ![]() 185.41.148.2 | ET INFO AI Service Domain (lovable .app) in TLS SNI |
Threat Detection Systems
| Detection System | Indicator | Verdict | Alert |
|---|---|---|---|
| Hagezi Threat Feed | droppin.to | malicious | Sinkholed |
JavaScript (3)
No JavaScripts
HTTP Transactions (56)
| URL | IP | Response | Size |
|---|



