Report Overview
Visitedpublic
2026-03-02 20:04:21
Tags
Submit Tags
URL
i64cl3er5t.com/?serial=39258&creative_id=167&anid=wbhgu9n2tn7dkkmgjeie8948
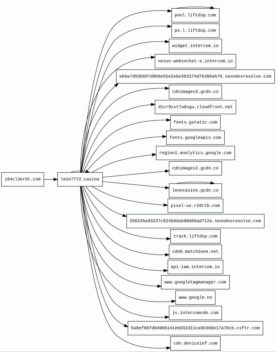
Finishing URL
leon7772.casino/registration?qtag=a34309_t39258_c167_swbhgu9n2tn7dkkmgjeie8948
IP / ASN

104.21.59.16
Title
Online-Casino: Über 4000 Spiele & Schnelle Auszahlungen | LEON
Detections
urlquery
0
Network Intrusion Detection
2
Threat Detection Systems
0
Host Summary
| Host | Rank | Registered | First Seen | Last Seen | Sent | Received | IP | Fingerprints |
|---|---|---|---|---|---|---|---|---|
leoncasino.gcdn.co | unknown | 2014-06-11 | 2022-07-05 | 2026-02-28 | 27 kB | 8.2 MB | ![]() 80.240.113.62 | |
eb6a7d55b667d9b6e52e2ebe363274d7b395eb78.seondnsresolve.com | 569757 | 2017-11-23 | 2023-03-14 | 2026-02-27 | 477 B | 998 B | ![]() 52.49.104.56 | |
nexus-websocket-a.intercom.io | 9252 | 2011-08-15 | 2015-06-26 | 2026-02-25 | 742 B | 283 B | ![]() 18.97.36.63 | |
region1.analytics.google.com | 22257 | 1997-09-15 | 2022-03-17 | 2026-03-01 | 2.9 kB | 1.7 kB | ![]() 216.239.32.36 | |
www.googletagmanager.com | 283 | 2011-11-11 | 2012-10-04 | 2026-03-01 | 886 B | 956 kB | ![]() 142.251.142.232 | |
ps.l.liftdsp.com | 602474 | 2024-02-13 | 2024-10-13 | 2026-03-01 | 475 B | 703 B | ![]() 52.84.50.119 | |
cdnimages2.gcdn.co | unknown | 2014-06-11 | 2023-06-14 | 2026-02-26 | 20 kB | 632 kB | ![]() 80.240.113.62 | |
258235a93237c924b8dab90d66ad712a.seondnsresolve.com | unknown | 2017-11-23 | 2026-03-02 | 2026-03-02 | 489 B | 257 B | ![]() 108.131.179.139 | |
widget.intercom.io | 19213 | 2011-08-15 | 2020-07-20 | 2026-03-02 | 422 B | 8.4 kB | ![]() 52.84.50.103 | |
api-iam.intercom.io | 17818 | 2011-08-15 | 2018-08-02 | 2026-02-25 | 1.6 kB | 17 kB | ![]() 44.216.60.183 | |
5a0ef96fd84066141eb932d11ca5b39bb17a78cb.csftr.com | unknown | 2017-08-01 | 2025-02-23 | 2026-02-26 | 552 B | 1.3 kB | ![]() 172.66.43.61 | ![]() |
fonts.gstatic.com | unknown | 2008-02-11 | 2014-04-02 | 2026-03-01 | 6.0 kB | 374 kB | ![]() 216.58.207.195 | |
cdn0.match2one.net | 743950 | 2018-06-08 | 2018-10-09 | 2026-02-28 | 423 B | 5.9 kB | ![]() 172.67.71.164 | |
cdnimages3.gcdn.co | unknown | 2014-06-11 | 2023-06-14 | 2026-02-26 | 461 B | 4.6 kB | ![]() 80.240.113.62 | |
www.google.no | 92680 | 2001-02-26 | 2012-06-26 | 2026-03-01 | 733 B | 580 B | ![]() 142.251.142.227 | |
js.intercomcdn.com | 23692 | 2013-04-25 | 2020-02-19 | 2026-03-02 | 1.4 kB | 1.8 MB | ![]() 54.240.174.117 | |
cdn.deviceinf.com | 665604 | 2021-06-30 | 2022-08-21 | 2026-02-23 | 424 B | 680 kB | ![]() 104.21.26.144 | |
leon7772.casino | unknown | unknown | 2026-01-23 | 2026-01-23 | 20 kB | 2.3 MB | ![]() 172.233.131.184 | |
pool.liftdsp.com | unknown | 2024-02-13 | 2025-09-12 | 2026-03-01 | 1.1 kB | 920 B | ![]() 35.206.140.87 | |
pixel-us.r2drtb.com | 5001008 | 2024-07-08 | 2024-07-30 | 2026-02-26 | 1.9 kB | 2.0 kB | ![]() 88.214.195.101 | |
track.liftdsp.com | unknown | 2024-02-13 | 2025-09-16 | 2026-03-01 | 2.6 kB | 10 kB | ![]() 3.167.2.56 | |
fonts.googleapis.com | 313 | 2005-01-25 | 2012-05-23 | 2026-03-01 | 910 B | 76 kB | ![]() 172.217.19.234 | |
i64cl3er5t.com | 4837675 | 2021-12-23 | 2025-10-18 | 2026-02-23 | 542 B | 44 kB | ![]() 188.114.96.1 | |
d1cr9zxt7u0sgu.cloudfront.net | unknown | 2008-04-25 | 2016-05-17 | 2026-02-22 | 495 B | 183 kB | ![]() 54.192.209.87 |
Gcore (CDN)
Gcore is a public cloud and content delivery network (CDN) company.Nginx (Web servers, Reverse proxies)
Nginx is a web server that can also be used as a reverse proxy, load balancer, mail proxy and HTTP cache.Amazon CloudFront (CDN)
Amazon CloudFront is a fast content delivery network (CDN) service that securely delivers data, videos, applications, and APIs to customers globally with low latency, high transfer speeds.Amazon S3 (CDN)
Amazon S3 or Amazon Simple Storage Service is a service offered by Amazon Web Services (AWS) that provides object storage through a web service interface.Amazon Web Services (PaaS)
Amazon Web Services (AWS) is a comprehensive cloud services platform offering compute power, database storage, content delivery and other functionality.Envoy (Reverse proxies)
Envoy is an open-source edge and service proxy, designed for cloud-native applications.Cloudflare (CDN)
Cloudflare is a web-infrastructure and website-security company, providing content-delivery-network services, DDoS mitigation, Internet security, and distributed domain-name-server services.Nginx:1.27.5 (Web servers, Reverse proxies)
Nginx is a web server that can also be used as a reverse proxy, load balancer, mail proxy and HTTP cache.Google Cloud CDN (CDN)
Cloud CDN uses Google's global edge network to serve content closer to users.Google Cloud (IaaS)
Google Cloud is a suite of cloud computing services.Node.js (Programming languages)
Node.js is an open-source, cross-platform, JavaScript runtime environment that executes JavaScript code outside a web browser.Nginx:1.28.1 (Web servers, Reverse proxies)
Nginx is a web server that can also be used as a reverse proxy, load balancer, mail proxy and HTTP cache.Express (Web frameworks, Web servers)
Express is a web application framework for Node.js, released as free and open-source software under the MIT License. It is designed for building web applications and APIs.Nginx:1.14.2 (Web servers, Reverse proxies)
Nginx is a web server that can also be used as a reverse proxy, load balancer, mail proxy and HTTP cache.Related reports
Network Intrusion Detection Systems
Suricata /w Emerging Threats Pro
| Timestamp | Severity | Source IP | Destination IP | Alert |
|---|---|---|---|---|
| low | Client IP | ![]() 74.125.250.129 | ET INFO Session Traversal Utilities for NAT (STUN Binding Request On Non-Standard High Port) | |
| low | Client IP | ![]() 74.125.250.129 | ET INFO Session Traversal Utilities for NAT (STUN Binding Request On Non-Standard High Port) |
Threat Detection Systems
No alerts detected
JavaScript (65)
| HASH | FROM | Size | First Seen | Last Seen | |
|---|---|---|---|---|---|
| fe364450e1391215f596d043488f989f | DocumentWrite | 15 B | 2023-03-07 | 2026-04-04 | |
Introduced by DocumentWrite First Seen 2023-03-07 Last Seen 2026-04-04 Times Seen 62945 Size 15 B (15 bytes) MD5 fe364450e1391215f596d043488f989f SHA1 d1848aa7b5cfd853609db178070771ad67d351e9 Loading... | |||||
HTTP Transactions (160)
| URL | IP | Response | Size |
|---|





