Report Overview
Visitedpublic
2025-02-26 23:56:42
Tags
Submit Tags
URL
freestarr.blogspot.com/2025/02/icc-champions-trophy-2025-india-vs_33.html
Finishing URL
freestarr.blogspot.com/2025/02/icc-champions-trophy-2025-india-vs_33.html
IP / ASN

142.250.178.65
Title
ICC Champions Trophy 2025 - India VS Pakistan Server 1
Detections
urlquery
0
Network Intrusion Detection
0
Threat Detection Systems
0
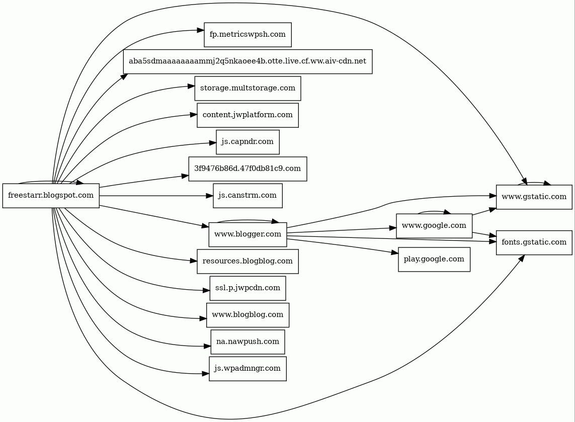
Host Summary
| Host | Rank | Registered | First Seen | Last Seen | Sent | Received | IP | Fingerprints |
|---|---|---|---|---|---|---|---|---|
js.capndr.com | 316718 | 2021-08-30 | 2021-08-30 | 2025-02-23 | 421 B | 397 B | ![]() 45.133.44.52 | |
na.nawpush.com | 38563 | 2020-12-21 | 2020-12-23 | 2025-02-26 | 500 B | 2.0 kB | ![]() 45.133.44.24 | |
fp.metricswpsh.com | unknown | 2021-10-29 | 2022-04-22 | 2025-02-21 | 551 B | 392 B | ![]() 157.90.84.242 | |
storage.multstorage.com | unknown | 2023-09-22 | 2023-09-22 | 2025-02-23 | 546 B | 1.8 kB | ![]() 172.67.174.51 | |
www.blogger.com | 8975 | 1999-06-22 | 2012-05-22 | 2025-02-20 | 11 kB | 366 kB | ![]() 172.217.21.169 | |
play.google.com | 34 | 1997-09-15 | 2013-05-30 | 2025-02-26 | 1.1 kB | 1.1 kB | ![]() 142.250.74.142 | |
aba5sdmaaaaaaaammj2q5nkaoee4b.otte.live.cf.ww.aiv-cdn.net | unknown | 2015-02-04 | 2025-02-26 | 2025-02-26 | 578 B | 845 B | ![]() 18.155.229.69 | |
js.canstrm.com | 110952 | 2021-08-30 | 2021-08-30 | 2025-02-20 | 906 B | 74 kB | ![]() 45.133.44.52 | |
freestarr.blogspot.com | unknown | 2000-07-31 | 2025-02-26 | 2025-02-26 | 2.1 kB | 28 kB | ![]() 142.250.178.97 | |
resources.blogblog.com | 13274 | 2000-09-15 | 2017-01-30 | 2025-02-20 | 464 B | 48 kB | ![]() 172.217.21.169 | |
ssl.p.jwpcdn.com | 2512 | 2012-08-07 | 2017-01-30 | 2025-02-26 | 1.3 kB | 257 kB | ![]() 151.101.194.114 | |
www.gstatic.com | unknown | 2008-02-11 | 2012-05-29 | 2025-02-26 | 2.4 kB | 491 kB | ![]() 142.250.74.99 | |
fonts.gstatic.com | unknown | 2008-02-11 | 2014-04-02 | 2025-02-26 | 3.8 kB | 167 kB | ![]() 142.250.74.35 | |
www.blogblog.com | 28878 | 2000-09-15 | 2012-05-22 | 2025-02-26 | 472 B | 1.6 kB | ![]() 172.217.21.169 | |
www.google.com | 7 | 1997-09-15 | 2015-05-10 | 2025-02-26 | 1.8 kB | 265 kB | ![]() 142.250.74.100 | |
3f9476b86d.47f0db81c9.com 1 alert(s) on this Host | unknown | 2025-01-27 | 2025-02-26 | 2025-02-26 | 853 B | 343 B | ![]() 45.133.44.52 | |
js.wpadmngr.com | 25762 | 2021-06-02 | 2021-06-02 | 2025-02-26 | 862 B | 125 kB | ![]() 45.133.44.52 | |
content.jwplatform.com | 3255 | 2010-04-13 | 2017-09-15 | 2025-02-21 | 439 B | 150 kB | ![]() 143.204.55.18 |
Related reports
Threat Detection Systems
Public InfoSec YARA rules
No alerts detected
OpenPhish
No alerts detected
PhishTank
No alerts detected
Quad9 DNS
| Scan Date | Severity | Indicator | Alert |
|---|---|---|---|
| 2025-02-26 | medium | 47f0db81c9.com | Sinkholed |
ThreatFox
No alerts detected
JavaScript (55)
No JavaScripts
HTTP Transactions (48)
| URL | IP | Response | Size |
|---|

