Report Overview
Visitedpublic
2025-12-30 09:54:24
Tags
Submit Tags
URL
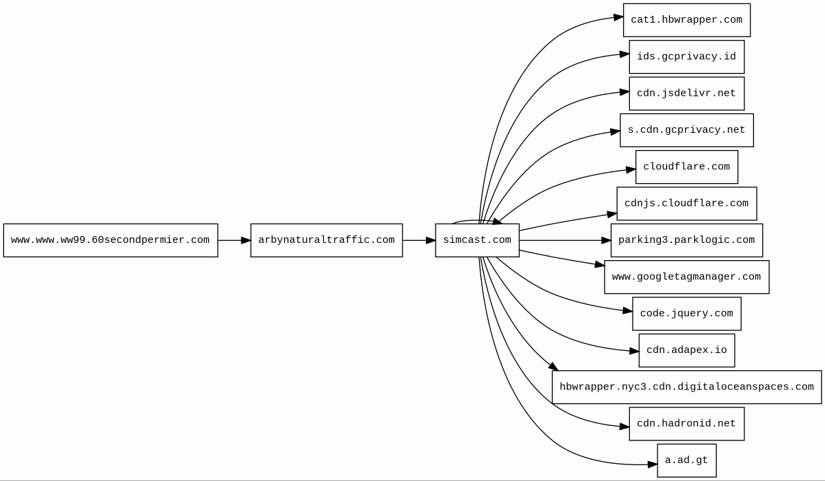
www.www.ww99.60secondpermier.com/
Finishing URL
simcast.com/?d=arbynaturaltraffic.com&pcid=56&a=false&uuid=23813d82fca7522a60991179328c5c78
IP / ASN

172.232.26.145
Title
Simcast News portal.
Detections
urlquery
0
Network Intrusion Detection
0
Threat Detection Systems
4
Host Summary
| Host | Rank | Registered | First Seen | Last Seen | Sent | Received | IP | Fingerprints |
|---|---|---|---|---|---|---|---|---|
ids.gcprivacy.id | unknown | 2025-12-06 | 2025-12-29 | 2025-12-29 | 698 B | 1.3 kB | ![]() 3.214.250.15 | |
cdn.jsdelivr.net | 1678 | 2012-05-16 | 2012-09-30 | 2025-12-28 | 489 B | 2.4 kB | ![]() 151.101.65.229 | |
www.www.ww99.60secondpermier.com 1 alert(s) on this Host | unknown | 2007-06-16 | 2025-12-30 | 2025-12-30 | 501 B | 19 kB | ![]() 172.232.26.145 | |
s.cdn.gcprivacy.net | unknown | 2025-12-06 | 2025-12-30 | 2025-12-30 | 417 B | 22 kB | ![]() 172.64.145.29 | |
arbynaturaltraffic.com 3 alert(s) on this Host | 2124311 | 2024-12-16 | 2024-12-31 | 2025-12-27 | 407 B | 19 kB | ![]() 172.232.26.145 | |
www.googletagmanager.com | 283 | 2011-11-11 | 2012-10-04 | 2025-12-28 | 2.0 kB | 1.1 MB | ![]() 142.251.38.104 | |
cdn.hadronid.net | 11141 | 2022-07-22 | 2022-08-10 | 2025-12-26 | 572 B | 498 B | ![]() 104.20.22.97 | |
a.ad.gt | 12572 | unknown | 2016-10-18 | 2025-12-26 | 545 B | 7.0 kB | ![]() 172.66.148.159 | |
parking3.parklogic.com | 497061 | 2007-02-28 | 2023-05-10 | 2025-12-29 | 1.1 kB | 1.9 kB | ![]() 172.232.7.47 | |
cat1.hbwrapper.com | 206353 | 2020-01-30 | 2024-03-06 | 2025-12-28 | 476 B | 302 B | ![]() 134.122.30.244 | |
code.jquery.com | 4915 | 2005-12-10 | 2012-05-21 | 2025-12-28 | 445 B | 89 kB | ![]() 151.101.2.137 | |
cdn.adapex.io | 180595 | 2016-02-29 | 2017-11-15 | 2025-12-25 | 415 B | 604 kB | ![]() 188.114.97.1 | |
hbwrapper.nyc3.cdn.digitaloceanspaces.com | 170628 | 2017-02-23 | 2025-03-19 | 2025-12-24 | 558 B | 2.1 kB | ![]() 104.18.42.227 | |
cloudflare.com | 9 | 2009-02-17 | 2012-05-22 | 2025-12-24 | 463 B | 599 B | ![]() 104.16.132.229 | |
simcast.com | 765811 | 2002-12-28 | 2017-02-01 | 2025-12-24 | 6.0 kB | 178 kB | ![]() 45.79.244.12 | ![]() ![]() |
cdnjs.cloudflare.com | 1222 | 2009-02-17 | 2012-05-23 | 2025-12-28 | 921 B | 10 kB | ![]() 104.17.25.14 |
OpenResty (Web servers)
OpenResty is a web platform based on nginx which can run Lua scripts using its LuaJIT engine.Nginx (Web servers, Reverse proxies)
Nginx is a web server that can also be used as a reverse proxy, load balancer, mail proxy and HTTP cache.Cloudflare (CDN)
Cloudflare is a web-infrastructure and website-security company, providing content-delivery-network services, DDoS mitigation, Internet security, and distributed domain-name-server services.Cloudflare Bot Management (Security)
Cloudflare bot management solution identifies and mitigates automated traffic to protect websites from bad bots.Amazon Web Services (PaaS)
Amazon Web Services (AWS) is a comprehensive cloud services platform offering compute power, database storage, content delivery and other functionality.Varnish (Caching)
Varnish is a reverse caching proxy.Google Analytics (Analytics)
Google Analytics is a free web analytics service that tracks and reports website traffic.Apache HTTP Server:2.4.38 (Web servers)
Apache is a free and open-source cross-platform web server software.jQuery CDN (CDN)
jQuery CDN is a way to include jQuery in your website without actually downloading and keeping it your website's folder.jQuery Modal:0.9.1 (JavaScript libraries)
jQuery Modal is an overlay dialog box or in other words, a popup window that is made to display on the top or 'overlayed' on the current page.cdnjs (CDN)
cdnjs is a free distributed JS library delivery service.Debian (Operating systems)
Debian is a Linux software which is a free open-source software.PHP (Programming languages)
PHP is a general-purpose scripting language used for web development.jQuery:3.4.1 (JavaScript libraries)
jQuery is a JavaScript library which is a free, open-source software designed to simplify HTML DOM tree traversal and manipulation, as well as event handling, CSS animation, and Ajax.Related reports
Threat Detection Systems
| Detection System | Indicator | Verdict | Alert |
|---|---|---|---|
| DNS4EU | www.www.ww99.60secondpermier.com | malicious | Sinkholed |
| DNS0 Zero | arbynaturaltraffic.com | malicious | Sinkholed |
| DNS4EU | arbynaturaltraffic.com | malicious | Sinkholed |
| Quad9 DNS | arbynaturaltraffic.com | malicious | Sinkholed |
JavaScript (30)
No JavaScripts
HTTP Transactions (30)
| URL | IP | Response | Size |
|---|


