Report Overview
Visitedpublic
2025-11-19 18:59:08
Tags
Submit Tags
URL
aku-saya-alam.blogspot.com/2012/12/ambrok.html
Finishing URL
aku-saya-alam.blogspot.com/2012/12/ambrok.html
IP / ASN

142.251.38.97
Title
AMBROK | Tirana Aduka
Detections
urlquery
0
Network Intrusion Detection
0
Threat Detection Systems
0
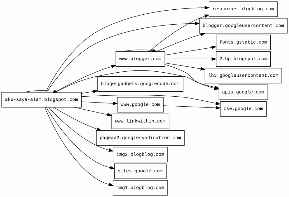
Host Summary
| Host | Rank | Registered | First Seen | Last Seen | Sent | Received | IP | Fingerprints |
|---|---|---|---|---|---|---|---|---|
fonts.gstatic.com | unknown | 2008-02-11 | 2014-04-02 | 2025-11-16 | 527 B | 16 kB | ![]() 216.58.207.227 | |
2.bp.blogspot.com | 169100 | 2000-07-31 | 2012-05-21 | 2025-11-18 | 489 B | 1.4 kB | ![]() 172.217.21.161 | |
aku-saya-alam.blogspot.com | unknown | 2000-07-31 | 2013-07-15 | 2025-09-11 | 5.3 kB | 383 kB | ![]() 142.250.74.129 | ![]() ![]() |
www.blogger.com | 9514 | 1999-06-22 | 2012-05-22 | 2025-11-16 | 20 kB | 1.2 MB | ![]() 142.250.74.41 | |
www.linkwithin.com | 1923091 | 2008-11-10 | 2015-10-18 | 2025-11-13 | 427 B | 0 B | ![]() 0.0.0.0 | |
img1.blogblog.com | 884822 | 2000-09-15 | 2012-05-22 | 2025-11-18 | 458 B | 825 B | ![]() 142.250.74.41 | |
cse.google.com | 24084 | 1997-09-15 | 2015-03-18 | 2025-11-17 | 448 B | 230 B | ![]() 142.250.178.46 | |
lh3.googleusercontent.com | 303 | 2008-11-17 | 2012-05-22 | 2025-11-16 | 7.5 kB | 43 kB | ![]() 216.58.207.225 | |
apis.google.com | 1075 | 1997-09-15 | 2013-05-06 | 2025-11-16 | 3.5 kB | 460 kB | ![]() 142.250.74.110 | |
img2.blogblog.com | 1801641 | 2000-09-15 | 2012-05-21 | 2025-11-18 | 464 B | 822 B | ![]() 142.250.74.41 | |
resources.blogblog.com | 177645 | 2000-09-15 | 2017-01-30 | 2025-11-17 | 914 B | 2.3 kB | ![]() 142.250.74.41 | |
www.google.com | 22 | 1997-09-15 | 2015-05-10 | 2025-11-16 | 932 B | 1.6 kB | ![]() 142.250.178.36 | |
blogger.googleusercontent.com | 4332 | 2008-11-17 | 2012-05-25 | 2025-11-16 | 7.4 kB | 29 kB | ![]() 216.58.207.225 | |
sites.google.com | 421 | 1997-09-15 | 2012-05-21 | 2025-11-19 | 1.9 kB | 3.0 kB | ![]() 142.250.178.110 | |
pagead2.googlesyndication.com | 610 | 2003-01-21 | 2012-05-21 | 2025-11-16 | 456 B | 712 B | ![]() 142.250.74.130 | |
blogergadgets.googlecode.com | unknown | 2005-03-09 | 2013-05-10 | 2025-11-15 | 444 B | 230 B | ![]() 142.251.9.82 |
Blogger (Blogs)
Blogger is a blog-publishing service that allows multi-user blogs with time-stamped entries.Python (Programming languages)
Python is an interpreted and general-purpose programming language.jQuery (JavaScript libraries)
jQuery is a JavaScript library which is a free, open-source software designed to simplify HTML DOM tree traversal and manipulation, as well as event handling, CSS animation, and Ajax.OpenGSE (Web servers)
OpenGSE is a test suite used for testing servlet compliance. It is deployed by using WAR files that are deployed on the server engine.Java (Programming languages)
Java is a class-based, object-oriented programming language that is designed to have as few implementation dependencies as possible.Related reports
Threat Detection Systems
No alerts detected
JavaScript (74)
| HASH | FROM | Size | First Seen | Last Seen | |
|---|---|---|---|---|---|
| 49b57c7bc39c6c296bf50a12dc9e7240 | DocumentWrite | 28 B | 2023-03-07 | 2026-04-08 | |
Introduced by DocumentWrite First Seen 2023-03-07 Last Seen 2026-04-08 Times Seen 448 Size 28 B (28 bytes) MD5 49b57c7bc39c6c296bf50a12dc9e7240 SHA1 6301375e4070ba00915235385cc38a487ead1e11 Loading... | |||||
| bc35855faa1603d5d196484ead884f83 | DocumentWrite | 28 B | 2023-03-07 | 2026-04-08 | |
Introduced by DocumentWrite First Seen 2023-03-07 Last Seen 2026-04-08 Times Seen 326 Size 28 B (28 bytes) MD5 bc35855faa1603d5d196484ead884f83 SHA1 1bc72c6ab46c50d01f73b6471f45afffd700c80e Loading... | |||||
| bcfb5a06a8d071f9641c6fdf5346b497 | DocumentWrite | 28 B | 2023-03-07 | 2026-04-08 | |
Introduced by DocumentWrite First Seen 2023-03-07 Last Seen 2026-04-08 Times Seen 420 Size 28 B (28 bytes) MD5 bcfb5a06a8d071f9641c6fdf5346b497 SHA1 9260e9a455f1d39269b291151fd1f24b59a0d7db Loading... | |||||
| e123c0d0bd4af4cbd4819b9bb6854a93 | DocumentWrite | 28 B | 2023-03-12 | 2026-04-08 | |
Introduced by DocumentWrite First Seen 2023-03-12 Last Seen 2026-04-08 Times Seen 32 Size 28 B (28 bytes) MD5 e123c0d0bd4af4cbd4819b9bb6854a93 SHA1 af553e52235f498d03f7d0efe12f07c8625087b4 Loading... | |||||
HTTP Transactions (77)
| URL | IP | Response | Size |
|---|


