Report Overview
Visitedpublic
2026-03-07 16:26:43
Tags
Submit Tags
URL
www.getyourguide.es/hue-vietnam-l833/hue-traslado-privado-de-ida-y-vuelta-a-hoi-an-pasando-por-los-lugares-mas-destacados-t803205/?ranking_uuid=36dcb925-bac8-46ad-8019-3f6a5429d39a
Finishing URL
www.getyourguide.com/hue-vietnam-l833/hue-one-way-private-transfer-tofrom-hoi-an-via-top-sights-t803205/?ranking_uuid=36dcb925-bac8-46ad-8019-3f6a5429d39a&visitor-id=2W1YUDGDJ87M9UZQU0G1G2LM401UTJLA&locale_autoredirect_optout=true
IP / ASN

172.64.146.146
Title
Hue: One-Way Private Transfer to/from Hoi An via Top Sights | GetYourGuide
Detections
urlquery
0
Network Intrusion Detection
2
Threat Detection Systems
0
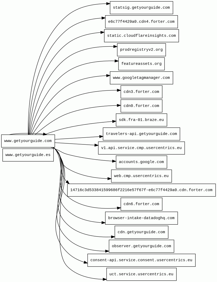
Host Summary
| Host | Rank | Registered | First Seen | Last Seen | Sent | Received | IP | Fingerprints |
|---|---|---|---|---|---|---|---|---|
cdn0.forter.com | 24751 | 2001-01-25 | 2016-01-26 | 2026-03-06 | 2.7 kB | 1.8 kB | ![]() 34.192.191.43 | |
consent-api.service.consent.usercentrics.eu | 68837 | unknown | 2022-02-07 | 2026-03-04 | 1.1 kB | 940 B | ![]() 35.201.111.240 | |
v1.api.service.cmp.usercentrics.eu | 95442 | unknown | 2023-03-23 | 2026-03-05 | 1.0 kB | 35 kB | ![]() 34.102.170.124 | |
www.getyourguide.es | 117474 | unknown | 2017-02-27 | 2026-03-05 | 648 B | 1.0 MB | ![]() 172.64.146.146 | |
uct.service.usercentrics.eu | 83397 | unknown | 2021-02-17 | 2026-03-02 | 1.5 kB | 846 B | ![]() 34.95.108.180 | |
browser-intake-datadoghq.com | 795 | 2020-08-06 | 2023-01-14 | 2026-03-04 | 2.2 kB | 1.4 kB | ![]() 3.233.158.25 | |
cdn3.forter.com | 22500 | 2001-01-25 | 2014-04-09 | 2026-03-06 | 470 B | 526 B | ![]() 52.84.50.99 | |
static.cloudflareinsights.com | 4073 | 2019-08-30 | 2019-09-24 | 2026-03-01 | 518 B | 20 kB | ![]() 104.16.79.73 | |
observer.getyourguide.com | 359418 | 2007-08-19 | 2025-05-18 | 2026-03-01 | 10 kB | 8.8 kB | ![]() 172.64.144.239 | ![]() |
www.getyourguide.com | 11915 | 2007-08-19 | 2017-01-30 | 2026-03-01 | 24 kB | 3.3 MB | ![]() 104.18.228.43 | ![]() |
prodregistryv2.org | 1204 | 2024-04-19 | 2024-05-08 | 2026-03-05 | 663 B | 544 B | ![]() 34.128.128.0 | |
featureassets.org | 3576 | 2024-04-19 | 2024-05-08 | 2026-03-05 | 666 B | 8.3 kB | ![]() 34.128.128.0 | |
statsig.getyourguide.com | unknown | 2007-08-19 | 2026-02-15 | 2026-03-01 | 510 B | 3.3 kB | ![]() 104.18.35.129 | ![]() |
web.cmp.usercentrics.eu | 118289 | unknown | 2023-09-16 | 2026-03-04 | 3.7 kB | 596 kB | ![]() 34.149.254.14 | |
sdk.fra-01.braze.eu | 51250 | unknown | 2018-02-15 | 2026-03-06 | 22 kB | 38 kB | ![]() 104.18.35.7 | |
14716c3d533841599686f2216e57f67f-e6c77f4429a0.cdn.forter.com | unknown | unknown | No data | No data | 1.6 kB | 1.9 kB | ![]() 54.160.16.26 | |
www.googletagmanager.com | 283 | 2011-11-11 | 2012-10-04 | 2026-03-01 | 449 B | 752 B | ![]() 142.250.178.104 | |
e6c77f4429a0.cdn4.forter.com | 455052 | 2001-01-25 | 2024-12-17 | 2026-03-01 | 447 B | 487 kB | ![]() 3.167.2.16 | |
cdn.getyourguide.com | 208738 | 2007-08-19 | 2017-05-18 | 2026-03-01 | 113 kB | 9.6 MB | ![]() 172.64.148.42 | |
travelers-api.getyourguide.com | 375774 | 2007-08-19 | 2019-11-24 | 2026-03-05 | 8.9 kB | 154 kB | ![]() 172.64.147.52 | ![]() |
cdn6.forter.com | 443640 | 2001-01-25 | 2015-02-16 | 2026-03-01 | 518 B | 529 B | ![]() 52.84.50.64 | |
accounts.google.com | 103 | 1997-09-15 | 2012-05-23 | 2026-03-02 | 423 B | 253 kB | ![]() 142.251.9.84 |
Google Cloud Trace (Performance)
Google Cloud Trace is a distributed tracing system that collects latency data from applications and displays it in the Google Cloud Console.Google Cloud CDN (CDN)
Cloud CDN uses Google's global edge network to serve content closer to users.Google Cloud (IaaS)
Google Cloud is a suite of cloud computing services.Amazon CloudFront (CDN)
Amazon CloudFront is a fast content delivery network (CDN) service that securely delivers data, videos, applications, and APIs to customers globally with low latency, high transfer speeds.Amazon Web Services (PaaS)
Amazon Web Services (AWS) is a comprehensive cloud services platform offering compute power, database storage, content delivery and other functionality.Cloudflare (CDN)
Cloudflare is a web-infrastructure and website-security company, providing content-delivery-network services, DDoS mitigation, Internet security, and distributed domain-name-server services.Envoy (Reverse proxies)
Envoy is an open-source edge and service proxy, designed for cloud-native applications.Cloudflare Browser Insights (Analytics, RUM)
Cloudflare Browser Insights is a tool that measures the performance of websites from the perspective of users.Vue.js (JavaScript frameworks)
Vue.js is an open-source model–view–viewmodel JavaScript framework for building user interfaces and single-page applications.Usercentrics (Cookie compliance)
Usercentrics is a SaaS enterprise solution for Consent Management (CMP) that helps enterprise customers to obtain, manage and document the user consent.GetYourGuide (Appointment scheduling)
GetYourGuide is a Berlin-based online travel agency and online marketplace for tour guides and excursions.Statsig (Analytics, Feature management)
Statsig is a modern product experimentation platform that helps product teams continuously measure impact of every single feature they launch.Google Cloud Storage (Miscellaneous)
Google Cloud Storage allows world-wide storage and retrieval of any amount of data at any time.Apache HTTP Server (Web servers)
Apache is a free and open-source cross-platform web server software.Cloudflare Bot Management (Security)
Cloudflare bot management solution identifies and mitigates automated traffic to protect websites from bad bots.Related reports
Network Intrusion Detection Systems
Suricata /w Emerging Threats Pro
| Timestamp | Severity | Source IP | Destination IP | Alert |
|---|---|---|---|---|
| low | Client IP | ![]() 52.23.111.175 | ET INFO Session Traversal Utilities for NAT (STUN Binding Request) | |
| low | ![]() 52.23.111.175 | Client IP | ET INFO Session Traversal Utilities for NAT (STUN Binding Response) |
Threat Detection Systems
No alerts detected
JavaScript (57)
No JavaScripts
HTTP Transactions (286)
| URL | IP | Response | Size |
|---|

