Report Overview
Visitedpublic
2025-09-08 06:39:57
Tags
Submit Tags
URL
gubka-bob.top/sezon-4/70-4-sezon-6-seriya.html
Finishing URL
gubka-bob.top/sezon-4/70-4-sezon-6-seriya.html
IP / ASN

91.240.20.38
Title
Губка Боб - 4 сезон 6 серия смотреть онлайн
Detections
urlquery
0
Network Intrusion Detection
2
Threat Detection Systems
0
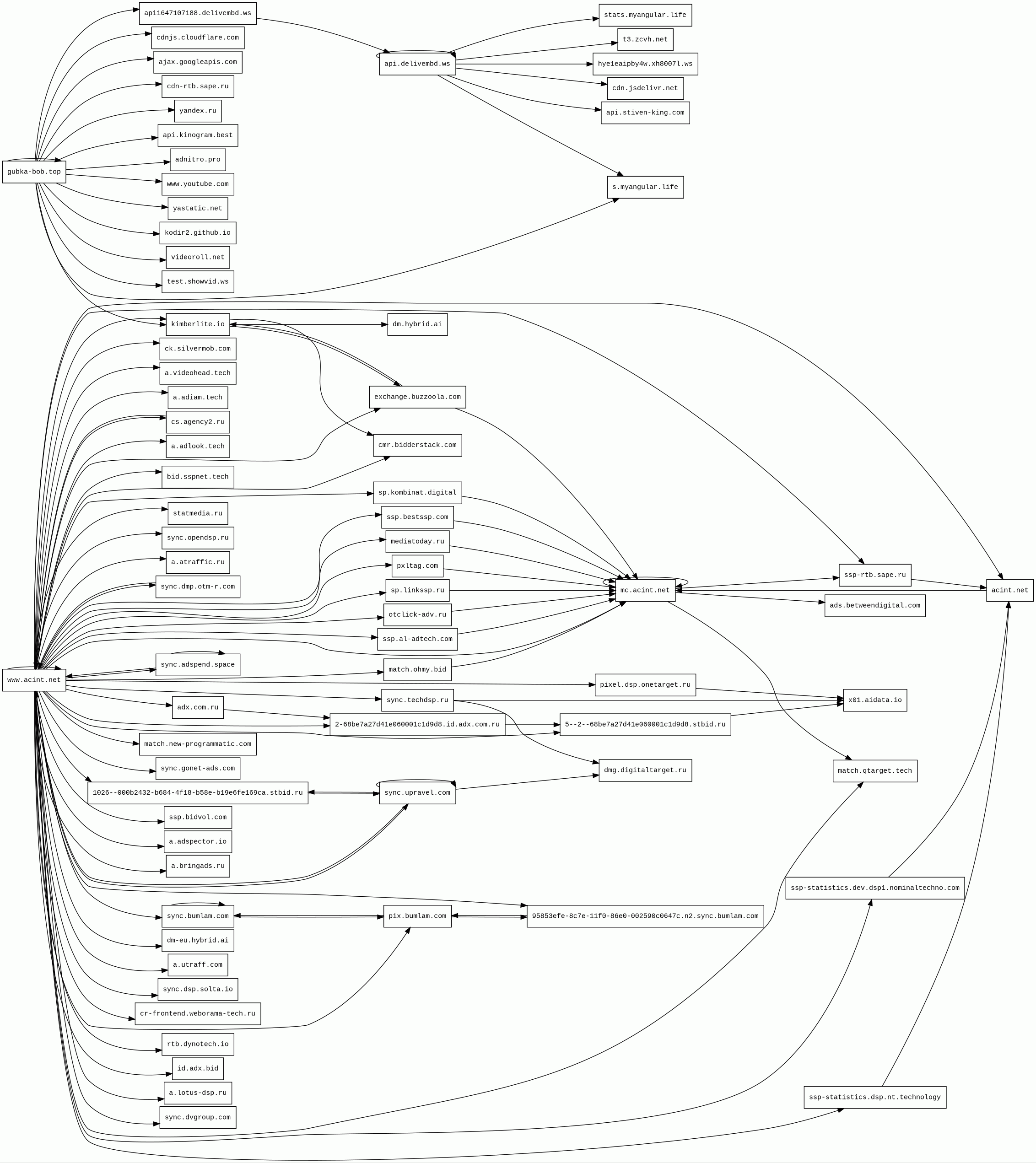
Host Summary
| Host | Rank | Registered | First Seen | Last Seen | Sent | Received | IP | Fingerprints |
|---|---|---|---|---|---|---|---|---|
yastatic.net | 3963 | 2013-11-28 | 2014-03-11 | 2025-09-04 | 4.3 kB | 1.1 MB | ![]() 37.9.64.225 | |
pixel.dsp.onetarget.ru | 456581 | 2019-04-18 | 2024-03-13 | 2025-09-03 | 476 B | 730 B | ![]() 130.193.53.230 | |
1026--000b2432-b684-4f18-b58e-b19e6fe169ca.stbid.ru | unknown | 2023-02-28 | 2025-09-08 | 2025-09-08 | 515 B | 216 B | ![]() 188.120.241.47 | |
95853efe-8c7e-11f0-86e0-002590c0647c.n2.sync.bumlam.com | unknown | 2015-08-10 | 2025-09-08 | 2025-09-08 | 541 B | 305 B | ![]() 78.24.221.171 | |
cr-frontend.weborama-tech.ru | 183201 | 2022-03-09 | 2023-07-27 | 2025-09-03 | 587 B | 440 B | ![]() 178.154.231.214 | |
sync.techdsp.ru | 660524 | 2024-10-09 | 2024-11-01 | 2025-09-03 | 952 B | 889 B | ![]() 78.24.181.219 | |
sync.opendsp.ru | 261604 | 2022-08-24 | 2022-09-01 | 2025-09-02 | 941 B | 500 B | ![]() 185.175.47.157 | |
a.adspector.io | 213577 | 2023-06-02 | 2024-06-28 | 2025-09-03 | 432 B | 847 B | ![]() 104.21.15.59 | |
sync.gonet-ads.com | 164679 | 2022-04-05 | 2023-02-03 | 2025-09-03 | 475 B | 345 B | ![]() 188.42.104.140 | |
adnitro.pro | 425512 | 2021-10-14 | 2021-10-27 | 2025-08-28 | 1.3 kB | 12 kB | ![]() 92.63.111.219 | |
ssp.al-adtech.com | 164448 | 2024-01-16 | 2024-01-30 | 2025-09-01 | 438 B | 713 B | ![]() 45.139.25.122 | |
sync.adspend.space | 345453 | 2022-02-11 | 2022-10-20 | 2025-09-03 | 1.0 kB | 1.8 kB | ![]() 104.26.15.28 | |
a.atraffic.ru | 462678 | 2024-10-23 | 2025-01-20 | 2025-09-01 | 432 B | 913 B | ![]() 104.21.7.74 | |
ssp-rtb.sape.ru | 153781 | 2006-06-19 | 2016-02-02 | 2025-09-01 | 1.8 kB | 1.7 kB | ![]() 193.3.184.214 | |
2-68be7a27d41e060001c1d9d8.id.adx.com.ru | unknown | 2017-05-19 | 2025-09-08 | 2025-09-08 | 764 B | 434 B | ![]() 83.222.105.230 | |
kimberlite.io | 17539 | 2017-03-16 | 2017-09-14 | 2025-09-07 | 1.9 kB | 2.5 kB | ![]() 37.0.127.91 | |
a.adlook.tech | 368057 | 2023-08-06 | 2025-01-09 | 2025-09-03 | 433 B | 462 B | ![]() 213.171.19.224 | |
t3.zcvh.net | 1548040 | 2019-02-05 | 2020-04-13 | 2025-09-03 | 556 B | 181 B | ![]() 148.251.21.144 | |
ssp.bestssp.com | 673248 | 2016-05-05 | 2017-06-10 | 2025-09-03 | 555 B | 332 B | ![]() 83.222.96.170 | |
dm-eu.hybrid.ai | 74067 | 2017-12-19 | 2021-01-25 | 2025-09-01 | 472 B | 404 B | ![]() 37.230.131.22 | |
ssp.bidvol.com | 199701 | 2019-09-24 | 2020-02-22 | 2025-09-02 | 451 B | 672 B | ![]() 194.85.16.25 | |
api1647107188.delivembd.ws | unknown | 2021-11-08 | 2025-09-08 | 2025-09-08 | 560 B | 17 kB | ![]() 89.42.231.152 | |
a.lotus-dsp.ru | 395207 | 2023-12-05 | 2023-12-09 | 2025-09-01 | 471 B | 565 B | ![]() 213.171.19.214 | |
api.kinogram.best | 393547 | 2020-03-27 | 2020-09-05 | 2025-08-31 | 465 B | 17 kB | ![]() 185.191.124.203 | |
sync.dmp.otm-r.com | 124233 | 2014-01-16 | 2017-02-03 | 2025-09-01 | 1.0 kB | 1.1 kB | ![]() 194.55.244.184 | |
cdn-rtb.sape.ru | 284640 | 2006-06-19 | 2014-10-06 | 2025-09-07 | 412 B | 19 kB | ![]() 193.3.184.46 | |
pxltag.com | 49711 | 2025-05-25 | 2025-06-01 | 2025-09-03 | 504 B | 358 B | ![]() 87.228.57.56 | |
gubka-bob.top | 844539 | 2023-12-28 | 2025-09-08 | 2025-09-08 | 29 kB | 2.7 MB | ![]() 91.240.20.38 | ![]() |
sync.upravel.com | 187521 | 2017-03-25 | 2017-05-29 | 2025-09-07 | 2.5 kB | 4.2 kB | ![]() 93.189.58.210 | |
pix.bumlam.com | 386640 | 2015-08-10 | 2022-03-29 | 2025-09-03 | 1.5 kB | 2.2 kB | ![]() 31.172.81.4 | |
cs.agency2.ru | 520394 | 2008-10-06 | 2022-04-29 | 2025-09-03 | 466 B | 766 B | ![]() 23.111.107.44 | |
a.adiam.tech | 297000 | 2023-12-23 | 2024-03-15 | 2025-09-01 | 431 B | 915 B | ![]() 104.21.64.1 | |
5--2--68be7a27d41e060001c1d9d8.stbid.ru | unknown | 2023-02-28 | 2025-09-08 | 2025-09-08 | 677 B | 360 B | ![]() 62.109.24.241 | |
api.stiven-king.com | 587715 | 2019-09-28 | 2020-06-14 | 2025-09-03 | 534 B | 1.2 kB | ![]() 89.42.231.152 | |
a.utraff.com | 179342 | 2016-09-27 | 2019-02-27 | 2025-09-03 | 466 B | 1.0 kB | ![]() 172.67.145.58 | |
stats.myangular.life | 580824 | 2020-09-14 | 2020-10-07 | 2025-09-07 | 566 B | 181 B | ![]() 162.55.243.89 | |
ssp-statistics.dev.dsp1.nominaltechno.com | 503952 | 2015-10-09 | 2024-09-06 | 2025-09-01 | 782 B | 588 B | ![]() 52.31.147.121 | |
a.bringads.ru | 412835 | 2025-02-06 | 2025-05-20 | 2025-09-04 | 432 B | 566 B | ![]() 213.171.19.229 | |
exchange.buzzoola.com | 80108 | 2010-08-11 | 2014-10-17 | 2025-09-08 | 1.2 kB | 778 B | ![]() 45.138.161.68 | |
acint.net | 7617 | 2014-02-06 | 2014-02-14 | 2025-09-01 | 10 kB | 34 kB | ![]() 193.3.184.137 | |
mediatoday.ru | 40250 | 2008-03-02 | 2013-05-20 | 2025-09-07 | 522 B | 870 B | ![]() 194.186.91.200 | |
kodir2.github.io | 792705 | 2013-03-08 | 2021-10-12 | 2025-09-07 | 415 B | 4.3 kB | ![]() 185.199.108.153 | |
api.delivembd.ws | unknown | 2021-11-08 | 2022-01-26 | 2025-08-24 | 1.5 kB | 34 kB | ![]() 89.42.231.152 | |
dm.hybrid.ai | 93939 | 2017-12-19 | 2018-08-22 | 2025-09-02 | 399 B | 344 B | ![]() 37.230.131.22 | |
test.showvid.ws | 634042 | 2022-04-06 | 2025-03-01 | 2025-09-07 | 434 B | 0 B | ![]() 0.0.0.0 | |
hye1eaipby4w.xh8007l.ws | 637476 | 2024-09-04 | 2025-06-14 | 2025-09-03 | 1.1 kB | 352 kB | ![]() 141.95.45.147 | |
match.new-programmatic.com | 172258 | 2020-02-18 | 2020-02-18 | 2025-09-03 | 487 B | 215 B | ![]() 217.65.2.150 | |
sync.dsp.solta.io | 369782 | 2022-07-19 | 2022-09-21 | 2025-09-03 | 471 B | 250 B | ![]() 217.199.220.72 | |
rtb.dynotech.io | 372920 | 2024-04-24 | 2024-06-21 | 2025-09-03 | 433 B | 201 B | ![]() 77.223.121.51 | |
sp.linkssp.ru | 431263 | 2024-09-18 | 2025-05-28 | 2025-09-01 | 537 B | 488 B | ![]() 188.246.224.210 | |
videoroll.net | 150386 | 2015-03-31 | 2015-11-17 | 2025-09-01 | 881 B | 65 kB | ![]() 82.202.165.19 | |
ssp-statistics.dsp.nt.technology | 50490 | 2019-02-02 | 2025-01-30 | 2025-09-03 | 792 B | 588 B | ![]() 52.213.164.16 | |
mc.acint.net | 245226 | 2014-02-06 | 2024-01-29 | 2025-09-06 | 29 kB | 6.1 kB | ![]() 193.3.184.137 | |
cmr.bidderstack.com | 274973 | 2017-04-25 | 2024-06-26 | 2025-09-01 | 897 B | 542 B | ![]() 185.149.242.234 | ![]() ![]() |
adx.com.ru | 4001 | 2017-05-19 | 2017-06-05 | 2025-09-03 | 1.0 kB | 928 B | ![]() 83.222.105.114 | |
otclick-adv.ru | 27130 | 2011-01-17 | 2015-09-17 | 2025-09-01 | 522 B | 700 B | ![]() 139.45.228.145 | |
www.youtube.com | 286 | 2005-02-15 | 2013-04-13 | 2025-09-03 | 885 B | 35 kB | ![]() 142.250.74.110 | |
ck.silvermob.com | 416424 | 2015-08-25 | 2025-03-13 | 2025-09-03 | 549 B | 636 B | ![]() 212.95.41.187 | |
a.videohead.tech | 516081 | 2023-05-30 | 2023-06-07 | 2025-09-02 | 435 B | 919 B | ![]() 104.21.16.1 | |
match.qtarget.tech | 701462 | 2022-12-26 | 2023-01-28 | 2025-09-07 | 479 B | 0 B | ![]() 0.0.0.0 | |
sp.kombinat.digital | 596572 | 2025-04-16 | 2025-07-09 | 2025-09-05 | 516 B | 493 B | ![]() 77.223.103.139 | |
sync.dvgroup.com | 429256 | 1998-09-12 | 2024-09-03 | 2025-09-03 | 470 B | 250 B | ![]() 82.148.21.217 | |
ajax.googleapis.com | 3691 | 2005-01-25 | 2012-05-22 | 2025-09-03 | 443 B | 98 kB | ![]() 142.250.74.10 | |
www.acint.net | 175167 | 2014-02-06 | 2014-02-14 | 2025-09-01 | 14 kB | 52 kB | ![]() 193.3.184.137 | |
s.myangular.life | 419104 | 2020-09-14 | 2023-03-21 | 2025-09-06 | 7.2 kB | 2.8 kB | ![]() 144.76.37.59 | |
yandex.ru | 248 | 1997-09-23 | 2012-05-21 | 2025-09-04 | 841 B | 601 kB | ![]() 77.88.44.55 | |
cdn.jsdelivr.net | 1678 | 2012-05-16 | 2012-09-30 | 2025-09-03 | 1.9 kB | 1.3 MB | ![]() 151.101.129.229 | |
sync.bumlam.com | 29016 | 2015-08-10 | 2015-08-10 | 2025-09-01 | 1.6 kB | 2.0 kB | ![]() 31.172.81.147 | |
tube.buzzoola.com | 205387 | 2010-08-11 | 2013-05-29 | 2025-09-02 | 393 B | 14 kB | ![]() 151.236.127.225 | |
match.ohmy.bid | 283479 | 2022-06-09 | 2023-05-23 | 2025-09-01 | 511 B | 488 B | ![]() 37.0.127.199 | |
cdnjs.cloudflare.com | 1222 | 2009-02-17 | 2012-05-23 | 2025-09-03 | 449 B | 255 kB | ![]() 104.17.25.14 | |
id.adx.bid | 667222 | 2025-03-17 | 2025-05-16 | 2025-09-05 | 465 B | 990 B | ![]() 104.26.1.235 | |
statmedia.ru | 27502 | 2022-03-25 | 2015-08-17 | 2025-09-01 | 513 B | 265 B | ![]() 46.161.36.23 | |
bid.sspnet.tech | 512084 | 2023-10-17 | 2025-08-19 | 2025-09-03 | 473 B | 305 B | ![]() 5.35.15.155 |
Nginx (Web servers, Reverse proxies)
Nginx is a web server that can also be used as a reverse proxy, load balancer, mail proxy and HTTP cache.Nginx:1.22.1 (Web servers, Reverse proxies)
Nginx is a web server that can also be used as a reverse proxy, load balancer, mail proxy and HTTP cache.Cloudflare (CDN)
Cloudflare is a web-infrastructure and website-security company, providing content-delivery-network services, DDoS mitigation, Internet security, and distributed domain-name-server services.Nginx:1.20.1 (Web servers, Reverse proxies)
Nginx is a web server that can also be used as a reverse proxy, load balancer, mail proxy and HTTP cache.OpenResty (Web servers)
OpenResty is a web platform based on nginx which can run Lua scripts using its LuaJIT engine.Nginx:1.26.3 (Web servers, Reverse proxies)
Nginx is a web server that can also be used as a reverse proxy, load balancer, mail proxy and HTTP cache.Nginx:1.24.0 (Web servers, Reverse proxies)
Nginx is a web server that can also be used as a reverse proxy, load balancer, mail proxy and HTTP cache.Nginx:1.22.0 (Web servers, Reverse proxies)
Nginx is a web server that can also be used as a reverse proxy, load balancer, mail proxy and HTTP cache.Nginx:1.23.2 (Web servers, Reverse proxies)
Nginx is a web server that can also be used as a reverse proxy, load balancer, mail proxy and HTTP cache.Amazon Web Services (PaaS)
Amazon Web Services (AWS) is a comprehensive cloud services platform offering compute power, database storage, content delivery and other functionality.cdnjs (CDN)
cdnjs is a free distributed JS library delivery service.Apache HTTP Server (Web servers)
Apache is a free and open-source cross-platform web server software.Google Hosted Libraries (CDN)
Google Hosted Libraries is a stable, reliable, high-speed, globally available content distribution network for the most popular, open-source JavaScript libraries.jQuery UI:1.12.1 (JavaScript libraries)
jQuery UI is a collection of GUI widgets, animated visual effects, and themes implemented with jQuery, Cascading Style Sheets, and HTML.ZURB Foundation (UI frameworks)
Zurb Foundation is used to prototype in the browser. Allows rapid creation of websites or applications while leveraging mobile and responsive technology. The front end framework is the collection of HTML, CSS, and Javascript containing design patterns.Nginx:1.18.0 (Web servers, Reverse proxies)
Nginx is a web server that can also be used as a reverse proxy, load balancer, mail proxy and HTTP cache.jQuery:1.12.4 (JavaScript libraries)
jQuery is a JavaScript library which is a free, open-source software designed to simplify HTML DOM tree traversal and manipulation, as well as event handling, CSS animation, and Ajax.PHP:7.3.29 (Programming languages)
PHP is a general-purpose scripting language used for web development.DataLife Engine (CMS)
Modernizr (JavaScript libraries)
Modernizr is a JavaScript library that detects the features available in a user's browser.Slick (JavaScript libraries)
Fastly (CDN)
Fastly is a cloud computing services provider. Fastly's cloud platform provides a content delivery network, Internet security services, load balancing, and video & streaming services.GitHub Pages (PaaS)
GitHub Pages is a static site hosting service.Varnish (Caching)
Varnish is a reverse caching proxy.Perl (Programming languages)
Perl is a family of two high-level, general-purpose, interpreted, dynamic programming languages.Angie (Web servers)
Angie is a drop-in replacement for the Nginx web server aiming to extend the functionality of the original version.C (Programming languages)
C is a general-purpose, procedural computer programming language supporting structured programming, lexical variable scope, and recursion, with a static type system.Express (Web frameworks, Web servers)
Express is a web application framework for Node.js, released as free and open-source software under the MIT License. It is designed for building web applications and APIs.Node.js (Programming languages)
Node.js is an open-source, cross-platform, JavaScript runtime environment that executes JavaScript code outside a web browser.Ubuntu (Operating systems)
Ubuntu is a free and open-source operating system on Linux for the enterprise server, desktop, cloud, and IoT.Related reports
Network Intrusion Detection Systems
Suricata /w Emerging Threats Pro
| Timestamp | Severity | Source IP | Destination IP | Alert |
|---|---|---|---|---|
| low | ![]() 172.18.0.20 | ![]() 89.38.99.213 | ET INFO Session Traversal Utilities for NAT (STUN Binding Request On Non-Standard High Port) | |
| low | ![]() 172.18.0.20 | ![]() 74.125.250.129 | ET INFO Session Traversal Utilities for NAT (STUN Binding Request On Non-Standard High Port) |
Threat Detection Systems
No alerts detected
JavaScript (74)
No JavaScripts
HTTP Transactions (208)
| URL | IP | Response | Size |
|---|











