Report Overview
Visitedpublic
2026-02-06 17:33:19
Tags
Submit Tags
URL
miastores.net/_t/c/v3/AAC5X0moZmdCWlqrqNrUfKOl5tTLX5VSSK2ezBVz2OboPPHRzFFqRCxh1-hPU2aA9MZHt81WMcTt2O4iUY88WE6F7nDnzoAXeor33HKbCxrZNvQaa7wqxkM0zL0RtkItWHyz0uLu0piTjLr1aB6JtCHaAcs8OYuSd4C1LiQdwQWtCKyNyvyh7osY87ICD8DWZ1OEg0dW1j9atA3OQeftyTsHB642glbe3Yo_H73GUO7WPyDUhmNpyjBX4p-7oAoMNYcDvn0kkxAxj9d1-d7qMOTqepdGpEPOI2XrmB6GzAnh_3clDcIC3lDz7iw1DY7jcpJe7BqFu25tBUGcbcQeYSIWfhvOwGiC2Ryn25QRJT0GrnKT5aK5tM6mVb2SmBrWnCFOQY4L0m41N3dOw9zF7ofGEA7iJ0FsuD2i-Dxf0TNTG4S80-fZn7uGDrtzAm8jvOWJUjNrmKWPK0iYoyN92yMiucEH9D7MeZooihmAa-vVEnfQJR31T9NpGKwRqN0mFtfQhrhiWvfsAvdZe-xgUOeVQ6s5B1K1eMY8Jmoj0U0qMC0ni5fRJTTeBICGpzNtPHdNTfO9etlHg3wWXckDOzJWw8rgKilVPoCualep94Q0i_US
Finishing URL
miastores.net/products/viladepot-d6-smart-lock-6-in-1-keyless-entry-fingerprint-door-lock-with-tuya-app-control?se_activity_id=175719874723&syclid=d632bevalp0s73c277j0&utm_campaign=Upgrade+Your+Security+Now%E2%80%94Easy+and+Keyless%21_175719874723&utm_medium=email&utm_source=shopify_email
IP / ASN
23.227.38.72
#13335 CLOUDFLARENET
Title
Viladepot D6 Smart Lock: 6-in-1 Keyless Entry & Fingerprint Door Lock – Mia Stores

Detections

urlquery
0
Network Intrusion Detection
0
Threat Detection Systems
2

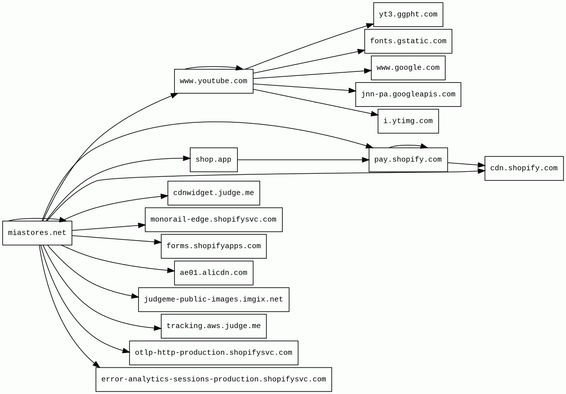
Host Summary

HostRankRegisteredFirst SeenLast Seen
cdn.shopify.com
35872005-03-112012-06-222026-02-02
shop.app
35672018-05-012020-04-152026-02-02
tracking.aws.judge.me
622702008-08-192024-07-152026-02-05
i.ytimg.com
4362007-12-112012-10-032026-02-02
judgeme-public-images.imgix.net
1620792011-06-232021-06-092026-02-01
miastores.net
unknownunknownNo dataNo data
cdnwidget.judge.me
477282008-08-192025-03-132026-02-02
www.google.com
221997-09-152015-05-102026-02-01
www.youtube.com
2862005-02-152013-04-132026-02-01
ae01.alicdn.com
312892008-06-252015-11-262026-02-04
error-analytics-sessions-production.shopifysvc.com
241502017-09-292024-12-032026-02-02
monorail-edge.shopifysvc.com
111242017-09-292019-08-292026-02-01
jnn-pa.googleapis.com
15792005-01-252021-11-162026-02-02
forms.shopifyapps.com
1582502008-06-122022-09-262026-02-05
fonts.gstatic.com
unknown2008-02-112014-04-022026-02-01
otlp-http-production.shopifysvc.com
284772017-09-292022-09-222026-02-04
pay.shopify.com
524852005-03-112017-06-292026-02-05
yt3.ggpht.com
12752008-01-162014-01-152026-02-02

Related reports

Threat Detection Systems
Detection SystemIndicatorVerdictAlert
Private YARA ruleswww.youtube.com/s/player/4e51e895/player_es6.vflset/en_US/base.jsaudit
Hunting_JS_WebAssembly
Private YARA rulesmiastores.net/cdn/shopifycloud/importmap-polyfill/es-modules-shim.2.4.0.jsaudit
Hunting_JS_WebAssembly

JavaScript (246)

HTTP Transactions (266)

URLIPResponseSize