Report Overview
Visitedpublic
2026-01-11 04:41:45
Tags
Submit Tags
URL
traffic2archive.github.io/ultimate-seo-backlink-generator/seo-backlink-builder-with-anchor-text.html?https%3A%2F%2Ftraffic2archive.github.io%2Fultimate-seo-backlink-generator%2Fpowerful-dofollow-nofollow-backlink-tool.html
Finishing URL
traffic2archive.github.io/ultimate-seo-backlink-generator/seo-backlink-builder-with-anchor-text.html?https://traffic2archive.github.io/ultimate-seo-backlink-generator/powerful-dofollow-nofollow-backlink-tool.html
IP / ASN

185.199.109.153
Title
Free Backlink Maker Generator Builder – Viral SEO Tool to Explode Rankings: Auto Submission, YouTube Backlinks & Traffic Booster (IFrame/Popup/Tab/Ping)
Detections
urlquery
0
Network Intrusion Detection
1
Threat Detection Systems
0
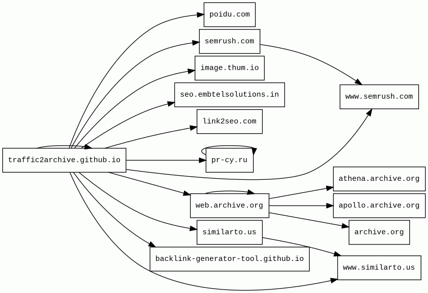
Host Summary
| Host | Rank | Registered | First Seen | Last Seen | Sent | Received | IP | Fingerprints |
|---|---|---|---|---|---|---|---|---|
semrush.com | 3495 | 2008-10-03 | 2012-07-12 | 2026-01-09 | 631 B | 655 B | ![]() 34.120.45.191 | |
web.archive.org | 285 | 1995-12-14 | 2012-05-30 | 2026-01-06 | 4.4 kB | 277 kB | ![]() 207.241.237.3 | |
seo.embtelsolutions.in | unknown | unknown | 2025-12-19 | 2026-01-10 | 559 B | 0 B | ![]() 0.0.0.0 | |
link2seo.com | unknown | 2018-07-10 | 2025-12-19 | 2026-01-09 | 556 B | 0 B | ![]() 0.0.0.0 | |
apollo.archive.org | 369557 | 1995-12-14 | 2025-04-10 | 2026-01-04 | 655 B | 219 B | ![]() 207.241.224.2 | |
backlink-generator-tool.github.io | unknown | 2013-03-08 | 2025-10-09 | 2026-01-10 | 3.0 kB | 312 kB | ![]() 185.199.109.153 | |
pr-cy.ru | 46946 | 2006-09-17 | 2012-06-24 | 2026-01-09 | 6.4 kB | 4.8 MB | ![]() 188.124.45.106 | |
similarto.us | 2980451 | 2014-09-29 | 2025-12-19 | 2026-01-09 | 550 B | 573 B | ![]() 104.21.6.106 | |
athena.archive.org | 261917 | 1995-12-14 | 2024-05-08 | 2026-01-10 | 1.7 kB | 760 B | ![]() 207.241.225.195 | |
archive.org | 184 | 1995-12-14 | 2013-04-16 | 2026-01-04 | 4.7 kB | 1.3 MB | ![]() 207.241.224.2 | |
www.similarto.us | unknown | 2014-09-29 | 2016-10-21 | 2026-01-09 | 554 B | 0 B | ![]() 0.0.0.0 | |
image.thum.io | 1742320 | 2016-02-04 | 2017-02-03 | 2026-01-05 | 567 B | 9.2 kB | ![]() 100.24.100.120 | |
traffic2archive.github.io | unknown | 2013-03-08 | 2026-01-03 | 2026-01-10 | 1.5 kB | 32 kB | ![]() 185.199.109.153 | |
www.semrush.com | 30480 | 2008-10-03 | 2012-07-29 | 2026-01-10 | 1.3 kB | 2.3 kB | ![]() 34.120.45.191 | |
poidu.com | unknown | unknown | 2025-12-19 | 2026-01-10 | 634 B | 0 B | ![]() 0.0.0.0 |
Google Cloud CDN (CDN)
Cloud CDN uses Google's global edge network to serve content closer to users.Google Cloud (IaaS)
Google Cloud is a suite of cloud computing services.Nginx (Web servers, Reverse proxies)
Nginx is a web server that can also be used as a reverse proxy, load balancer, mail proxy and HTTP cache.Nginx:1.24.0 (Web servers, Reverse proxies)
Nginx is a web server that can also be used as a reverse proxy, load balancer, mail proxy and HTTP cache.GitHub Pages (PaaS)
GitHub Pages is a static site hosting service.Fastly (CDN)
Fastly is a cloud computing services provider. Fastly's cloud platform provides a content delivery network, Internet security services, load balancing, and video & streaming services.Varnish (Caching)
Varnish is a reverse caching proxy.React (JavaScript frameworks)
React is an open-source JavaScript library for building user interfaces or UI components.Express (Web frameworks, Web servers)
Express is a web application framework for Node.js, released as free and open-source software under the MIT License. It is designed for building web applications and APIs.Node.js (Programming languages)
Node.js is an open-source, cross-platform, JavaScript runtime environment that executes JavaScript code outside a web browser.Cloudflare (CDN)
Cloudflare is a web-infrastructure and website-security company, providing content-delivery-network services, DDoS mitigation, Internet security, and distributed domain-name-server services.Google Cloud Storage (Miscellaneous)
Google Cloud Storage allows world-wide storage and retrieval of any amount of data at any time.PHP (Programming languages)
PHP is a general-purpose scripting language used for web development.Related reports
Network Intrusion Detection Systems
Suricata /w Emerging Threats Pro
| Timestamp | Severity | Source IP | Destination IP | Alert |
|---|---|---|---|---|
| low | Client IP | ![]() 100.24.100.120 | ET INFO Observed Commonly Actor Abused Domain (image .thum .io in TLS SNI) |
Threat Detection Systems
No alerts detected
JavaScript (0)
No JavaScripts
HTTP Transactions (47)
| URL | IP | Response | Size |
|---|

