Report Overview
Visitedpublic
2026-01-03 00:09:22
Tags
Submit Tags
URL
xn--9w3b23nhlielc.jusoya.xyz/
Finishing URL
www.eharmony.com/
IP / ASN

104.21.23.199
Title
Dating site to meet singles & find real love!
Detections
urlquery
0
Network Intrusion Detection
0
Threat Detection Systems
4
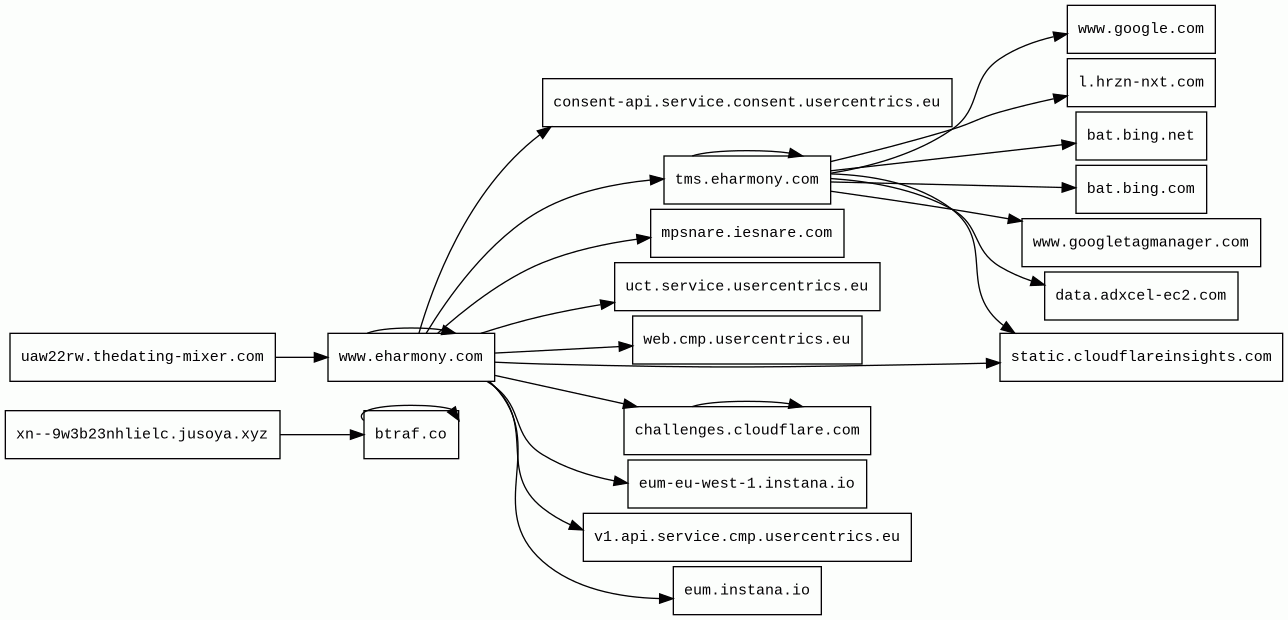
Host Summary
| Host | Rank | Registered | First Seen | Last Seen | Sent | Received | IP | Fingerprints |
|---|---|---|---|---|---|---|---|---|
v1.api.service.cmp.usercentrics.eu | 95442 | unknown | 2023-03-23 | 2025-12-29 | 985 B | 18 kB | ![]() 34.102.170.124 | |
web.cmp.usercentrics.eu | 118289 | unknown | 2023-09-16 | 2025-12-30 | 2.3 kB | 410 kB | ![]() 34.149.254.14 | |
consent-api.service.consent.usercentrics.eu | 68837 | unknown | 2022-02-07 | 2025-12-29 | 1.1 kB | 940 B | ![]() 35.201.111.240 | |
xn--9w3b23nhlielc.jusoya.xyz 1 alert(s) on this Host | unknown | 2024-01-04 | 2026-01-03 | 2026-01-03 | 497 B | 4.6 kB | ![]() 104.21.23.199 | |
bat.bing.com | 2924 | 1996-01-29 | 2014-04-08 | 2025-12-28 | 2.2 kB | 105 kB | ![]() 150.171.28.10 | |
www.google.com | 22 | 1997-09-15 | 2015-05-10 | 2025-12-28 | 3.3 kB | 1.7 kB | ![]() 142.250.178.36 | |
mpsnare.iesnare.com | 40073 | 2003-03-12 | 2016-04-10 | 2025-12-30 | 2.1 kB | 63 kB | ![]() 54.195.39.4 | |
challenges.cloudflare.com | 11393 | 2009-02-17 | 2021-10-20 | 2025-12-28 | 6.2 kB | 574 kB | ![]() 104.18.94.41 | |
btraf.co 9 alert(s) on this Host | 39495 | 2015-03-04 | 2015-03-10 | 2025-12-29 | 1.6 kB | 6.3 kB | ![]() 172.67.221.33 | |
eum-eu-west-1.instana.io | 217600 | 2014-12-11 | 2018-02-13 | 2026-01-02 | 934 B | 514 B | ![]() 3.248.117.178 | |
www.googletagmanager.com | 283 | 2011-11-11 | 2012-10-04 | 2025-12-28 | 1.3 kB | 1.0 MB | ![]() 142.250.178.40 | |
uaw22rw.thedating-mixer.com | unknown | 2025-12-29 | 2026-01-01 | 2026-01-01 | 503 B | 86 kB | ![]() 104.21.29.98 | |
bat.bing.net | 24312 | 1997-09-03 | 2023-11-04 | 2025-12-29 | 1.2 kB | 1.1 kB | ![]() 150.171.27.10 | |
data.adxcel-ec2.com | 51570 | 2013-01-22 | 2014-05-02 | 2026-01-02 | 509 B | 131 B | ![]() 44.219.7.121 | |
eum.instana.io | 157086 | 2014-12-11 | 2017-01-30 | 2025-12-27 | 414 B | 36 kB | ![]() 23.33.119.48 | |
www.eharmony.com | 115948 | 1998-12-24 | 2014-03-06 | 2025-12-27 | 34 kB | 950 kB | ![]() 104.16.217.144 | |
l.hrzn-nxt.com | 83658 | 2019-04-11 | 2020-01-06 | 2025-12-27 | 503 B | 536 B | ![]() 65.9.46.101 | |
uct.service.usercentrics.eu | 83397 | unknown | 2021-02-17 | 2025-12-29 | 527 B | 460 B | ![]() 34.95.108.180 | |
tms.eharmony.com | 2791423 | 1998-12-24 | 2019-11-06 | 2025-12-27 | 9.4 kB | 21 kB | ![]() 104.16.217.144 | |
static.cloudflareinsights.com | 4073 | 2019-08-30 | 2019-09-24 | 2025-12-28 | 1.5 kB | 61 kB | ![]() 104.16.80.73 |
Google Cloud CDN (CDN)
Cloud CDN uses Google's global edge network to serve content closer to users.Google Cloud (IaaS)
Google Cloud is a suite of cloud computing services.Google Cloud Trace (Performance)
Google Cloud Trace is a distributed tracing system that collects latency data from applications and displays it in the Google Cloud Console.Google Cloud Storage (Miscellaneous)
Google Cloud Storage allows world-wide storage and retrieval of any amount of data at any time.Cloudflare (CDN)
Cloudflare is a web-infrastructure and website-security company, providing content-delivery-network services, DDoS mitigation, Internet security, and distributed domain-name-server services.Azure Front Door (Load balancers)
Azure Front Door is a scalable and secure entry point for fast delivery of your global web applications.Azure (PaaS)
Azure is a cloud computing service for building, testing, deploying, and managing applications and services through Microsoft-managed data centers.Application Request Routing:3.0 (Load balancers)
Application Request Routing (ARR) is an extension to Internet Information Server (IIS), which enables an IIS server to function as a load balancer.IIS (Web servers)
Internet Information Services (IIS) is an extensible web server software created by Microsoft for use with the Windows NT family.Nginx (Web servers, Reverse proxies)
Nginx is a web server that can also be used as a reverse proxy, load balancer, mail proxy and HTTP cache.WordPress (CMS, Blogs)
WordPress is a free and open-source content management system written in PHP and paired with a MySQL or MariaDB database. Features include a plugin architecture and a template system.MySQL (Databases)
MySQL is an open-source relational database management system.PHP (Programming languages)
PHP is a general-purpose scripting language used for web development.WordPress Block Editor (Page builders)
Sites using the WordPress Block Editor, also known as Gutenberg.Cloudflare Browser Insights (Analytics, RUM)
Cloudflare Browser Insights is a tool that measures the performance of websites from the perspective of users.Amazon S3 (CDN)
Amazon S3 or Amazon Simple Storage Service is a service offered by Amazon Web Services (AWS) that provides object storage through a web service interface.Amazon CloudFront (CDN)
Amazon CloudFront is a fast content delivery network (CDN) service that securely delivers data, videos, applications, and APIs to customers globally with low latency, high transfer speeds.Amazon Web Services (PaaS)
Amazon Web Services (AWS) is a comprehensive cloud services platform offering compute power, database storage, content delivery and other functionality.Google Analytics (Analytics)
Google Analytics is a free web analytics service that tracks and reports website traffic.theTradeDesk (Advertising)
theTradeDesk is an technology company that markets a software platform used by digital ad buyers to purchase data-driven digital advertising campaigns across various ad formats and devices.Related reports
Threat Detection Systems
| Detection System | Indicator | Verdict | Alert |
|---|---|---|---|
| Hagezi Threat Feed | btraf.co | malicious | Sinkholed |
| DNS4EU | btraf.co | malicious | Sinkholed |
| DNS0 Zero | btraf.co | malicious | Sinkholed |
| DNS4EU | xn--9w3b23nhlielc.jusoya.xyz | malicious | Sinkholed |
JavaScript (123)
| HASH | FROM | Size | First Seen | Last Seen | |
|---|---|---|---|---|---|
| 086707e4369f60afedcafb16050a7618 | DocumentWrite | 39 B | 2023-03-07 | 2026-04-05 | |
Introduced by DocumentWrite First Seen 2023-03-07 Last Seen 2026-04-05 Times Seen 749728 Size 39 B (39 bytes) MD5 086707e4369f60afedcafb16050a7618 SHA1 8216b0cc6876cbd44f01c158e7dff3833ceccd41 Loading... | |||||
HTTP Transactions (99)
| URL | IP | Response | Size |
|---|


