Report Overview
Visitedpublic
2025-07-04 10:55:36
Tags
Submit Tags
URL
shop.xfunclip.com/
Finishing URL
shop.xfunclip.com/
IP / ASN

104.21.94.218
Title
Lifelike sex dolls from various brands - XFunClip Shop
Detections
urlquery
0
Network Intrusion Detection
0
Threat Detection Systems
0
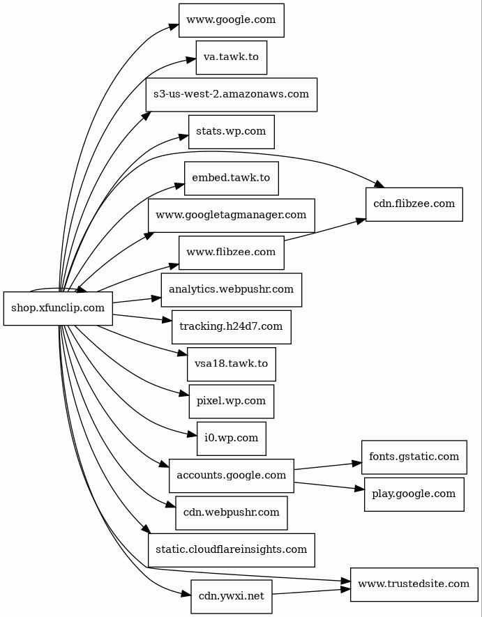
Host Summary
| Host | Rank | Registered | First Seen | Last Seen | Sent | Received | IP | Fingerprints |
|---|---|---|---|---|---|---|---|---|
stats.wp.com | 2711 | 1997-03-28 | 2017-01-30 | 2025-07-02 | 828 B | 15 kB | ![]() 192.0.76.3 | |
va.tawk.to | 8297 | unknown | 2017-01-30 | 2025-07-03 | 2.6 kB | 7.5 kB | ![]() 172.67.15.14 | |
shop.xfunclip.com | unknown | 2021-10-18 | 2025-07-04 | 2025-07-04 | 39 kB | 1.2 MB | ![]() 172.67.140.134 | |
i0.wp.com | 3021 | 1997-03-28 | 2013-09-17 | 2025-07-02 | 14 kB | 983 kB | ![]() 192.0.77.2 | |
s3-us-west-2.amazonaws.com | unknown | 2005-08-18 | 2017-01-29 | 2025-07-03 | 1.0 kB | 2.1 kB | ![]() 52.92.189.160 | |
accounts.google.com | 81 | 1997-09-15 | 2012-05-23 | 2025-07-02 | 1.6 kB | 393 kB | ![]() 173.194.221.84 | |
pixel.wp.com | 2545 | 1997-03-28 | 2017-01-30 | 2025-07-02 | 558 B | 251 B | ![]() 192.0.76.3 | |
embed.tawk.to | 8650 | unknown | 2014-03-19 | 2025-07-02 | 9.6 kB | 1.1 MB | ![]() 172.67.15.14 | |
www.google.com | 7 | 1997-09-15 | 2015-05-10 | 2025-07-02 | 1.9 kB | 1.0 kB | ![]() 142.250.74.68 | |
analytics.webpushr.com | 32799 | 2019-02-25 | 2020-10-09 | 2025-07-01 | 524 B | 475 B | ![]() 167.71.54.9 | |
fonts.gstatic.com | unknown | 2008-02-11 | 2014-04-02 | 2025-07-02 | 1.1 kB | 106 kB | ![]() 142.250.74.35 | |
vsa18.tawk.to | unknown | unknown | 2020-03-11 | 2025-07-02 | 1.1 kB | 417 B | ![]() 104.22.45.142 | |
www.googletagmanager.com | 75 | 2011-11-11 | 2012-10-04 | 2025-07-02 | 3.0 kB | 2.2 MB | ![]() 142.250.74.136 | |
play.google.com | 34 | 1997-09-15 | 2013-05-30 | 2025-07-02 | 1.1 kB | 2.0 kB | ![]() 142.250.74.142 | |
static.cloudflareinsights.com | 1294 | 2019-08-30 | 2019-09-24 | 2025-07-02 | 512 B | 20 kB | ![]() 104.16.80.73 | |
www.trustedsite.com | 15448 | 2004-06-07 | 2017-01-30 | 2025-07-01 | 480 B | 731 B | ![]() 54.212.167.121 | |
www.flibzee.com | unknown | 2023-03-17 | 2023-03-18 | 2025-07-02 | 494 B | 82 kB | ![]() 194.116.151.56 | |
cdn.ywxi.net | 9928 | 2013-04-17 | 2013-12-29 | 2025-07-04 | 1.3 kB | 44 kB | ![]() 3.167.2.94 | |
tracking.h24d7.com | unknown | 2024-11-07 | 2025-06-29 | 2025-06-29 | 1.0 kB | 1.5 kB | ![]() 188.114.96.1 | |
cdn.flibzee.com | unknown | 2023-03-17 | 2023-03-27 | 2025-06-28 | 494 B | 82 kB | ![]() 194.116.151.11 | |
cdn.webpushr.com | 25487 | 2019-02-25 | 2019-12-22 | 2025-07-01 | 417 B | 45 kB | ![]() 46.101.145.111 |
Related reports
Threat Detection Systems
Public InfoSec YARA rules
No alerts detected
OpenPhish
No alerts detected
PhishTank
No alerts detected
Quad9 DNS
No alerts detected
ThreatFox
No alerts detected
JavaScript (84)
No JavaScripts
HTTP Transactions (145)
| URL | IP | Response | Size |
|---|


