Report Overview
Visitedpublic
2025-06-17 06:46:38
Tags
Submit Tags
URL
get.eibok.com/us-1222111643/why-men-love-bitches.html
Finishing URL
geteiboka.nhely.hu/download/why-men-love-bitches-us1222111643.html
IP / ASN

104.21.64.1
Title
Why Men Love Bitches | eBooks Library Online
Detections
urlquery
0
Network Intrusion Detection
0
Threat Detection Systems
0
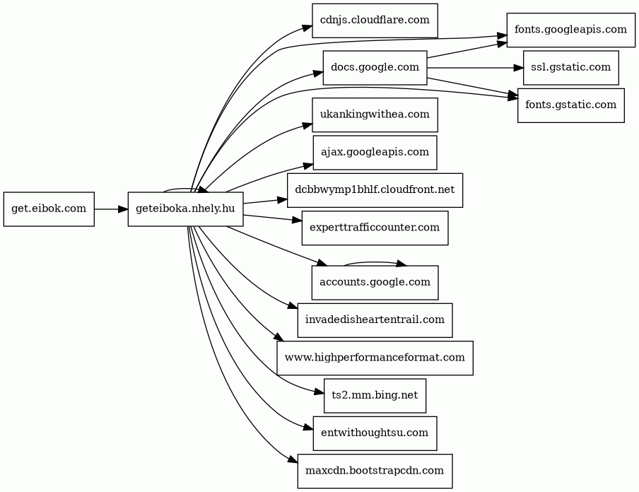
Host Summary
| Host | Rank | Registered | First Seen | Last Seen | Sent | Received | IP | Fingerprints |
|---|---|---|---|---|---|---|---|---|
geteiboka.nhely.hu | unknown | 2016-01-17 | 2024-12-30 | 2025-06-15 | 5.0 kB | 511 kB | ![]() 193.39.15.162 | |
experttrafficcounter.com | unknown | 2025-01-23 | 2025-01-24 | 2025-06-13 | 451 B | 426 B | ![]() 52.28.37.107 | |
ajax.googleapis.com | 12905 | 2005-01-25 | 2012-05-22 | 2025-06-11 | 365 B | 85 kB | ![]() 142.250.178.42 | |
maxcdn.bootstrapcdn.com | 724 | 2012-05-25 | 2014-06-18 | 2025-06-11 | 1.3 kB | 281 kB | ![]() 104.18.10.207 | |
dcbbwymp1bhlf.cloudfront.net | unknown | 2008-04-25 | 2024-01-03 | 2025-06-17 | 983 B | 192 kB | ![]() 3.167.7.80 | |
fonts.gstatic.com | unknown | 2008-02-11 | 2014-04-02 | 2025-06-11 | 1.6 kB | 84 kB | ![]() 142.250.178.99 | |
docs.google.com | 122 | 1997-09-15 | 2013-05-30 | 2025-06-16 | 608 B | 4.1 kB | ![]() 142.250.178.110 | |
cdn.storageimagedisplay.com | unknown | 2024-09-13 | 2024-09-13 | 2025-06-12 | 462 B | 76 kB | ![]() 45.133.44.1 | |
ts2.mm.bing.net | 309838 | 1997-09-03 | 2012-06-27 | 2025-06-09 | 453 B | 56 kB | ![]() 150.171.27.10 | |
ukankingwithea.com | unknown | 2024-01-01 | 2024-09-05 | 2025-06-13 | 440 B | 829 B | ![]() 104.21.64.1 | |
fonts.googleapis.com | 8877 | 2005-01-25 | 2012-05-23 | 2025-06-11 | 1.4 kB | 13 kB | ![]() 142.250.74.10 | |
ssl.gstatic.com | unknown | 2008-02-11 | 2012-05-23 | 2025-06-11 | 484 B | 3.1 kB | ![]() 142.250.178.99 | |
get.eibok.com | unknown | 2017-01-06 | 2017-01-28 | 2025-06-15 | 521 B | 3.8 kB | ![]() 104.21.64.1 | |
entwithoughtsu.com 1 alert(s) on this Host | unknown | 2025-06-11 | 2025-06-13 | 2025-06-13 | 578 B | 517 B | ![]() 172.67.159.230 | |
accounts.google.com | 81 | 1997-09-15 | 2012-05-23 | 2025-06-11 | 3.7 kB | 14 kB | ![]() 64.233.164.84 | |
invadedisheartentrail.com 2 alert(s) on this Host | unknown | 2024-09-01 | 2024-10-22 | 2025-06-16 | 2.7 kB | 14 kB | ![]() 192.243.61.227 | |
www.highperformanceformat.com 1 alert(s) on this Host | unknown | 2024-10-15 | 2024-10-23 | 2025-06-11 | 381 B | 28 kB | ![]() 172.240.108.76 | |
cdnjs.cloudflare.com | 235 | 2009-02-17 | 2012-05-23 | 2025-06-11 | 2.1 kB | 220 kB | ![]() 104.17.25.14 |
Related reports
Threat Detection Systems
Public InfoSec YARA rules
No alerts detected
OpenPhish
No alerts detected
PhishTank
No alerts detected
Quad9 DNS
| Scan Date | Severity | Indicator | Alert |
|---|---|---|---|
| 2025-06-16 | medium | entwithoughtsu.com | Sinkholed |
| 2025-06-17 | medium | invadedisheartentrail.com | Sinkholed |
| 2025-06-17 | medium | highperformanceformat.com | Sinkholed |
| 2025-06-17 | medium | invadedisheartentrail.com | Sinkholed |
ThreatFox
No alerts detected
JavaScript (13)
No JavaScripts
HTTP Transactions (45)
| URL | IP | Response | Size |
|---|



