Report Overview
Visitedpublic
2025-06-25 16:41:58
Tags
Submit Tags
URL
reallifecam.tube/v/S6WE9x
Finishing URL
reallifecam.tube/watch/reallifecam-elli-and-vencel-dick-riding-doggy-style-missionary-sex-in-the-living-room_lAjKPqpEfaRyNMf.html
IP / ASN
172.67.220.161
#13335 CLOUDFLARENET
Title
RealLifeCam Elli and Vencel dick riding, doggy style, missionary sex in the living room

Detections

urlquery
0
Network Intrusion Detection
0
Threat Detection Systems
0

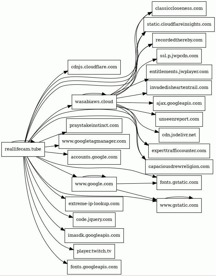
Host Summary

HostRankRegisteredFirst SeenLast Seen
capaciousdrewreligion.com
unknown2023-11-072023-11-272025-06-20
code.jquery.com
6342005-12-102012-05-212025-06-25
www.googletagmanager.com
752011-11-112012-10-042025-06-25
unseenreport.com
unknown2022-03-302022-03-302025-06-20
experttrafficcounter.com
unknown2025-01-232025-01-242025-06-20
ajax.googleapis.com
129052005-01-252012-05-222025-06-25
www.google.com
71997-09-152015-05-102025-06-25
cdnjs.cloudflare.com
2352009-02-172012-05-232025-06-25
www.gstatic.com
unknown2008-02-112012-05-292025-06-25
recordedthereby.com
unknown2024-05-082024-05-082025-06-24
classiccloseness.com
unknown2023-08-302023-08-302025-06-24
extreme-ip-lookup.com
1065762016-06-242016-07-042025-06-23
entitlements.jwplayer.com
33402007-09-172016-06-212025-06-23
cdn.storageimagedisplay.com
unknown2024-09-132024-09-132025-06-19
player.twitch.tv
268832009-06-082015-07-152025-06-24
fonts.gstatic.com
unknown2008-02-112014-04-022025-06-25
imasdk.googleapis.com
116612005-01-252014-02-252025-06-21
cdn.jsdelivr.net
4392012-05-162012-09-302025-06-25
ssl.p.jwpcdn.com
25122012-08-072017-01-302025-06-22
static.cloudflareinsights.com
12942019-08-302019-09-242025-06-25
accounts.google.com
811997-09-152012-05-232025-06-25
praystakeinstinct.com
unknown2024-09-012025-06-012025-06-22
invadedisheartentrail.com
unknown2024-09-012024-10-222025-06-23
reallifecam.tube
unknown2023-10-022023-10-022025-05-12
wasabiaws.cloud
unknown2023-10-042025-05-122025-05-12
fonts.googleapis.com
88772005-01-252012-05-232025-06-25

Related reports

Threat Detection Systems

Public InfoSec YARA rules

No alerts detected


OpenPhish

No alerts detected


PhishTank

No alerts detected


Quad9 DNS
SeverityIndicatorAlert
mediumunseenreport.comSinkholed
mediumrecordedthereby.comSinkholed
mediumcapaciousdrewreligion.comSinkholed
mediumrecordedthereby.comSinkholed
mediumpraystakeinstinct.comSinkholed
mediuminvadedisheartentrail.comSinkholed
mediumpraystakeinstinct.comSinkholed
mediumcapaciousdrewreligion.comSinkholed

ThreatFox

No alerts detected


JavaScript (133)

HTTP Transactions (179)

URLIPResponseSize