Report Overview
Visitedpublic
2026-02-14 06:14:20
Tags
Submit Tags
URL
leinoholdings.com/
Finishing URL
leinoholdings.com/
IP / ASN

198.187.31.167
Title
Leino Holdings
Detections
urlquery
0
Network Intrusion Detection
0
Threat Detection Systems
0
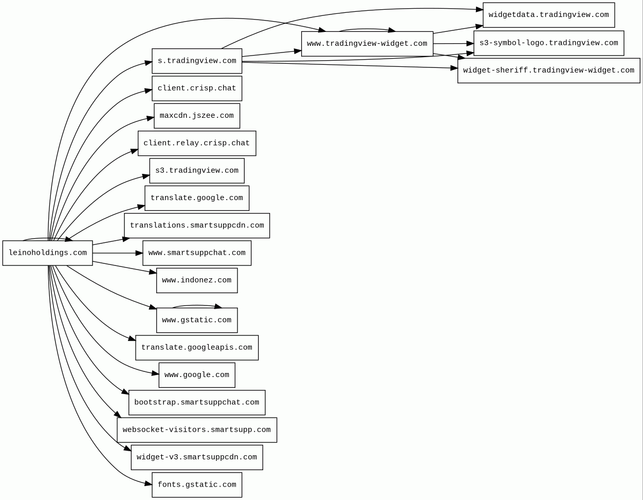
Host Summary
| Host | Rank | Registered | First Seen | Last Seen | Sent | Received | IP | Fingerprints |
|---|---|---|---|---|---|---|---|---|
www.tradingview-widget.com | 196495 | 2020-06-05 | 2021-04-08 | 2026-02-11 | 78 kB | 3.9 MB | ![]() 194.242.11.186 | |
s3-symbol-logo.tradingview.com | 110931 | 2010-03-20 | 2020-11-23 | 2026-02-12 | 7.1 kB | 27 kB | ![]() 194.242.11.186 | |
websocket-visitors.smartsupp.com | 411464 | 2012-08-25 | 2021-07-12 | 2026-02-12 | 606 B | 224 B | ![]() 63.182.56.33 | |
translate.google.com | 609 | 1997-09-15 | 2012-05-30 | 2026-02-09 | 946 B | 84 kB | ![]() 142.251.143.142 | |
client.crisp.chat | 168029 | 2017-06-09 | 2017-07-02 | 2026-02-12 | 2.9 kB | 525 kB | ![]() 104.18.28.104 | |
widgetdata.tradingview.com | 179381 | 2010-03-20 | 2015-02-20 | 2026-02-13 | 2.1 kB | 672 B | ![]() 93.123.102.184 | |
client.relay.crisp.chat | 159579 | 2017-06-09 | 2017-07-02 | 2026-02-12 | 596 B | 441 B | ![]() 134.209.238.18 | |
fonts.gstatic.com | unknown | 2008-02-11 | 2014-04-02 | 2026-02-08 | 468 B | 7.1 kB | ![]() 142.250.178.67 | |
leinoholdings.com | unknown | 2025-10-12 | 2026-02-13 | 2026-02-13 | 26 kB | 1.8 MB | ![]() 198.187.31.167 | ![]() |
www.gstatic.com | 146047 | 2008-02-11 | 2012-05-29 | 2026-02-08 | 3.2 kB | 70 kB | ![]() 142.251.143.131 | |
s3.tradingview.com | 165395 | 2010-03-20 | 2018-06-24 | 2026-02-12 | 1.3 kB | 51 kB | ![]() 194.242.11.186 | |
www.google.com | 22 | 1997-09-15 | 2015-05-10 | 2026-02-08 | 445 B | 739 B | ![]() 142.250.178.68 | |
bootstrap.smartsuppchat.com | 425291 | 2014-02-02 | 2018-01-29 | 2026-02-11 | 527 B | 1.6 kB | ![]() 63.181.44.113 | |
widget-v3.smartsuppcdn.com | 532262 | 2018-11-20 | 2022-10-03 | 2026-02-12 | 1.4 kB | 324 kB | ![]() 185.76.9.27 | ![]() |
s.tradingview.com | 416574 | 2010-03-20 | 2017-01-30 | 2026-02-08 | 560 B | 44 kB | ![]() 52.84.50.119 | |
www.smartsuppchat.com | 491650 | 2014-02-02 | 2017-01-30 | 2026-02-11 | 422 B | 19 kB | ![]() 185.76.9.27 | ![]() |
maxcdn.jszee.com | unknown | 2023-09-24 | 2023-09-24 | 2026-02-13 | 431 B | 1.1 kB | ![]() 172.67.143.117 | ![]() |
widget-sheriff.tradingview-widget.com | 206730 | 2020-06-05 | 2024-02-01 | 2026-02-13 | 1.6 kB | 1.7 kB | ![]() 52.84.50.72 | |
translate.googleapis.com | 6317 | 2005-01-25 | 2012-05-31 | 2026-02-09 | 3.1 kB | 389 kB | ![]() 172.217.20.170 | |
www.indonez.com | unknown | 2008-09-23 | 2012-08-19 | 2026-02-13 | 467 B | 588 B | ![]() 188.114.96.1 | |
translations.smartsuppcdn.com | 560346 | 2018-11-20 | 2022-11-04 | 2026-02-12 | 494 B | 7.7 kB | ![]() 185.76.9.27 | ![]() |
Bunny (CDN)
PayPal (Payment processors)
PayPal is an online payments system that supports online money transfers and serves as an electronic alternative to traditional paper methods like checks and money orders.Amazon Web Services (PaaS)
Amazon Web Services (AWS) is a comprehensive cloud services platform offering compute power, database storage, content delivery and other functionality.Cloudflare (CDN)
Cloudflare is a web-infrastructure and website-security company, providing content-delivery-network services, DDoS mitigation, Internet security, and distributed domain-name-server services.Nginx (Web servers, Reverse proxies)
Nginx is a web server that can also be used as a reverse proxy, load balancer, mail proxy and HTTP cache.LiteSpeed Cache (Caching, WordPress plugins)
LiteSpeed Cache is an all-in-one site acceleration plugin for WordPress.LiteSpeed (Web servers)
LiteSpeed is a high-scalability web server.Litespeed Cache (Caching, WordPress plugins)
LiteSpeed Cache is an all-in-one site acceleration plugin for WordPress.PHP:7.4.33 (Programming languages)
PHP is a general-purpose scripting language used for web development.UIKit (UI frameworks)
UIKit is the framework used for developing iOS applications.jQuery:3.5.1 (JavaScript libraries)
jQuery is a JavaScript library which is a free, open-source software designed to simplify HTML DOM tree traversal and manipulation, as well as event handling, CSS animation, and Ajax.CDN77 (CDN)
CDN77 is a content delivery network (CDN).Amazon CloudFront (CDN)
Amazon CloudFront is a fast content delivery network (CDN) service that securely delivers data, videos, applications, and APIs to customers globally with low latency, high transfer speeds.Hostinger (Hosting)
Hostinger is an employee-owned Web hosting provider and internet domain registrar.Related reports
Threat Detection Systems
No alerts detected
JavaScript (130)
| HASH | FROM | Size | First Seen | Last Seen | |
|---|---|---|---|---|---|
| 4162a48bbd8905706671176ff124286e | DocumentWrite | 3.0 kB | 2026-02-02 | 2026-02-17 | |
Introduced by DocumentWrite First Seen 2026-02-02 Last Seen 2026-02-17 Times Seen 592 Size 3.0 kB (3011 bytes) MD5 4162a48bbd8905706671176ff124286e SHA1 fbb7bfb5d345ac4f2a75c47e55e53a886efa5254 Loading... | |||||
| 058598ce909fc01e1fc57b849fdf6576 | DocumentWrite | 470 B | 2026-02-02 | 2026-02-17 | |
Introduced by DocumentWrite First Seen 2026-02-02 Last Seen 2026-02-17 Times Seen 214 Size 470 B (470 bytes) MD5 058598ce909fc01e1fc57b849fdf6576 SHA1 95c616e6208f005330ae5a314ec584728032433d Loading... | |||||
| f885019d60d2815eac5fed1805b39d0b | DocumentWrite | 470 B | 2026-02-02 | 2026-02-17 | |
Introduced by DocumentWrite First Seen 2026-02-02 Last Seen 2026-02-17 Times Seen 273 Size 470 B (470 bytes) MD5 f885019d60d2815eac5fed1805b39d0b SHA1 5ea8fd60c08c4f6ab3fbeafb081133d2edc65eac Loading... | |||||
HTTP Transactions (259)
| URL | IP | Response | Size |
|---|






