Report Overview
Visitedpublic
2026-04-22 17:46:41
Tags
Submit Tags
URL
v.unionunlimited.com
Finishing URL
v.unionunlimited.com/
IP / ASN

198.251.88.188
Title
v.unionunlimited
Detections
urlquery
0
Network Intrusion Detection
0
Threat Detection Systems
3
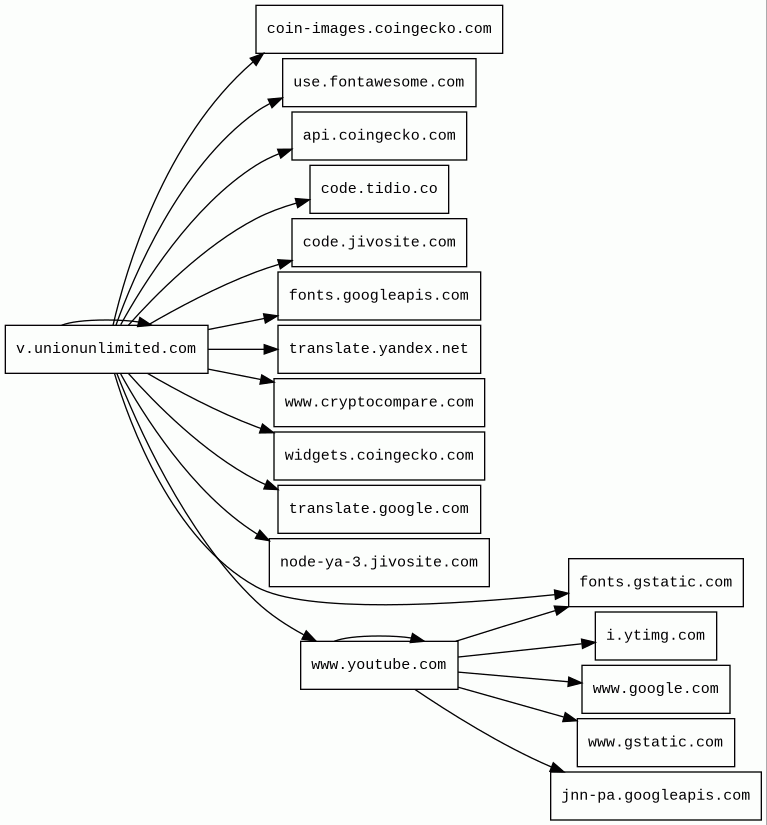
Host Summary
| Host | Rank | Registered | First Seen | Last Seen | Sent | Received | IP | Fingerprints |
|---|---|---|---|---|---|---|---|---|
v.unionunlimited.com 88 alert(s) on this Host | unknown | 2025-10-13 | 2026-04-22 | 2026-04-22 | 52 kB | 3.0 MB | ![]() 198.251.88.188 | ![]() ![]() |
code.jivosite.com | 232952 | 2011-05-06 | 2012-07-22 | 2026-04-16 | 3.8 kB | 1.7 MB | ![]() 95.181.182.182 | |
www.cryptocompare.com | 265475 | 2013-11-03 | 2015-07-15 | 2026-04-16 | 952 B | 9.1 kB | ![]() 104.18.30.136 | |
code.tidio.co | 120056 | 2014-06-01 | 2014-11-27 | 2026-04-16 | 834 B | 1.1 kB | ![]() 104.26.1.115 | |
translate.google.com | 609 | 1997-09-15 | 2012-05-30 | 2026-04-20 | 940 B | 440 B | ![]() 142.250.178.46 | |
node-ya-3.jivosite.com | 1446949 | 2011-05-06 | 2023-01-18 | 2026-04-17 | 506 B | 775 B | ![]() 5.252.32.145 | |
coin-images.coingecko.com | 550283 | 2014-03-26 | 2024-05-30 | 2026-04-19 | 2.4 kB | 71 kB | ![]() 172.67.142.173 | |
use.fontawesome.com | 6983 | 2012-10-18 | 2017-01-30 | 2026-04-20 | 1.0 kB | 130 kB | ![]() 104.21.27.152 | |
www.youtube.com 1 alert(s) on this Host | 286 | 2005-02-15 | 2013-04-13 | 2026-04-20 | 5.3 kB | 3.6 MB | ![]() 142.250.178.46 | ![]() |
translate.yandex.net | 123882 | 2000-11-14 | 2013-04-25 | 2026-04-19 | 1.1 kB | 772 B | ![]() 213.180.204.194 | |
www.gstatic.com | 146047 | 2008-02-11 | 2012-05-29 | 2026-04-19 | 485 B | 1.2 kB | ![]() 142.251.142.227 | |
jnn-pa.googleapis.com | 1579 | 2005-01-25 | 2021-11-16 | 2026-04-20 | 1.2 kB | 1.2 kB | ![]() 142.250.178.42 | |
widgets.coingecko.com | 3132971 | 2014-03-26 | 2018-07-05 | 2026-04-21 | 453 B | 232 kB | ![]() 104.18.5.118 | |
fonts.gstatic.com | unknown | 2008-02-11 | 2014-04-02 | 2026-04-19 | 4.4 kB | 301 kB | ![]() 192.178.25.3 | |
fonts.googleapis.com | 313 | 2005-01-25 | 2012-05-23 | 2026-04-19 | 582 B | 24 kB | ![]() 172.217.19.234 | |
www.google.com | 22 | 1997-09-15 | 2015-05-10 | 2026-04-19 | 455 B | 63 kB | ![]() 142.251.155.119 | |
api.coingecko.com | 442226 | 2014-03-26 | 2018-05-18 | 2026-04-18 | 532 B | 5.2 kB | ![]() 104.20.41.132 | |
i.ytimg.com | 436 | 2007-12-11 | 2012-10-03 | 2026-04-20 | 556 B | 73 kB | ![]() 142.250.178.54 |
LiteSpeed (Web servers)
LiteSpeed is a high-scalability web server.PHP:8.1.34 (Programming languages)
PHP is a general-purpose scripting language used for web development.jQuery (JavaScript libraries)
jQuery is a JavaScript library which is a free, open-source software designed to simplify HTML DOM tree traversal and manipulation, as well as event handling, CSS animation, and Ajax.Popper (Miscellaneous)
Popper is a positioning engine, its purpose is to calculate the position of an element to make it possible to position it near a given reference element.Tidio (Live chat)
Tidio is a customer communication product. It provides multi-channel support so users can communicate with customers on the go. Live chat, messenger, or email are all supported.YouTube (Video players)
YouTube is a video sharing service where users can create their own profile, upload videos, watch, like and comment on other videos.Slick (JavaScript libraries)
JivoChat (Live chat)
JivoChat is a live chat solution for websites offering customizable web and mobile chat widgets.Moment.js (JavaScript libraries)
Moment.js is a free and open-source JavaScript library that removes the need to use the native JavaScript Date object directly.Bootstrap (UI frameworks)
Bootstrap is a free and open-source CSS framework directed at responsive, mobile-first front-end web development. It contains CSS and JavaScript-based design templates for typography, forms, buttons, navigation, and other interface components.Nginx (Web servers, Reverse proxies)
Nginx is a web server that can also be used as a reverse proxy, load balancer, mail proxy and HTTP cache.Cloudflare (CDN)
Cloudflare is a web-infrastructure and website-security company, providing content-delivery-network services, DDoS mitigation, Internet security, and distributed domain-name-server services.Amazon Web Services (PaaS)
Amazon Web Services (AWS) is a comprehensive cloud services platform offering compute power, database storage, content delivery and other functionality.Related reports
Threat Detection Systems
| Detection System | Indicator | Verdict | Alert |
|---|---|---|---|
| Private YARA rules | www.youtube.com/s/player/1bb6ee63/player_embed_es6.vflset/en_US/base.js | audit | Hunting_JS_WebAssembly |
| Quad9 DNS | v.unionunlimited.com | malicious | Sinkholed |
| DNS4EU | v.unionunlimited.com | malicious | Sinkholed |
JavaScript (224)
| HASH | FROM | Size | First Seen | Last Seen | |
|---|---|---|---|---|---|
| 8ceee436e6126dc8b82ca73e5251e11a | DocumentWrite | 1.5 MB | 2026-04-14 | 2026-04-22 | |
Introduced by DocumentWrite First Seen 2026-04-14 Last Seen 2026-04-22 Times Seen 747 Size 1.5 MB (1514941 bytes) MD5 8ceee436e6126dc8b82ca73e5251e11a SHA1 b80f795edb446a6ec84e8d669b8f2d4ca0371476 Loading... | |||||
HTTP Transactions (92)
| URL | IP | Response | Size |
|---|





