Report Overview
Visitedpublic
2026-04-22 23:24:50
Tags
Submit Tags
URL
www.robiox.com.py/users/297843233171/profile
Finishing URL
www.robiox.com.py/users/297843233171/profile
IP / ASN

138.226.236.35
Title
shoozexy - Roblox
Detections
urlquery
0
Network Intrusion Detection
0
Threat Detection Systems
14
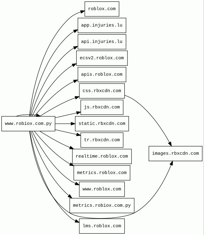
Host Summary
| Host | Rank | Registered | First Seen | Last Seen | Sent | Received | IP | Fingerprints |
|---|---|---|---|---|---|---|---|---|
app.injuries.lu 32 alert(s) on this Host | 4683579 | unknown | 2024-10-27 | 2026-04-21 | 7.5 kB | 2.9 MB | ![]() 138.226.236.35 | |
images.rbxcdn.com | 99657 | 2013-07-17 | 2013-08-19 | 2026-04-16 | 3.2 kB | 158 kB | ![]() 52.84.50.49 | |
lms.roblox.com | 57671 | 2004-01-30 | 2020-05-12 | 2026-04-18 | 454 B | 1.6 kB | ![]() 128.116.44.3 | ![]() |
ecsv2.roblox.com | 21988 | 2004-01-30 | 2015-06-10 | 2026-04-17 | 1.9 kB | 2.0 kB | ![]() 128.116.44.3 | ![]() |
realtime.roblox.com | unknown | 2004-01-30 | 2017-01-29 | 2026-04-18 | 1.9 kB | 1.5 kB | ![]() 128.116.44.3 | |
metrics.roblox.com | 30666 | 2004-01-30 | 2019-02-13 | 2026-04-16 | 462 B | 758 B | ![]() 128.116.44.3 | ![]() |
www.roblox.com | 1776 | 2004-01-30 | 2012-05-24 | 2026-04-17 | 435 B | 12 kB | ![]() 128.116.44.3 | |
tr.rbxcdn.com | 26027 | 2013-07-17 | 2019-05-23 | 2026-04-17 | 4.0 kB | 227 kB | ![]() 52.84.50.56 | ![]() |
metrics.robiox.com.py 5 alert(s) on this Host | unknown | unknown | 2025-10-30 | 2026-04-16 | 521 B | 0 B | ![]() 0.0.0.0 | |
css.rbxcdn.com | 73058 | 2013-07-17 | 2017-02-16 | 2026-04-18 | 18 kB | 2.2 MB | ![]() 52.84.50.66 | |
api.injuries.lu 80 alert(s) on this Host | 5485296 | unknown | 2024-10-15 | 2026-04-22 | 22 kB | 37 kB | ![]() 138.226.236.35 | |
www.robiox.com.py 15 alert(s) on this Host | unknown | unknown | 2025-10-30 | 2026-04-21 | 1.7 kB | 91 kB | ![]() 138.226.236.35 | |
apis.roblox.com | 22537 | 2004-01-30 | 2019-10-02 | 2026-04-18 | 447 B | 626 B | ![]() 128.116.44.3 | ![]() |
roblox.com | 80 | 2004-01-30 | 2012-05-24 | 2026-04-17 | 415 B | 1.0 kB | ![]() 128.116.31.3 | |
js.rbxcdn.com | 67902 | 2013-07-17 | 2013-08-16 | 2026-04-17 | 53 kB | 9.2 MB | ![]() 23.36.77.91 | |
static.rbxcdn.com | 57272 | 2013-07-17 | 2017-01-30 | 2026-04-17 | 958 B | 48 kB | ![]() 2.22.55.113 |
Amazon Web Services (PaaS)
Amazon Web Services (AWS) is a comprehensive cloud services platform offering compute power, database storage, content delivery and other functionality.Amazon CloudFront (CDN)
Amazon CloudFront is a fast content delivery network (CDN) service that securely delivers data, videos, applications, and APIs to customers globally with low latency, high transfer speeds.Amazon S3 (CDN)
Amazon S3 or Amazon Simple Storage Service is a service offered by Amazon Web Services (AWS) that provides object storage through a web service interface.Envoy (Reverse proxies)
Envoy is an open-source edge and service proxy, designed for cloud-native applications.AngularJS (JavaScript frameworks)
AngularJS is a JavaScript-based open-source web application framework led by the Angular Team at Google.Arkose Labs (Security)
Arkose Labs is a toolkit for fraud prevention that provides solutions to detect and mitigate malicious activity across digital platforms.Related reports
Threat Detection Systems
| Detection System | Indicator | Verdict | Alert |
|---|---|---|---|
| DigiCert UltraDNS | app.injuries.lu | malicious | Sinkholed |
| Hagezi Threat Feed | app.injuries.lu | malicious | Sinkholed |
| DigiCert UltraDNS | api.injuries.lu | malicious | Sinkholed |
| Hagezi Threat Feed | api.injuries.lu | malicious | Sinkholed |
| Cloudflare DNS | www.robiox.com.py | malicious | Sinkholed |
| DigiCert UltraDNS | www.robiox.com.py | malicious | Sinkholed |
| Hagezi Threat Feed | www.robiox.com.py | malicious | Sinkholed |
| Quad9 DNS | www.robiox.com.py | malicious | Sinkholed |
| DNS4EU | www.robiox.com.py | malicious | Sinkholed |
| DigiCert UltraDNS | metrics.robiox.com.py | malicious | Sinkholed |
| DNS4EU | metrics.robiox.com.py | malicious | Sinkholed |
| OpenDNS | metrics.robiox.com.py | phishing | Phishing Block |
| Cloudflare DNS | metrics.robiox.com.py | malicious | Sinkholed |
| Hagezi Threat Feed | metrics.robiox.com.py | malicious | Sinkholed |
JavaScript (62)
No JavaScripts
HTTP Transactions (237)
| URL | IP | Response | Size |
|---|






