Report Overview
Visitedpublic
2025-07-27 07:00:10
Tags
Submit Tags
URL
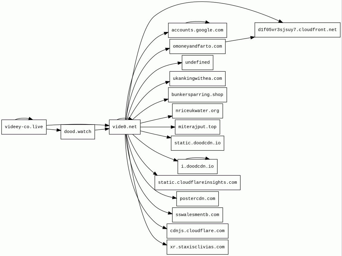
videey-co.live/v/?id=24rbcb3pares
Finishing URL
videey-co.live/v/?id=24rbcb3pares
IP / ASN

172.67.69.147
Title
Free and Simple Video Hosting - videey-co.live
Detections
urlquery
0
Network Intrusion Detection
4
Threat Detection Systems
10
Host Summary
| Host | Rank | Registered | First Seen | Last Seen | Sent | Received | IP | Fingerprints |
|---|---|---|---|---|---|---|---|---|
accounts.google.com | 81 | 1997-09-15 | 2012-05-23 | 2025-07-23 | 3.7 kB | 14 kB | ![]() 64.233.161.84 | |
de514ki.cloudatacdn.com | unknown | unknown | No data | No data | 411 B | 16 kB | ![]() 141.94.254.4 | |
static.cloudflareinsights.com | 1294 | 2019-08-30 | 2019-09-24 | 2025-07-23 | 496 B | 20 kB | ![]() 104.16.79.73 | |
postercdn.com | unknown | 2021-12-08 | 2021-12-08 | 2025-07-24 | 890 B | 80 kB | ![]() 172.67.72.218 | |
ukankingwithea.com | unknown | 2024-01-01 | 2024-09-05 | 2025-07-25 | 1.3 kB | 2.8 kB | ![]() 104.21.112.1 | |
nriceukwater.org | unknown | 2025-06-11 | 2025-06-25 | 2025-07-24 | 775 B | 5.1 kB | ![]() 54.240.174.106 | |
cdnjs.cloudflare.com | 235 | 2009-02-17 | 2012-05-23 | 2025-07-23 | 1.8 kB | 689 kB | ![]() 104.17.25.14 | |
dood.watch | 177561 | 2020-02-19 | 2020-04-06 | 2025-07-19 | 525 B | 32 kB | ![]() 172.67.154.55 | |
undefined 2 alert(s) on this Host | 142677 | unknown | 2020-01-28 | 2025-07-24 | 1.9 kB | 0 B | ![]() 0.0.0.0 | |
d1f05vr3sjsuy7.cloudfront.net | unknown | 2008-04-25 | 2020-12-01 | 2025-07-24 | 1.1 kB | 322 kB | ![]() 54.230.245.92 | |
videey-co.live | unknown | 2025-07-16 | 2025-07-19 | 2025-07-19 | 1.9 kB | 217 kB | ![]() 104.26.8.108 | |
omoneyandfarto.com | unknown | 2025-06-11 | 2025-07-23 | 2025-07-23 | 996 B | 4.1 kB | ![]() 54.240.174.58 | |
vide0.net 3 alert(s) on this Host | unknown | 2025-06-05 | 2025-06-05 | 2025-07-26 | 1.6 kB | 34 kB | ![]() 172.67.69.18 | |
miterajput.top 2 alert(s) on this Host | unknown | 2025-05-15 | 2025-07-22 | 2025-07-22 | 1.1 kB | 1.1 kB | ![]() 23.109.170.136 | |
static.doodcdn.io | unknown | 2025-03-05 | 2025-03-05 | 2025-07-20 | 412 B | 114 kB | ![]() 172.67.75.50 | |
xr.staxisclivias.com 1 alert(s) on this Host | unknown | 2025-04-22 | 2025-07-17 | 2025-07-24 | 423 B | 85 kB | ![]() 23.109.170.198 | |
i.doodcdn.io | unknown | 2025-03-05 | 2025-03-05 | 2025-07-22 | 3.1 kB | 119 kB | ![]() 172.67.75.50 | |
sswalesmentb.com | unknown | unknown | 2025-07-20 | 2025-07-20 | 1.7 kB | 1.5 kB | ![]() 172.67.189.68 | |
bunkersparring.shop 2 alert(s) on this Host | unknown | 2025-05-15 | 2025-07-22 | 2025-07-22 | 2.9 kB | 2.8 kB | ![]() 23.109.170.174 |
Related reports
Network Intrusion Detection Systems
Suricata /w Emerging Threats Pro
| Timestamp | Severity | Source IP | Destination IP | Alert |
|---|---|---|---|---|
| medium | ![]() 23.109.170.136 | ![]() 172.18.0.9 | ET INFO Observed ZeroSSL Certificate for Suspicious TLD (.top) | |
| low | ![]() 23.109.170.136 | ![]() 172.18.0.9 | ET INFO Observed ZeroSSL SSL/TLS Certificate | |
| medium | ![]() 23.109.170.136 | ![]() 172.18.0.9 | ET INFO Observed ZeroSSL Certificate for Suspicious TLD (.top) | |
| low | ![]() 23.109.170.136 | ![]() 172.18.0.9 | ET INFO Observed ZeroSSL SSL/TLS Certificate |
JavaScript (9)
| HASH | FROM | Size | First Seen | Last Seen | |
|---|---|---|---|---|---|
| 61d3b7c64847d81d2d5b8134c35cc645 | DocumentWrite | 4.4 kB | 2025-07-27 | 2025-07-27 | |
Introduced by DocumentWrite First Seen 2025-07-27 Last Seen 2025-07-27 Times Seen 1 Size 4.4 kB (4362 bytes) MD5 61d3b7c64847d81d2d5b8134c35cc645 SHA1 54fe7669ff638426e795b0bc3db11e76ca044f1c Loading... | |||||
HTTP Transactions (47)
| URL | IP | Response | Size |
|---|


