Report Overview
Visitedpublic
2025-12-29 17:54:14
Tags
Submit Tags
URL
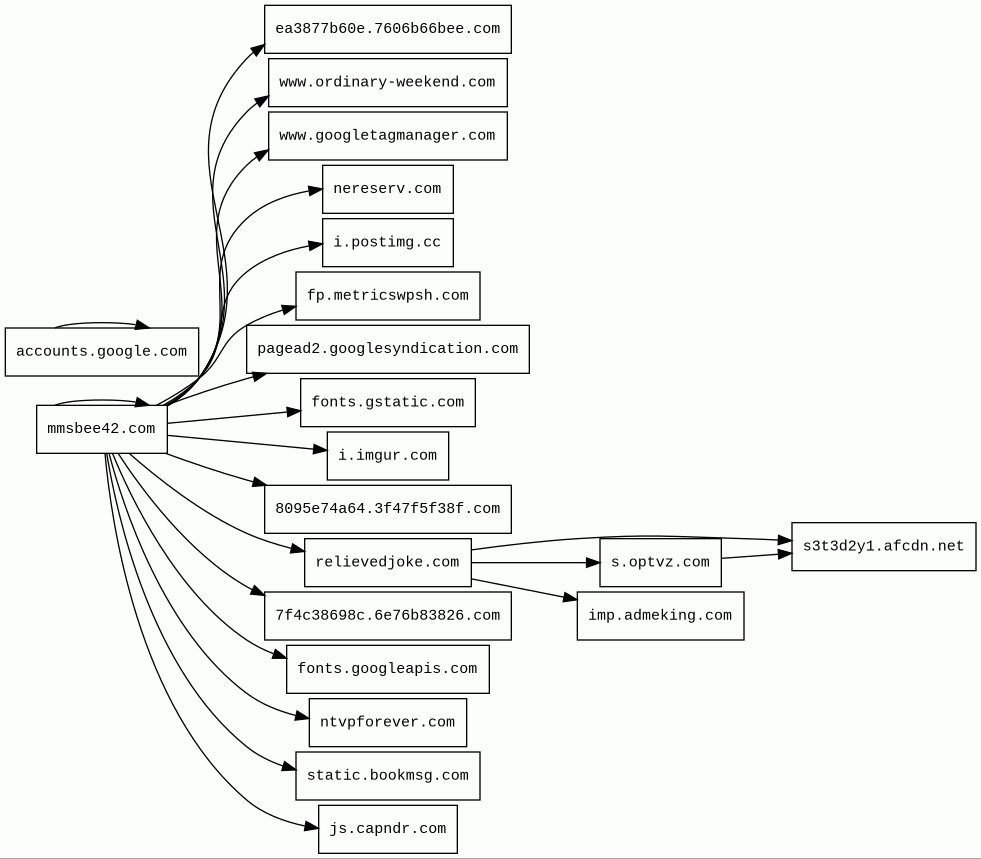
mmsbee42.com
Finishing URL
mmsbee42.com/
IP / ASN

104.21.94.82
Title
Forums - Exclusive desi original videos photos with out watermark first uploaded on mmsbee.com
Detections
urlquery
0
Network Intrusion Detection
0
Threat Detection Systems
7
Host Summary
| Host | Rank | Registered | First Seen | Last Seen | Sent | Received | IP | Fingerprints |
|---|---|---|---|---|---|---|---|---|
relievedjoke.com 3 alert(s) on this Host | 173676 | 2025-05-13 | 2025-05-28 | 2025-12-19 | 2.0 kB | 70 kB | ![]() 88.85.69.211 | |
fonts.googleapis.com | 313 | 2005-01-25 | 2012-05-23 | 2025-12-28 | 467 B | 17 kB | ![]() 142.250.178.42 | |
imp.admeking.com | 610440 | 2023-04-24 | 2023-07-14 | 2025-12-27 | 3.6 kB | 374 B | ![]() 109.206.175.73 | |
ntvpforever.com | 18811 | 2021-11-18 | 2021-11-19 | 2025-12-23 | 1.0 kB | 698 B | ![]() 94.130.198.6 | |
s3t3d2y1.afcdn.net 2 alert(s) on this Host | unknown | 2022-06-27 | 2025-11-21 | 2025-12-26 | 976 B | 59 kB | ![]() 185.76.9.11 | ![]() |
fonts.gstatic.com | unknown | 2008-02-11 | 2014-04-02 | 2025-12-28 | 1.7 kB | 148 kB | ![]() 142.250.74.35 | |
accounts.google.com | 103 | 1997-09-15 | 2012-05-23 | 2025-12-29 | 1.8 kB | 6.9 kB | ![]() 142.250.150.84 | |
static.bookmsg.com | 169473 | 2020-09-15 | 2020-11-24 | 2025-12-25 | 977 B | 2.3 kB | ![]() 45.133.44.24 | |
www.googletagmanager.com | 283 | 2011-11-11 | 2012-10-04 | 2025-12-28 | 1.3 kB | 1.3 MB | ![]() 142.251.38.104 | |
nereserv.com 2 alert(s) on this Host | 17097 | 2020-12-21 | 2020-12-21 | 2025-12-24 | 603 B | 322 B | ![]() 94.130.198.6 | |
www.ordinary-weekend.com | unknown | 2025-12-13 | 2025-12-29 | 2025-12-29 | 916 B | 208 kB | ![]() 45.133.44.1 | |
mmsbee42.com | 76154 | 2025-06-21 | 2025-06-25 | 2025-09-07 | 24 kB | 2.1 MB | ![]() 104.21.94.82 | ![]() |
i.postimg.cc | 103883 | 2016-06-11 | 2018-04-11 | 2025-12-29 | 882 B | 32 kB | ![]() 46.105.222.161 | |
ea3877b60e.7606b66bee.com 4 alert(s) on this Host | unknown | 2025-11-29 | 2025-12-29 | 2025-12-29 | 8.7 kB | 56 kB | ![]() 167.235.163.216 | |
fp.metricswpsh.com 2 alert(s) on this Host | 154722 | 2021-10-29 | 2022-04-22 | 2025-12-24 | 1.0 kB | 815 B | ![]() 157.90.84.242 | |
pagead2.googlesyndication.com | 610 | 2003-01-21 | 2012-05-21 | 2025-12-29 | 465 B | 164 kB | ![]() 142.251.38.98 | |
s.optvz.com | 98517 | 2020-03-25 | 2024-10-14 | 2025-12-25 | 1.4 kB | 29 kB | ![]() 95.211.229.247 | |
ads.trackingtraffo.com | 1783129 | 2021-12-15 | 2021-12-15 | 2025-12-25 | 462 B | 128 kB | ![]() 88.214.201.187 | |
i.imgur.com | 3309 | 2009-01-09 | 2012-05-21 | 2025-12-29 | 429 B | 2.6 kB | ![]() 199.232.196.193 | |
js.capndr.com 1 alert(s) on this Host | 156902 | 2021-08-30 | 2021-08-30 | 2025-12-25 | 413 B | 399 B | ![]() 45.133.44.52 | |
7f4c38698c.6e76b83826.com | unknown | 2025-11-29 | 2025-12-29 | 2025-12-29 | 835 B | 345 B | ![]() 45.133.44.53 | |
8095e74a64.3f47f5f38f.com | unknown | 2025-11-29 | 2025-12-29 | 2025-12-29 | 1.9 kB | 1.0 MB | ![]() 45.133.44.53 | |
track-eu.trackingtraffo.com | 2044907 | 2021-12-15 | 2023-08-09 | 2025-12-25 | 760 B | 349 B | ![]() 162.55.236.99 |
Nginx (Web servers, Reverse proxies)
Nginx is a web server that can also be used as a reverse proxy, load balancer, mail proxy and HTTP cache.Nginx:1.20.1 (Web servers, Reverse proxies)
Nginx is a web server that can also be used as a reverse proxy, load balancer, mail proxy and HTTP cache.CDN77 (CDN)
CDN77 is a content delivery network (CDN).OpenGSE (Web servers)
OpenGSE is a test suite used for testing servlet compliance. It is deployed by using WAR files that are deployed on the server engine.Java (Programming languages)
Java is a class-based, object-oriented programming language that is designed to have as few implementation dependencies as possible.Nginx:1.24.0 (Web servers, Reverse proxies)
Nginx is a web server that can also be used as a reverse proxy, load balancer, mail proxy and HTTP cache.Cloudflare (CDN)
Cloudflare is a web-infrastructure and website-security company, providing content-delivery-network services, DDoS mitigation, Internet security, and distributed domain-name-server services.LiteSpeed Cache (Caching, WordPress plugins)
LiteSpeed Cache is an all-in-one site acceleration plugin for WordPress.LiteSpeed (Web servers)
LiteSpeed is a high-scalability web server.Litespeed Cache (Caching, WordPress plugins)
LiteSpeed Cache is an all-in-one site acceleration plugin for WordPress.Google Analytics (Analytics)
Google Analytics is a free web analytics service that tracks and reports website traffic.Stimulus (JavaScript frameworks)
A modest JavaScript framework for the HTML you already have.Amazon Web Services (PaaS)
Amazon Web Services (AWS) is a comprehensive cloud services platform offering compute power, database storage, content delivery and other functionality.Amazon CloudFront (CDN)
Amazon CloudFront is a fast content delivery network (CDN) service that securely delivers data, videos, applications, and APIs to customers globally with low latency, high transfer speeds.Nginx:1.18.0 (Web servers, Reverse proxies)
Nginx is a web server that can also be used as a reverse proxy, load balancer, mail proxy and HTTP cache.Related reports
Threat Detection Systems
| Detection System | Indicator | Verdict | Alert |
|---|---|---|---|
| DNS4EU | ea3877b60e.7606b66bee.com | malicious | Sinkholed |
| Cloudflare DNS | fp.metricswpsh.com | malicious | Sinkholed |
| Quad9 DNS | relievedjoke.com | malicious | Sinkholed |
| Cloudflare DNS | s3t3d2y1.afcdn.net | malicious | Sinkholed |
| Cloudflare DNS | js.capndr.com | malicious | Sinkholed |
| Cloudflare DNS | nereserv.com | malicious | Sinkholed |
| Hagezi Threat Feed | nereserv.com | malicious | Sinkholed |
JavaScript (32)
| HASH | FROM | Size | First Seen | Last Seen | |
|---|---|---|---|---|---|
| 8edd12ce425526b3d55d0747461e3e0e | DocumentWrite | 5.5 kB | 2025-12-29 | 2025-12-29 | |
Introduced by DocumentWrite First Seen 2025-12-29 Last Seen 2025-12-29 Times Seen 1 Size 5.5 kB (5505 bytes) MD5 8edd12ce425526b3d55d0747461e3e0e SHA1 951dfecd0ce7dd7d440637a904b9c21e33da231a Loading... | |||||
HTTP Transactions (80)
| URL | IP | Response | Size |
|---|







