Report Overview
Visitedpublic
2025-11-27 21:15:53
Tags
Submit Tags
URL
xyzhesgoal-tv-space.goalz.zip/?m=26225
Finishing URL
xyzhesgoal-tv-space.goalz.zip/?m=26225
IP / ASN

104.21.81.203
Title
Real Betis vs FC Utrecht - Live Stream | Sport TV
Detections
urlquery
0
Network Intrusion Detection
60
Threat Detection Systems
20
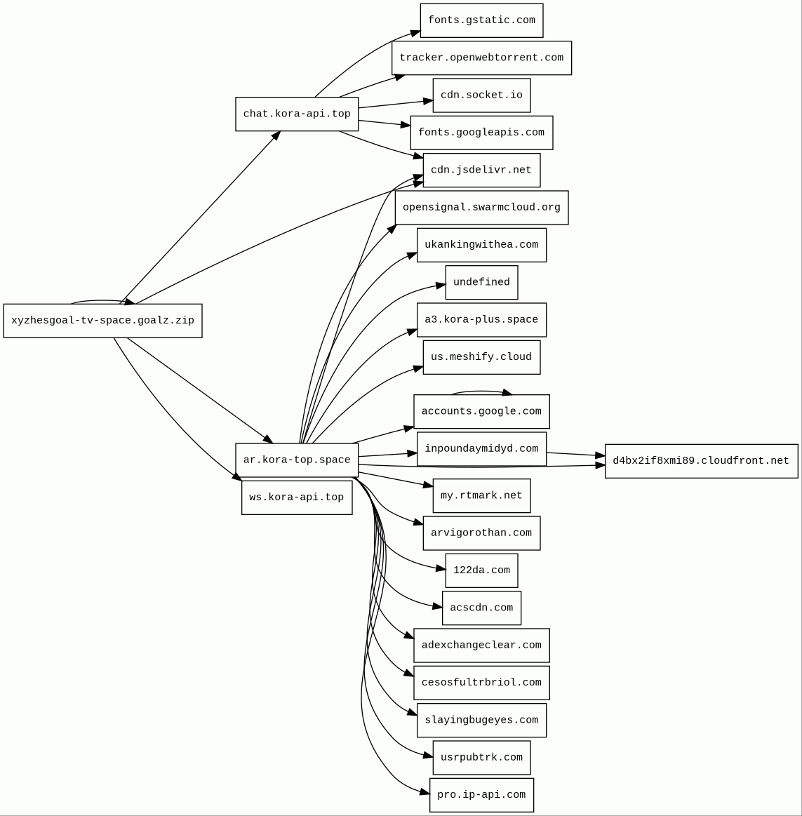
Host Summary
| Host | Rank | Registered | First Seen | Last Seen | Sent | Received | IP | Fingerprints |
|---|---|---|---|---|---|---|---|---|
ukankingwithea.com 3 alert(s) on this Host | 32650 | 2024-01-01 | 2024-09-05 | 2025-11-24 | 440 B | 833 B | ![]() 188.114.96.1 | |
d4bx2if8xmi89.cloudfront.net | unknown | 2008-04-25 | 2025-11-15 | 2025-11-22 | 1.2 kB | 234 kB | ![]() 54.230.241.77 | |
ar.kora-top.space 1 alert(s) on this Host | unknown | unknown | No data | No data | 614 B | 45 kB | ![]() 172.67.183.234 | |
cdn.socket.io | 199187 | 2010-04-18 | 2015-03-23 | 2025-11-25 | 426 B | 50 kB | ![]() 3.167.2.80 | |
xyzhesgoal-tv-space.goalz.zip | unknown | unknown | 2025-11-27 | 2025-11-27 | 979 B | 46 kB | ![]() 172.67.164.74 | |
fonts.googleapis.com | 313 | 2005-01-25 | 2012-05-23 | 2025-11-23 | 477 B | 23 kB | ![]() 142.251.38.106 | |
122da.com | unknown | 2021-09-06 | 2025-11-21 | 2025-11-21 | 606 B | 832 B | ![]() 139.45.196.63 | |
tracker.openwebtorrent.com 1 alert(s) on this Host | 510801 | 2016-01-13 | 2016-08-24 | 2025-11-23 | 567 B | 952 B | ![]() 104.21.31.24 | |
slayingbugeyes.com 3 alert(s) on this Host | unknown | 2025-09-30 | 2025-10-25 | 2025-11-25 | 429 B | 1.5 kB | ![]() 172.241.54.4 | |
chat.kora-api.top 1 alert(s) on this Host | unknown | 2024-11-06 | 2025-11-23 | 2025-11-23 | 1.2 kB | 103 kB | ![]() 104.21.3.172 | |
usrpubtrk.com 5 alert(s) on this Host | 6824 | 2025-06-16 | 2025-06-17 | 2025-11-26 | 493 B | 522 B | ![]() 104.21.92.33 | |
undefined | unknown | unknown | 2020-01-28 | 2025-11-24 | 979 B | 0 B | ![]() 0.0.0.0 | |
accounts.google.com | 103 | 1997-09-15 | 2012-05-23 | 2025-11-23 | 3.8 kB | 14 kB | ![]() 74.125.205.84 | |
ws.kora-api.top 1 alert(s) on this Host | 5559808 | 2024-11-06 | 2024-12-07 | 2025-11-23 | 496 B | 3.1 kB | ![]() 169.150.247.36 | |
arvigorothan.com 1 alert(s) on this Host | 168403 | 2023-10-19 | 2023-10-19 | 2025-11-23 | 417 B | 112 kB | ![]() 104.21.30.34 | |
cdn.jsdelivr.net | 1678 | 2012-05-16 | 2012-09-30 | 2025-11-23 | 4.3 kB | 3.0 MB | ![]() 151.101.129.229 | |
acscdn.com 2 alert(s) on this Host | 18769 | 2020-05-05 | 2020-05-06 | 2025-11-24 | 831 B | 231 kB | ![]() 104.18.16.201 | |
cesosfultrbriol.com | unknown | 2025-06-11 | 2025-11-23 | 2025-11-23 | 1.8 kB | 1.6 kB | ![]() 172.67.206.151 | |
a3.kora-plus.space 11 alert(s) on this Host | unknown | 2025-11-13 | 2025-11-27 | 2025-11-27 | 5.2 kB | 2.2 MB | ![]() 77.247.109.197 | |
us.meshify.cloud | 1702107 | 2025-03-26 | 2025-07-23 | 2025-11-27 | 993 B | 1.4 kB | ![]() 104.21.17.165 | |
my.rtmark.net | 43911 | 2014-10-29 | 2015-02-04 | 2025-11-24 | 441 B | 840 B | ![]() 104.18.41.22 | |
adexchangeclear.com 1 alert(s) on this Host | 24943 | 2015-04-27 | 2025-07-16 | 2025-11-24 | 796 B | 1.7 kB | ![]() 104.21.78.155 | |
pro.ip-api.com | 40593 | 2012-04-24 | 2015-04-06 | 2025-11-24 | 475 B | 315 B | ![]() 51.195.5.58 | |
fonts.gstatic.com | unknown | 2008-02-11 | 2014-04-02 | 2025-11-23 | 2.2 kB | 144 kB | ![]() 216.58.207.227 | |
inpoundaymidyd.com | unknown | 2025-08-08 | 2025-11-27 | 2025-11-27 | 1.0 kB | 4.1 kB | ![]() 108.157.229.90 | |
opensignal.swarmcloud.org 1 alert(s) on this Host | 1932716 | 2024-08-03 | 2025-07-13 | 2025-11-23 | 633 B | 183 B | ![]() 43.153.40.19 |
Cloudflare (CDN)
Cloudflare is a web-infrastructure and website-security company, providing content-delivery-network services, DDoS mitigation, Internet security, and distributed domain-name-server services.Amazon CloudFront (CDN)
Amazon CloudFront is a fast content delivery network (CDN) service that securely delivers data, videos, applications, and APIs to customers globally with low latency, high transfer speeds.Amazon Web Services (PaaS)
Amazon Web Services (AWS) is a comprehensive cloud services platform offering compute power, database storage, content delivery and other functionality.jsDelivr (CDN)
JSDelivr is a free public CDN for open-source projects. It can serve web files directly from the npm registry and GitHub repositories without any configuration.Vercel (PaaS)
Vercel is a cloud platform for static frontends and serverless functions.Nginx (Web servers, Reverse proxies)
Nginx is a web server that can also be used as a reverse proxy, load balancer, mail proxy and HTTP cache.Express (Web frameworks, Web servers)
Express is a web application framework for Node.js, released as free and open-source software under the MIT License. It is designed for building web applications and APIs.Node.js (Programming languages)
Node.js is an open-source, cross-platform, JavaScript runtime environment that executes JavaScript code outside a web browser.Bootstrap:5.3.2 (UI frameworks)
Bootstrap is a free and open-source CSS framework directed at responsive, mobile-first front-end web development. It contains CSS and JavaScript-based design templates for typography, forms, buttons, navigation, and other interface components.Socket.io (JavaScript frameworks)
Google Cloud CDN (CDN)
Cloud CDN uses Google's global edge network to serve content closer to users.Google Cloud (IaaS)
Google Cloud is a suite of cloud computing services.Java (Programming languages)
Java is a class-based, object-oriented programming language that is designed to have as few implementation dependencies as possible.OpenGSE (Web servers)
OpenGSE is a test suite used for testing servlet compliance. It is deployed by using WAR files that are deployed on the server engine.Bunny (CDN)
Google Cloud Storage (Miscellaneous)
Google Cloud Storage allows world-wide storage and retrieval of any amount of data at any time.Amazon ALB (Load balancers)
Amazon Application Load Balancer (ALB) distributes incoming application traffic to increase availability and support content-based routing.OpenResty:1.17.8.2 (Web servers)
OpenResty is a web platform based on nginx which can run Lua scripts using its LuaJIT engine.Related reports
Network Intrusion Detection Systems
Suricata /w Emerging Threats Pro
Threat Detection Systems
| Detection System | Indicator | Verdict | Alert |
|---|---|---|---|
| DNS0 Zero | chat.kora-api.top | malicious | Sinkholed |
| DigiCert UltraDNS | acscdn.com | malicious | Sinkholed |
| DigiCert UltraDNS | usrpubtrk.com | malicious | Sinkholed |
| DNS4EU | usrpubtrk.com | malicious | Sinkholed |
| Cloudflare DNS | usrpubtrk.com | malicious | Sinkholed |
| Quad9 DNS | usrpubtrk.com | malicious | Sinkholed |
| DNS0 Zero | usrpubtrk.com | malicious | Sinkholed |
| Cloudflare DNS | adexchangeclear.com | malicious | Sinkholed |
| DNS0 Zero | a3.kora-plus.space | malicious | Sinkholed |
| DNS0 Zero | ar.kora-top.space | malicious | Sinkholed |
| DNS0 Zero | ws.kora-api.top | malicious | Sinkholed |
| DNS0 Zero | opensignal.swarmcloud.org | malicious | Sinkholed |
| Cloudflare DNS | arvigorothan.com | malicious | Sinkholed |
| DigiCert UltraDNS | ukankingwithea.com | malicious | Sinkholed |
| DNS4EU | ukankingwithea.com | malicious | Sinkholed |
| DNS0 Zero | ukankingwithea.com | malicious | Sinkholed |
| DigiCert UltraDNS | tracker.openwebtorrent.com | malicious | Sinkholed |
| DNS4EU | slayingbugeyes.com | malicious | Sinkholed |
| Quad9 DNS | slayingbugeyes.com | malicious | Sinkholed |
| DNS0 Zero | slayingbugeyes.com | malicious | Sinkholed |
JavaScript (9)
No JavaScripts
HTTP Transactions (59)
| URL | IP | Response | Size |
|---|



